Найти в Дзене
Дмитрий Компанец

Низковольтная "МИГАЛКА" Зденека Хаджека. Zdenek Hajek Amaterske Radio №12 s 18

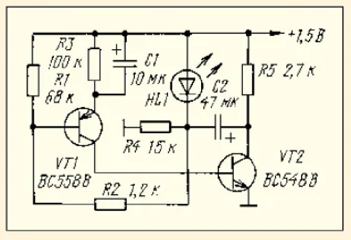
Привет тебе Радиолюбитель! Старые схемы тем и хороши, что их можно собирать без программирования и печатных плат и получать от этого творческое душевное удовольствие. Сегодня я решил остановиться на схеме из старого журнала, которая привлекла меня тем, что ОБРАТИТЕ ВНИМАНИЕ ! в этой схеме происходит увеличение напряжения без участия индуктивностей. Нет тут дросселей которые обычно используются для вспышек светодиода при питании от одной батарейки в 1,5 вольта. Не станем забывать, что изготовить на практике можно не любую схему напечатанную в журналах для Радиолюбителей. Многие схемы, хотя и проходят редакцию и проверку, на само деле не работают или не практичны. Да и схемы в которых можно добиться вспышек светодиода от заниженного питания можно сделать и проще и понятнее. Как бы то ни-было, обозначения транзисторов в кружке и правильное обозначение светодиодов серии "АЛ" меня привлекли и я увлекся чтением статьи... Процесс увеличения напряжения описан достаточно подробно, так что можно

Привет тебе Радиолюбитель! Старые схемы тем и хороши, что их можно собирать без программирования и печатных плат и получать от этого творческое душевное удовольствие.

Сегодня я решил остановиться на схеме из старого журнала, которая привлекла меня тем, что ОБРАТИТЕ ВНИМАНИЕ ! в этой схеме происходит увеличение напряжения без участия индуктивностей. Нет тут дросселей которые обычно используются для вспышек светодиода при питании от одной батарейки в 1,5 вольта.

Не станем забывать, что изготовить на практике можно не любую схему напечатанную в журналах для Радиолюбителей. Многие схемы, хотя и проходят редакцию и проверку, на само деле не работают или не практичны. Да и схемы в которых можно добиться вспышек светодиода от заниженного питания можно сделать и проще и понятнее.

Как бы то ни-было, обозначения транзисторов в кружке и правильное обозначение светодиодов серии "АЛ" меня привлекли и я увлекся чтением статьи...

-2

Процесс увеличения напряжения описан достаточно подробно, так что можно и попробовать собрать, но прежде я хочу напомнить и более простые варианты именно без индуктивных дросселей.

Тут и думать особо не надо и на транзисторах можно сэкономить - всё делается кнопкой, так сказать "в ручную".

а эффект именно тот самый - Увеличение напряжения и свечение светодиода. Да, еще он и вспыхивает периодами - как пальцем кнопку нажимаешь. У этой схемы даже смешное название имеется - "Летающий конденсатор" =)

И кто его знает - куда он летает (я имею в виду этот конденсатор).

Если вы решитесь собирать схему Зденека, то редакция вам поможет !

-3

ПОЛТОРА ГОДА РАБОТЫ ОТ ЭЛЕМЕНТА R20 !?

Именно это обещает нам изобретатель этой "Мигалки" , ток потребления у схемы очень невелик. И вот тут я вспоминаю характеристики моих старых добрых АЛлушек...

  • Приведем для диода АЛ119А его некоторые параметры: постоянный максимально допустимый прямой ток при t <+85°C – 200 мА;

Разумеется на максимальном токе никто такие светодиоды не использует, но при токах 10-20 мА свечение у всех АЛ диодов очень тусклое и едва видимое. И тут придется выбирать или полтора года невидимых миганий или недолгие яркие вспышки.