Добавить в корзинуПозвонить
Найти в Дзене

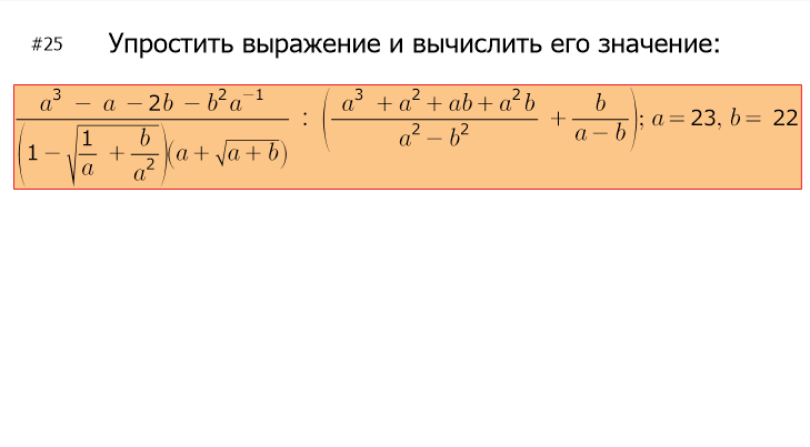
2.25 Упростить выражение. Подробный разбор задачи на тождественные преобразования. Алгебра

Назовем первую дробь выражением А: Рассмотрим числитель первой дроби: В нем есть одночлен с отрицательным показателем и мы можем применить формулу свойства степени с отрицательным показателем и преобразуем одночлен, в котором он есть(отрицательный показатель): Теперь мы должны подвести все выражение, полученное в числителе под общий знаменатель: Здесь у нас вырисовывается интересное выражение, в котором, чтобы заняться дальнейшим упрощением, надо применить сразу несколько свойств: 1. Сначала мы выносим знак минус перед выражением, которое похоже на разложенный квадрат суммы. 2. Затем мы применим формулу квадрата суммы и свернем многочлен. 3. Затем, если мы применим формулу свойства степеней для первого многочлена, то перед нами предстанет разности квадратов: И когда мы ее применим, то получим итоговый результат в числителе первой дроби: Теперь займемся знаменателем первой дроби: Подведем под общий знаменатель выражение под корнем в первых скобках: Используя свойства корней, выведем зна

Назовем первую дробь выражением А:

-2

Рассмотрим числитель первой дроби:

-3

В нем есть одночлен с отрицательным показателем и мы можем применить формулу свойства степени с отрицательным показателем и преобразуем одночлен, в котором он есть(отрицательный показатель):

-4

Теперь мы должны подвести все выражение, полученное в числителе под общий знаменатель:

-5

Здесь у нас вырисовывается интересное выражение, в котором, чтобы заняться дальнейшим упрощением, надо применить сразу несколько свойств:

1. Сначала мы выносим знак минус перед выражением, которое похоже на разложенный квадрат суммы.

2. Затем мы применим формулу квадрата суммы и свернем многочлен.

3. Затем, если мы применим формулу свойства степеней для первого многочлена, то перед нами предстанет разности квадратов:

-6

И когда мы ее применим, то получим итоговый результат в числителе первой дроби:

от такой итоговый результат в числителе первой дроби
от такой итоговый результат в числителе первой дроби

Теперь займемся знаменателем первой дроби:

-8

Подведем под общий знаменатель выражение под корнем в первых скобках:

-9

Используя свойства корней, выведем знаменатель под корнем из под знаменателя:

-10

Подведем полученное выражение под общий знаменатель:

-11

А теперь все полученное выражение также подведем под общий знаменатель:

-12

И теперь, зная формулу разности квадратов и применив формулу степеней, получим выражение:

-13

А раскрыв скобки, получим вот такой итоговый результат в знаменателе первой дроби:

-14

Теперь преобразуем все выражение А, подставив итоговые результаты числителя и знаменателя:

-15

Поделим числитель на знаменатель:

-16

Используем свойство деления дробей и заменяем деление умножением на перевернутую дробь:

-17

Теперь мы можем ее сократить:

-18

И получим вот такое выражение А:

Да, вот это чрезмерно большая дробь на самом деле тождественно вот такому маленькому итогу.
Да, вот это чрезмерно большая дробь на самом деле тождественно вот такому маленькому итогу.

Теперь займемся выражением в скобках и назовем его выражением В. Выражение в скобках состоит из суммы двух дробей:

-20

Разложим на множители числитель первой дроби:

-21

Член "а" встречается нам минимум один раз в каждом члене многочлена. Поэтому вынесем общий множитель "а" за скобки:

-22

В скобках у нас сумма нескольких членов. От перемены мест слагаемых сумма не меняется. Поэтому далее мы сгруппируем одночлены в скобках вот таким образом:

-23

У нас в новой группировке снова есть член "а" в первых скобках, который мы можем вынести за эти скобки:

-24

Теперь в общих скобках мы получили общий множитель "a+b", который мы вынесем за скобки и получим вот такое выражение в числителе первой дроби:

-25
-26

Теперь преобразуем знаменатель первой дроби. Для этого мы используем формулу разности квадратов:

-27

Объединим результаты в числителе и знаменателе первой дроби выражения В и упростим выражение путем сокращения дроби:

-28

В результате в выражении В мы получим сумму двух дробей с одинаковым знаменателем. Упростим его:

-29

Подставляем итоговые результаты выражений А и В и делаем окончательное упрощение путем сокращения дробей:

-30

Подставляем значения "а" и "в" в итоговое выражение:

-31

Итоговый результат равен 1.

Во вступительных экзаменах часто можно заметить довольно громоздкие выражения, требующие повышенной ВНИМАТЕЛЬНОСТИ и УМЕНИЯ ПРИМЕНИТЬ множество математических свойств и формул в одном месте.

Эти два основных качества абитуриента очень важны. И чтобы не стать отсеянным на вступительных экзаменах по причине нехватки внимания и умения надо СИСТЕМАТИЧЕСКИ тренироваться.

На своем канале я чаще всего записываю короткие ролики с решениями.Но если какой-то ролик вам не совсем понятен, вы можете написать мне и я распишу его в виде статьи, как представлено на примере выше.

Пишите, будем разбирать.

Если вам понравилась статья, ставьте лайк, подписывайтесь и давайте общаться!