Найти в Дзене
Radio-любитель

Зарядное устройство для подзарядки аккумулятора

Задача этой схемы – непрерывная подзарядка свинцово-кислотного аккумулятора номинальным напряжением 12В. Пользователь может плавно установить конечное напряжение зарядки и выбрать максимальный зарядный ток: 50 мА, 150 мА, 300 мА или 400 мА. Простая схема будет контролировать напряжение на выводах аккумулятора и при необходимости подзаряжать его. Она также может работать как называемый буферный источник питания. Когда питание этого зарядного устройства отключено, она практически создает лишь незначительную нагрузку на батарею. Напряжение, поступающая в аккумулятор, поступает из сети 230В. Соответствующий трансформатор расположен на небольшой печатной плате, поэтому вся конструкция получается компактной. Принципиальная схема зарядное устройство для аккумулятора 12 В представлена ​​на рисунке. Питание 230В/50Гц подается на клеммы разъема J1. Сетевой трансформатор TR1 используется для снижения напряжения и обеспечения гальванической развязки. На вторичной обмотке трансформатора установлен

Задача этой схемы – непрерывная подзарядка свинцово-кислотного аккумулятора номинальным напряжением 12В. Пользователь может плавно установить конечное напряжение зарядки и выбрать максимальный зарядный ток: 50 мА, 150 мА, 300 мА или 400 мА. Простая схема будет контролировать напряжение на выводах аккумулятора и при необходимости подзаряжать его. Она также может работать как называемый буферный источник питания. Когда питание этого зарядного устройства отключено, она практически создает лишь незначительную нагрузку на батарею.

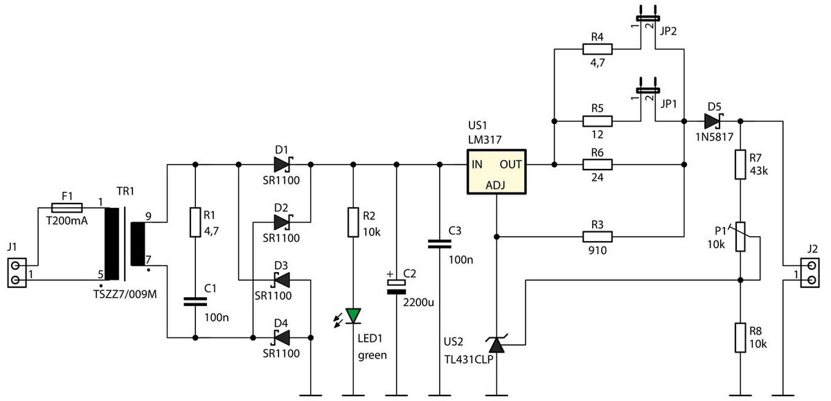
Напряжение, поступающая в аккумулятор, поступает из сети 230В. Соответствующий трансформатор расположен на небольшой печатной плате, поэтому вся конструкция получается компактной. Принципиальная схема зарядное устройство для аккумулятора 12 В представлена ​​на рисунке.

Схема подзарядки аккумулятора
Схема подзарядки аккумулятора

Питание 230В/50Гц подается на клеммы разъема J1. Сетевой трансформатор TR1 используется для снижения напряжения и обеспечения гальванической развязки. На вторичной обмотке трансформатора установлен выпрямительный мост, набранный из диодов Шоттки D1...D4. Светодиод 1 показывает, что блок питания включен, а резистор R2 ограничивает его ток. Конденсатор С2 сглаживает пульсации выпрямленного напряжения.

Зарядку свинцово-кислотного аккумулятора проще всего осуществлять в режиме постоянного тока/постоянного напряжения (CC/CV). Схема сначала ограничивает зарядный ток до заданного максимума, а затем, по мере увеличения уровня заряда, стремится поддерживать потолок постоянного напряжения. Таким образом, такая схема имеет два регулирования, максимальный ток и максимальное напряжение.

Установив, к примеру значения, например, 200мА и 13,8В, мы будем иметь гарантию, что с выхода схемы не будет протекать ток выше 200мА, и что напряжение на ее выходном разъеме никогда не будет выше 13,8В.

Для поддержания тока на заданном уровне используется простая схема источника тока на стабилизаторе US1 (LM317). Резисторы R4...R6 задают максимальный ток, при этом постоянно включен только R6. Он был выбран таким образом, чтобы выходной ток составлял примерно 50 мА. R5 можно подключить параллельно ему, поставив перемычку на контакты JP1, что увеличит выходной ток примерно на 100мА. Роль R4 аналогична и его можно соединить с помощью перемычки JP2, благодаря чему зарядный ток увеличится примерно на 250 мА.

В типовой схеме источника тока, использующей LM317, его вход ADJ закорочен непосредственно на выход всей схемы. В эту схему был включен резистор R3 номиналом 910 ом, задача которого поляризовать микросхему US2 с током не более 1,25В/910 ом 1,37мА. Регулируемый источник опорного напряжения TL431 требует минимального тока 1 мА.

US2 используется для поддержания заданного выходного напряжения. Он получает сигнал обратной связи с выхода схемы в виде напряжения, выходящего с делителя напряжения. «Верхний» резистор этого делителя представляет собой общее сопротивление R7 и P1, поэтому его можно регулировать в зависимости от наших потребностей. Задача US2 — поддерживать падение напряжения на R8 равным 2,5В.

Диод D5 пропускает ток от схемы к аккумулятору, но блокирует его в другом направлении. Таким образом, аккумулятор не будет разряжаться при отключении зарядного устройства от сети. Единственной его нагрузкой будет общее сопротивление делителя R7+P1+R8, которое вызовет нагрузку около 0,25 мА. Ток такой малой силы не разрядит свинцово-кислотный аккумулятор емкостью несколько ампер-часов, больший эффект будет иметь внутренний саморазряд.

Падение напряжения на диоде D5 не оказывает влияния на выходное напряжение, поскольку падение напряжения на нем компенсируется стабилизатор US2, который получает информацию о выходном напряжении со своего катода, т.е. учитывает его текущее значение. Однако значение этого падения должно быть как можно меньшим, чтобы обеспечить стабилизатору на US1 достаточную разность потенциалов между ее входом и выходом. Это диод с минимально возможным обратным напряжением. 20В будет достаточной величиной для того, чтобы напряжение от заряженной свинцово-кислотной батареи напряжением 12В не прошло в разъем.

Так что, это простая схема и как вариант может быть собрана на односторонней печатной плате размерами 90х50мм. Конструкция как вариант представлена на рисунке.

Вариант печатной платы
Вариант печатной платы

Правильно собранная система начинает работать сразу после включения питания, однако рекомендуется при первом запуске не подключать аккумулятор. Сначала необходимо установить конечное напряжение зарядки, что нужно сделать после подключения вольтметра к клеммам J2. Регулировка производится поворотом потенциометра Р1.

Типовое зарядное напряжение свинцово-кислотных аккумуляторов при буферном режиме должно находиться в пределах 13,5...13,8В. Ну и в буферном режиме выставляем требуемый зарядный ток. В заключении хотелось добавить несколько слов о трансформаторе. Можно применить любой подходящий, на переменное напряжение порядка 12 - 15 вольт с током желательно от 1 ампера и выше.

-3