Добавить в корзинуПозвонить
Найти в Дзене
УЧИМСЯ САМИ

Многодиапазонный приемник - 6. УПЧ, детекторы, АРУ.

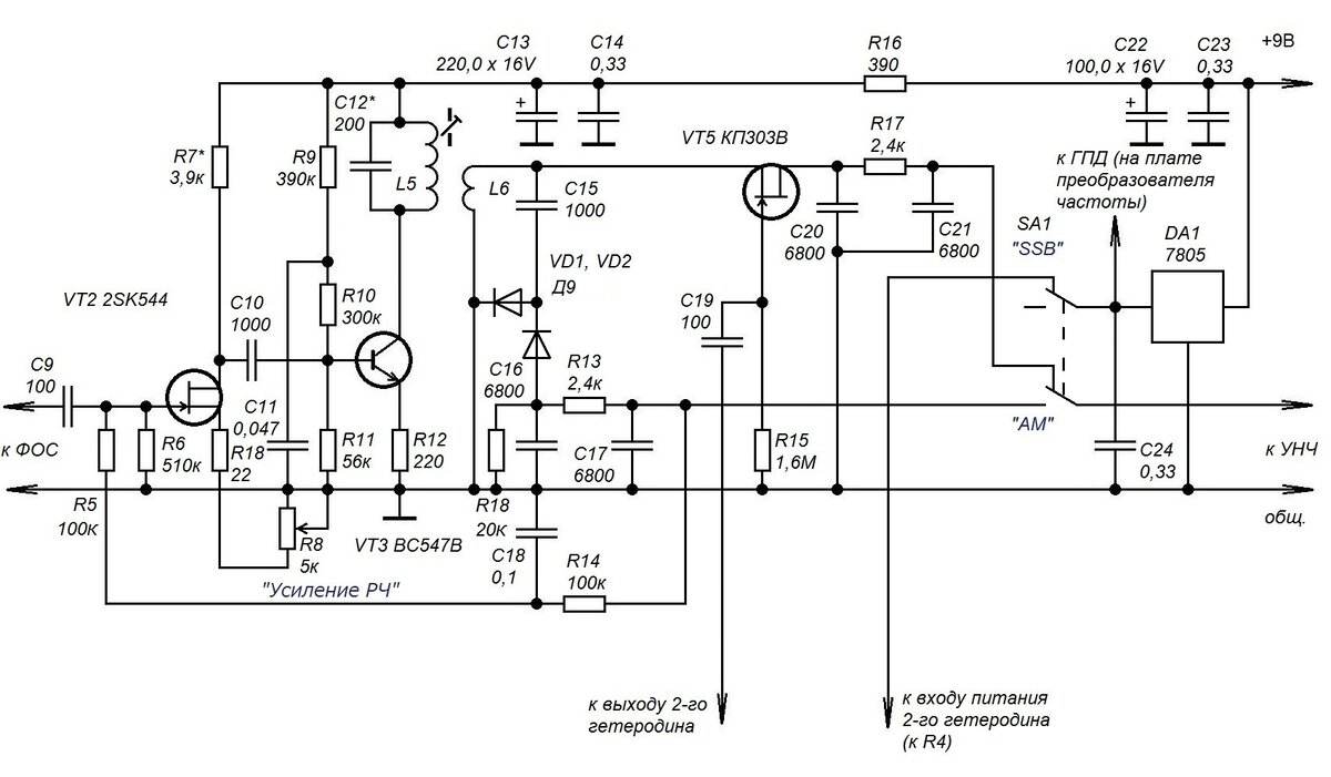
Итак, выделенный фильтром сигнал нужной радиостанции поступает на усилитель промежуточной частоты. Первый каскад выполнен на полевом транзисторе VT2. Тем самым используются 2 качества, присущих этим приборам - малый уровень шумов и высокое входное сопротивление. Так что каким бы высоким ни было выходное сопротивление примененного вами фильтра, нагрузка от входа УПЧ не подсадит сигнал. В цепи истока транзистора установлен переменный резистор R8 регулировки усиления по высоким частотам. Чем большее сопротивление вводится, тем больше отрицательная обратная связь в каскаде и меньше усиление. Зачем это делать, если знакомые всем вещательные приемники обходятся одним только регулятором громкости? Разберем этот вопрос мастерства радиста-коротковолновика подробнее. Понятно, что чем большим усилением располагает приемник, тем он чувствительнее. Но эти возможности не беспредельны. Если сигнал слабее уровня собственных шумов приемника и/или атмосферных помех, то наращивание усиления ничего не да

Итак, выделенный фильтром сигнал нужной радиостанции поступает на усилитель промежуточной частоты. Первый каскад выполнен на полевом транзисторе VT2. Тем самым используются 2 качества, присущих этим приборам - малый уровень шумов и высокое входное сопротивление. Так что каким бы высоким ни было выходное сопротивление примененного вами фильтра, нагрузка от входа УПЧ не подсадит сигнал.

В цепи истока транзистора установлен переменный резистор R8 регулировки усиления по высоким частотам. Чем большее сопротивление вводится, тем больше отрицательная обратная связь в каскаде и меньше усиление. Зачем это делать, если знакомые всем вещательные приемники обходятся одним только регулятором громкости? Разберем этот вопрос мастерства радиста-коротковолновика подробнее. Понятно, что чем большим усилением располагает приемник, тем он чувствительнее. Но эти возможности не беспредельны. Если сигнал слабее уровня собственных шумов приемника и/или атмосферных помех, то наращивание усиления ничего не даст. С другой стороны, если при поиске радиостанций на пустом участке диапазона вы совсем не слышите шумов - значит, вы недобираете усиления и можете что-то пропустить именно по этой причине. Шумовые характеристики приемника различны на разных диапазонах. Еще более различен на разных диапазонах уровень атмосферных шумов и индустриальных помех. Он зависит от времени суток, примененной антенны и даже от солнечной активности. Благодаря же этому регулятору вы сможете установить оптимальный уровень чувствительности, когда шумы негромко прослушиваются, но не особо досаждают.

Второй каскад УПЧ сделан на обычном транзисторе. Автор планировал применить там каскод. Но оказалось, что современные транзисторы, обычные и полевые, дают и без того достаточное усиление. Все же построение схемы и разводку печатной платы я оставил такой, чтобы иметь эту возможность, если мы сочтем нужным и возможным форсировать усиление.

С выходной обмотки контура последнего каскада УПЧ сигнал поступает сразу на два детектора. АМ-детектор на диодах VD1, VD2 по классической схеме с удвоением напряжения работает постоянно. Фильтр C20, R17, C21 сглаживает и подавляет высокочастотные составляющие, не затрагивая более низкие звуковые частоты. Если переключатель SA1 находится в нижнем положении АМ-приема, то этот сигнал идет также и на УНЧ. Но, независимо от положения переключателя, этот сигнал постоянно идет также на фильтр R14, C18 с большей постоянной времени. Он уже закатывает и звуковые частоты. Так получается сигнал АРУ - автоматической регулировки усиления. Для ее работы важна правильная полярность включения диодов - в цепях всех фильтров должно получаться отрицательное напряжение - еще более отрицательное, чем минус источника питания. Через R5 оно поступает на затвор VT2. Как вы уже знаете, призакрытый активный элемент усилителя - лампа или транзистор, создает меньшую мощность выходного сигнала и коэффициент усиления. При поступлении на вход приемника очень сильного сигнала увеличится постоянное отрицательное напряжение на выходе детектора. Поступив на затвор VT2, оно уменьшит его усиление. Уменьшая разницу в громкости от разных по силе сигналов эта система делает более комфортным поиск, предотвращая "удар по ушам", а также прием в условиях "замираний" сигнала. Время реакции системы АРУ - порядка одной десятой секунды. В самый раз, чтобы не реагировать на самые низкие звуковые частоты, но срабатывать достаточно быстро. В дальнейшем автор планирует оснастить приемник усилителем радиочастоты и распространить действие АРУ еще и на него, сделав эту систему более эффективной.

Детектор телеграфных и однополосных сигналов сделан на VT5 - полевом транзисторе, работающем в пассивном режиме управляемого сопротивления. В отличие от диодных смесительных детекторов такая схема обладает двумя важнейшими достоинствами - не требует точного подбора какого-то определенного выходного напряжения второго гетеродина, а также не нагружает второй гетеродин, что позволяет выполнить его простейшим, на одном транзисторе.

Питание второго гетеродина включается только в режиме однополосного приема. Это напряжение стабилизировано микросхемой DA1.

Немного о деталях. Конденсатор С19, в случае второго гетеродина, собранного на колебательном контуре, должен быть термостабильным. Катушка выходного каскада УПЧ L5, как было сказано в предыдущей статье, аналогична примененной в фильтре с использованием пьезокерамики. Помещена в броневой сердечник диаметром 23 мм с подстроечником, содержит 108 витков провода диаметром 0,14 - 0,25 мм. Катушка связи L6 наматывается поверх L5 на том же каркасе и содержит 19 витков такого же провода.

Диоды лучше всего старые советские Д9, Д311 или ГД507. Только прозвоните тестером старые диоды, чтобы убедиться, не спалил ли кто их еще до вас. В крайнем случае возможно применение китайских 1N34, однако это приведет к снижению чувствительности и увеличению искажений при приеме АМ-радиостанций.

Полевой транзистор входного каскада усилителя должен обладать высокой крутизной характеристики - от этого зависят параметры УПЧ. Лучше всего импортный 2SK544 или советские КП307 с буквами Б или В. Что же до полевика в смесительном детекторе, то требования к нему невысоки, Сигнал гетеродина - это не слабенький сигнал с трудом уловленной радиостанции. Так что помимо перечисленных приборов сгодятся и любые старые советские полевые транзисторы из серии КП303. Отличительной особенностью полевиков КП303 - КП307 является то, что у них есть отдельный вывод от металлического корпуса. Он должен быть соединен с общим проводом приемника. Что ж, тем лучше - меньше будет влияние наводок на работу таких высокоомных входов. Разработанная печатная плата годится для любых перечисленных приборов в любой комбинации. Вот их цоколевки.

-2

На всякий случай, соблюдайте рекомендованные в этой статье меры предосторожности. Как проверить исправность полевиков? Простейший способ проверки заключается в следующем: соедините между собой исток, затвор, корпус (подложку) прибора и соедините с минусом источника постоянного тока напряжением 4,5 - 9 вольт. Плюс источника питания подключите через миллиамперметр на предел около 10 мА к стоку транзистора. Тем самым вы измерите начальный ток стока. Он должен соответствовать указанному в справочнике. Можно также убедиться, что при изменении напряжения питания в указанных пределах ток стока меняется слабо. Кстати, на полевиках как раз хорошо получаются схемы, стабилизирующие не напряжение, а именно силу тока - иногда такие бывают нужны.

Вот какой заковыристый узел получился. По нему будет еще 2 статьи: одна - с печатной платой и описанием конструкции, а другая - с подробным описанием настройки всех возможных вариантов тракта ПЧ.