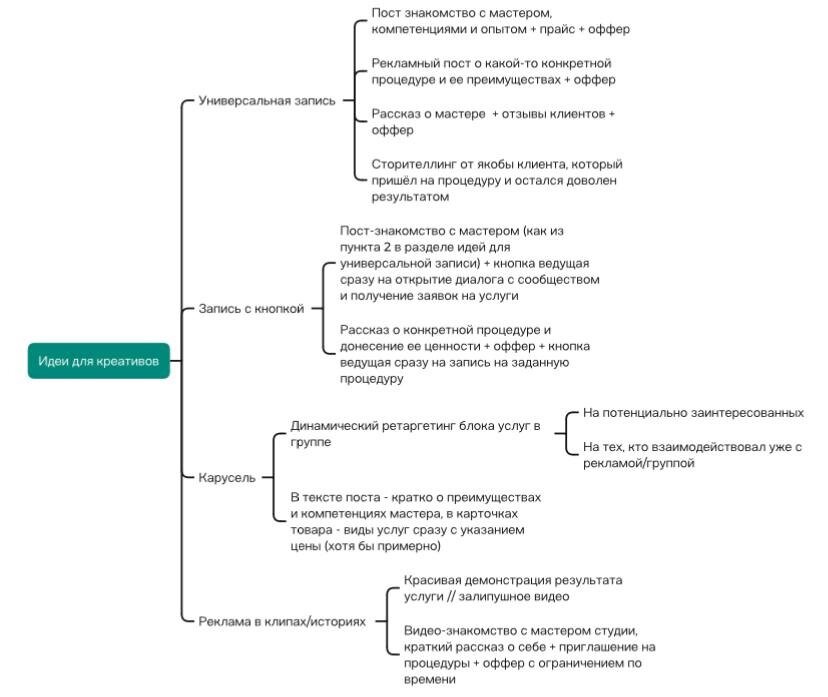
Несмотря на большой интерес девушек к теме восстановления здорового блеска и гладкости волос, большинство из них боятся делать кератин/ботокс, и потому главная сложность при продвижении кератина как услуги заключается в том, что есть множество стеротипов относительно ее - вот некоторые из них: Однако, несмотря на это все, кератин реально продвигать, а «затыки» из списка выше решаются качественной отработкой возражений менеджером по продажам:) Перед запуском рекламы была составлена стратегия, разобраны аудитории и идеи для промо: Затем, созданы рекламные объявления и запущена реклама. Офферы, с которыми работали в рамках запуска:
- 20% скидка на 1 посещение
- 600р скидка на 1 посещение Примеры некоторых объявлений: Также, часть баннеров отрисовывались от руки, на них добавлялись мелковые элементы: Показатели по рекламе были следующие: Сумма затрат: 11 322,19р Кол-во показов рекламных объявлений: 29 756 раз Кол-во переходов по рекламе: 258 шт Средний CTR: 0,867% Средняя стоимость клика:
