Добавить в корзинуПозвонить
Найти в Дзене
Математика ВУЗ

Векторное произведение векторов

Эта операция существует только в трехмерном пространстве, на плоскости она не определена. Векторное произведение двух векторов — это операция, в результате которой получается новый вектор, перпендикулярный исходным векторам. Векторное произведение обозначается символом "×". Математическая формула для вычисления векторного произведения двух векторов известная со школы: Векторное произведение двух векторов в координатах можно вычислить следующим образом: Векторное произведение обладает следующими свойствами: Геометрическая интерпретация векторного произведения .Векторное произведение используется в геометрии для определения ориентации трехмерного пространства и определения взаимного расположения векторов. Например, если векторное произведение двух векторов равно нулю, это означает, что векторы коллинеарны, или параллельны друг другу. Если векторное произведение положительно, то векторы направлены по часовой стрелке, а если отрицательно - против часовой стрелки. В целом, векторное произ

Эта операция существует только в трехмерном пространстве, на плоскости она не определена.

Векторное произведение двух векторов — это операция, в результате которой получается новый вектор, перпендикулярный исходным векторам. Векторное произведение обозначается символом "×".

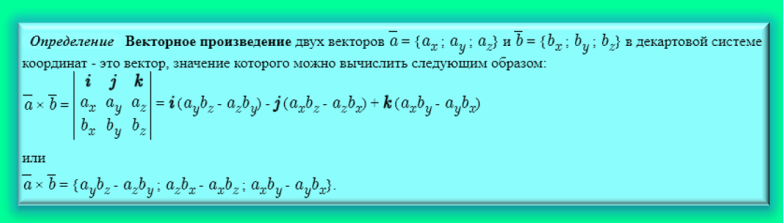
Математическая формула для вычисления векторного произведения двух векторов известная со школы:

Определение
Определение

Векторное произведение двух векторов в координатах можно вычислить следующим образом:

Векторное произведение в координатном представлении
Векторное произведение в координатном представлении

Векторное произведение обладает следующими свойствами:

Свойство коммутативности, умножение на скаляр, дистрибутивность, условие коллинеарности.
Свойство коммутативности, умножение на скаляр, дистрибутивность, условие коллинеарности.

Геометрическая интерпретация векторного произведения

-4

.Векторное произведение используется в геометрии для определения ориентации трехмерного пространства и определения взаимного расположения векторов. Например, если векторное произведение двух векторов равно нулю, это означает, что векторы коллинеарны, или параллельны друг другу. Если векторное произведение положительно, то векторы направлены по часовой стрелке, а если отрицательно - против часовой стрелки.

В целом, векторное произведение имеет широкий спектр применений в различных областях науки и техники, и понимание его свойств и вычислительных методов является важной составляющей векторной алгебры.

Приложения векторного произведения рассмотрим далее.