Добавить в корзинуПозвонить
Найти в Дзене
УЧИМСЯ САМИ

Многодиапазонный приемник - 9. Преобразователь частоты.

Создавая тракт промежуточной частоты нашего приемника, мы использовали всё, что нам было удобно в том или ином узле - как обычные, так и полевые транзисторы. При необходимости мы бы могли обойтись там только обычными транзисторами, хоть это и заставило бы несколько усложнить схему и ее налаживание. Да, резкие переломы входной характеристики обычных транзисторов создают условия для перекрестной модуляции и ухудшения многосигнальной избирательности. Но УПЧ стоит после основного фильтра, так что всё ненужное уже почти полностью отфильтровано до него. Но вот что касается узлов, стоящих перед фильтром основной селекции, то там для получения хорошей избирательности нельзя давать обычным транзисторам ни разу прикасаться к сигналу. Схемы преобразователей частоты на полевиках бывают самые разные. Одни требуют применения специальных двухзатворных полевых транзисторов, другие - настройки и балансировки. Стремясь по традиции канала дать читателям конструкцию, создающую по возможности минимум хлопо

Создавая тракт промежуточной частоты нашего приемника, мы использовали всё, что нам было удобно в том или ином узле - как обычные, так и полевые транзисторы. При необходимости мы бы могли обойтись там только обычными транзисторами, хоть это и заставило бы несколько усложнить схему и ее налаживание. Да, резкие переломы входной характеристики обычных транзисторов создают условия для перекрестной модуляции и ухудшения многосигнальной избирательности. Но УПЧ стоит после основного фильтра, так что всё ненужное уже почти полностью отфильтровано до него. Но вот что касается узлов, стоящих перед фильтром основной селекции, то там для получения хорошей избирательности нельзя давать обычным транзисторам ни разу прикасаться к сигналу.

Схемы преобразователей частоты на полевиках бывают самые разные. Одни требуют применения специальных двухзатворных полевых транзисторов, другие - настройки и балансировки. Стремясь по традиции канала дать читателям конструкцию, создающую по возможности минимум хлопот с поиском множества разнообразных деталей и с настройкой, автор применил малоизвестную, но уже успешно испытывавшуюся им схему смесителя на двух полевиках, причем один из них работает в пассивном режиме управляемого сопротивления. Схема обладает малым уровнем шумов, высоким входным сопротивлением как для сигнала, так и для колебаний гетеродина, слабым проникновением сигнала гетеродина во входные и выходные цепи. К тому же она не требует регулировки.

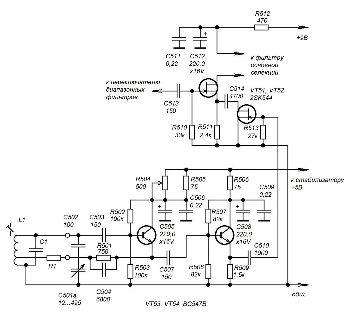
Принципиальная схема преобразователя частоты. Условно показан контур только одного диапазона.
Принципиальная схема преобразователя частоты. Условно показан контур только одного диапазона.

На VT51 создан вроде бы обычный усилительный каскад. Но его усиление может меняться в широких пределах. Так-то оно очень низкое из-за высокого сопротивления R511 в цепи истока, создающего отрицательную обратную связь. Но если зашунтировать этот резистор конденсатором С514, то эта ООС будет действовать только по постоянному току и низким частотам, а усиление по ВЧ резать уже не будет. Степень этого шунтирования зависит от сопротивления канала VT52. Подав на затвор этого транзистора напряжение с гетеродина, мы добьемся того, что усиление каскада станет пульсировать с частотой гетеродина. Станут эффективно возникать биения между частотами гетеродина и принимаемой радиостанции именно на промежуточной частоте.

Помимо указанного на схеме типа, можно применить советские полевые транзисторы типа КП307В.

Гетеродин ничто не мешает нам собрать на обычных транзисторах. Схема вам уже знакома. Между гетеродином и смесителем поставлен буферный каскад - эмиттерный повторитель. Ввиду высокого входного сопротивления смесителя можно прекрасно обойтись и без него. Каскад введен главным образом для удобства настройки. Если вы имеете возможность, чтобы не мучиться с настройкой частот гетеродина для разных диапазонов, раздобыть хотя бы на время цифровой частотомер или хорошо откалиброванный по частоте промышленный осциллограф, то сможете с легкостью использовать эти приборы. Без буферного каскада настройка гетеродина на высокоомный вход смесителя и на дубовый вход частотомера будет всякий раз разная. И даже просто поднесение руки и увеличение тем самым емкости тоже будет уводить настройку.

Кроме того, целью нашей работы является не просто создать КВ-приемник - для этого можно было бы использовать какую-нибудь из популярных сейчас специализированных микросхем. Мы должны научиться создавать хорошую связную аппаратуру на самой ширпотребовской элементной базе, доступной в любых условиях. Сейчас мы можем использовать полевые транзисторы. Но они относительно редки, в каких-то чрезвычайных обстоятельствах читателям придется собирать смеситель на диодах или на обычных транзисторах. И вот тут-то буферный эмиттерный повторитель, способный потянуть самые низкоомные нагрузки и развязать от них задающий генератор, будет просто незаменим.

Питается первый гетеродин (его еще можно назвать генератором плавного диапазона) от стабилизатора напряжения в блоке ПЧ. Понятно, что питание на него подается постоянно, тогда как второй гетеродин в блоке ПЧ включается только в режиме однополосного или телеграфного приема. Смеситель питается от 9-вольтового источника питания через фильтр R512, C511, C512.

Само собой, конденсаторы С501-С503, С507 и конденсаторы С1 контуров отдельных диапазонов должны обладать хорошей термостабильностью. Лучше всего использовать советские трубчатые конденсаторы серого цвета.

Однако самые большие проблемы создает блок КПЕ, которым настраивается приемник. Для должной стабильности частоты такой блок может быть только с воздушным диэлектриком. Как автор ни искал в интернет магазинах, получилось, что единственный широко доступный читателям и одинаковый для всех блок - от старых советских радиол с двумя или тремя секциями, перестраиваемыми от 12 до 495 пФ. Или китайский блок с Али, с емкостями немного меньшими. Эти блоки создавались для радиол, многие из которых вообще имели только ДВ и СВ диапазоны. А для высокочастотных КВ диапазонов эти емкости крайне избыточны. Тут бы иметь раза в 3 меньше. Это ухудшает параметры контуров, а также приводит к слишком быстрой перестройке по частоте. Проблема отчасти решается растягивающими конденсаторами, включенными последовательно с КПЕ, но это сильно увеличивает неравномерность настройки - растягивается в основном низкочастотный край диапазона, а высокочастотный остается почти таким же сжатым. К тому же дефицит групп контактов переключателя диапазонов вынуждает использовать один такой конденсатор С502 на все диапазоны. В этих условиях спасительным становится "электрический верньер" - переменный резистор R504 сопротивлением 300-500 Ом, которым можно будет точно настраиваться на радиостанции. Кроме того, конденсаторы С1, подключенные к контурам каждого диапазона, будут растягивать высокочастотные края диапазонов.

Однако настраивайтесь на то, что в ближайшее время вам придется заниматься сначала конструктивным оформлением уже всего приемника. Для аналоговой КВ-аппаратуры прочный, хорошо экранированный монтаж имеет важнейшее значение. Этому и будет посвящена следующая статья.