Добавить в корзинуПозвонить
Найти в Дзене
RADIO INFO

Зарубежных радиоконструкторы. Простой КВ радиоприемник на 3-х транзисторах.

Добрый день дорогие друзья Сегодня мы продолжим рассматривать зарубежные радиоконструкторы . Темой сегодняшней статьи будет комплект деталей для сборки коротковолнового радиоприемника работающего в диапазоне от 5 до 15МГц. Продается данный набор в США по цене $87,5 и мне кажется что это очень дорого, поэтому даже скриншот со страницы продажи приводить не буду, но я сумел собрать всю необходимую информацию об этом наборе, чтобы мои читатели при желании смогли собрать этот радиоприемник. Схема КВ радиоприемника на 3-х транзисторах В этом простом радиоприемнике используются 3 транзистора, катушка с проволочной обмоткой, воздушный конденсатор и несколько конденсаторов и резисторов. Уникальной особенностью этой схемы является возможность управлять рекуперативной обратной связью на первом каскаде транзисторного усилителя ВЧ. Резонансный вход ной контур настраивается с помощью конденсатора переменной емкости катушка индуктивности. Катушка сделана из кусочка полипропиленовой трубы диаметром

Добрый день дорогие друзья

Сегодня мы продолжим рассматривать зарубежные радиоконструкторы . Темой сегодняшней статьи будет комплект деталей для сборки коротковолнового радиоприемника работающего в диапазоне от 5 до 15МГц.

Продается данный набор в США по цене $87,5 и мне кажется что это очень дорого, поэтому даже скриншот со страницы продажи приводить не буду, но я сумел собрать всю необходимую информацию об этом наборе, чтобы мои читатели при желании смогли собрать этот радиоприемник.

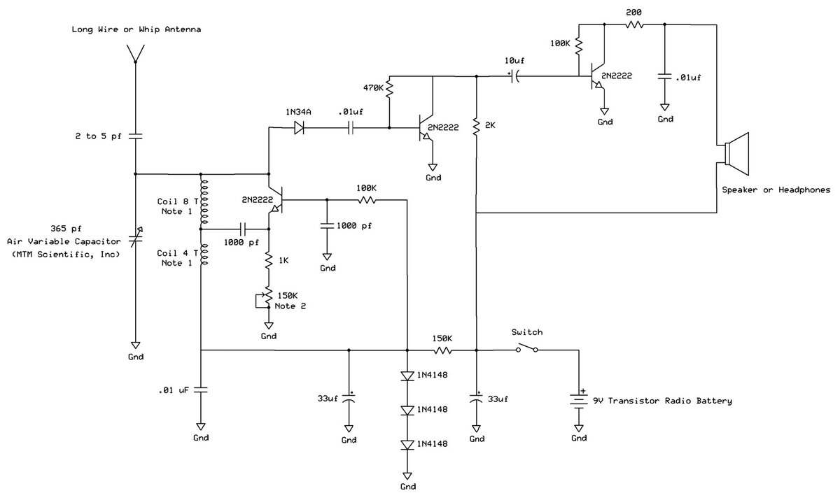
Схема КВ радиоприемника на 3-х транзисторах

-2

В этом простом радиоприемнике используются 3 транзистора, катушка с проволочной обмоткой, воздушный конденсатор и несколько конденсаторов и резисторов.

-3

Уникальной особенностью этой схемы является возможность управлять рекуперативной обратной связью на первом каскаде транзисторного усилителя ВЧ. Резонансный вход ной контур настраивается с помощью конденсатора переменной емкости катушка индуктивности. Катушка сделана из кусочка полипропиленовой трубы диаметром 25мм

-4

Катушка намотана изолированным проводом сечением 0,75 мм и состоит из 12 витков с отводом от4 витка снизу вверх

-5

Каскад на первом транзисторе представляет из себя усилитель ВЧ, а регенерация сигнала регулируется потенциометром с помощью небольшой отвертки. Сигнал от ВЧ каскада детектируется германиевым диодом 1N34A, а усиление НЧ двухкаскадным аудиоусилителем, который я думаю можно заменить на усилитель на микросхеме LM386.

Собирается КВ радиоприемник на печатной плате размером приблизительно 70х100мм (найти точные размеры и разводку печатной платы мне не удалось)

Расположение деталей на печатной плате

-6

Думаю что по расположению деталей несложно будет сделать печатную плату.

КВ радиоприемник в собранном виде.

-7

КВ радиоприемник в собранном виде с установленной батарейкой Крона

-8

Антенна короткий провод, протянутый в помещении

-9

Диапазон настройки можно уменьшить, изменив количество витков катушки.. Более мощная наружная антенна улучшит прием, однако важно соблюдать все соответствующие меры предосторожности. что касается молниезащиты, с использованием наружных антенн. Прием коротковолнового радио зависит от многих факторов, в том числе от времени. дня, солнечной активности и атмосферного распространения. Качество радио приема может варьироваться от почти полного отсутствия приема до очень хорошего. приема в зависимости от условий распространения. Настройка радиоприемника очень чувствительна. Важно использовать пластиковая ручку для настройки, потому что прикосновение к металлическим компонентам приведет к нарушать баланс цепи. Рекуперативная обратная связь регулируется с помощью небольшой отвертки, поворачивая потенциометр. Для регулировки настройки необходимы навыки и практика. Если схема возбуждается, то обратная связь слишком высока. Лучший вариант настройки, начинать с низкой обратной связи и постепенно увеличивать ее.

На этом у нас сегодня все.
Рекомендую также посмотреть
Каталог публикаций моего канала, где Вы найдете статьи по рассмотренной выше теме и множество других материалов, которые могут быть Вам интересны и полезны.

Ставьте лайки, комментируйте, подписывайтесь и заходите на мой канал, есть много интересной и нужной информации для радиолюбителей