Найти в Дзене

Аналоговый RGB стробоскоп

Увидел в продаже достаточно дешевый и мощный 10-ваттный светодиод. Не смог удержаться и не прикупить для какого-нибудь интересного проекта. Проверка опыта на интересные решения В проекте было использовано сразу несколько интересных решений: Никаких микроконтроллеров! Сейчас часто можно увидеть когда берут, например, Arduino Nano, подключают к ней микрофон и RGB ленту. Легко, просто, можно программировать эффекты. Но, я это вижу зачастую как слишком избыточные. Потому будем реализовывать на рассыпухе. За основу был взят самый распространенный и доступный мне операционный усилитель LM324. Снял его с очень старой материнской платы. Микросхема имеет в своем составе сразу 4 операционных усилителя. На прикидку 3 уйдут на каналы RGB, а еще один на предусилитель микрофона. То, что нужно! Схемотехника Для описания схемы разделил её по блокам, выделив разноцветными контурами. Но стоит учесть, что это условное разделение, т.к. каждый блок зависит от соседних и каждый является продолжением соседне

Увидел в продаже достаточно дешевый и мощный 10-ваттный светодиод. Не смог удержаться и не прикупить для какого-нибудь интересного проекта.

Проверка опыта на интересные решения

В проекте было использовано сразу несколько интересных решений:

  1. Реализация только на аналоговых компонентах. Никаких микроконтроллеров!
  2. Стробоскоп, но с цветом вспышек в зависимости от звуков вокруг
  3. Ограничение максимального тока (среднего) через светодиоды посредством ШИМ (на ОУ)
  4. Возможность подключения мощных светодиодов, с напряжением выше 12В (на будущее)
  5. Разработка схемы в среде Proteus

Никаких микроконтроллеров!

Сейчас часто можно увидеть когда берут, например, Arduino Nano, подключают к ней микрофон и RGB ленту.

Легко, просто, можно программировать эффекты. Но, я это вижу зачастую как слишком избыточные. Потому будем реализовывать на рассыпухе.

За основу был взят самый распространенный и доступный мне операционный усилитель LM324. Снял его с очень старой материнской платы. Микросхема имеет в своем составе сразу 4 операционных усилителя. На прикидку 3 уйдут на каналы RGB, а еще один на предусилитель микрофона. То, что нужно!

Схемотехника

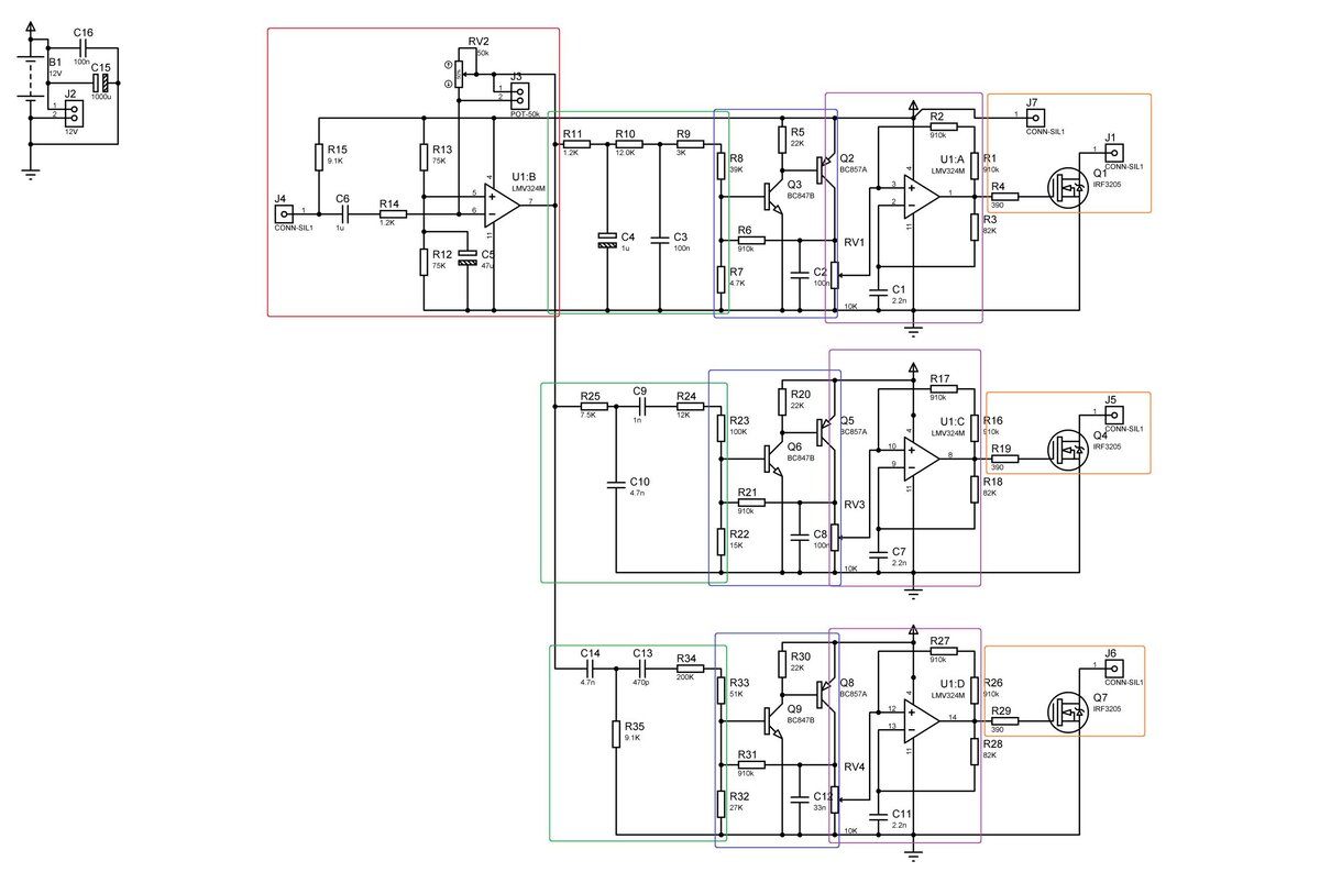
Принципиальная электрическая схема
Принципиальная электрическая схема

Для описания схемы разделил её по блокам, выделив разноцветными контурами. Но стоит учесть, что это условное разделение, т.к. каждый блок зависит от соседних и каждый является продолжением соседнего.

Стробоскоп. НЧ, СЧ, ВЧ фильтры.

Чтобы такт и цвет вспышек задавался окружением вокруг в схему был добавлен микрофон. На схеме предусилитель микрофона и разъем отмечены красным.

Сила усилителя задается RV2 (на печатной плате выведен как разъем).

Для разделения сигнала по частотам были добавлены фильтры на RC-цепочках.

На схеме отмечены зеленым контуром.

Но RC фильтры не обеспечивают достаточной крутизны характеристики фильтра. Для решения они, во-первых, применены двухкаскадные, а во-вторых, к ним добавлен триггер-Шмидта. Последний на схеме обозначен синим.

Благодаря такой связке разделение цветов стало более явным и появился необходимый эффект стробоскопа.

RGB светодиоды и проблемы, связанные с ними

Светодиод на 10 Ватт, 12 Вольт
Светодиод на 10 Ватт, 12 Вольт

Чтобы не спалить светодиод нужно ограничить через него ток. Это знают все. Так же, как и про самое простое решение - поставить токоограничивающий резистор.

Если применяется RGB-лента, то проблем нет. На ней уже есть резисторы. Но чем мощнее светодиод, тем мощнее и больше по размерам должны быть резисторы. Очень не хотелось ставить их в данную схему.

Конечно, есть и другое решение. Использовать ШИМ для питания светодиодов. Если пиковый ток не будет превышать разрешенного для светодиодов, то можно даже не использовать резисторов или дросселей для ограничения пикового тока. Мой экземпляр позволял работу с теми значениями пикового тока, что должны были быть на нем, потому дополнительно ничего не устанавливалось. Задав правильное заполнение ШИМ, можно установить максимальный средний ток. Пиковый останется тем же, но средний будет кратен ширине отношения импульсов (заполнения).

Именно по причине необходимости ШИМ оставшиеся три операционных усилителя были отданы для его реализации. ШИМ генератор построен на одном элементе. Заполнение (и побочно частота) управляется напряжением.

ШИМ не имеет обратной связи, потому максимальный (средний) ток устанавливается делителем напряжения (RV1, RV3, RV4) после триггера Шмидта. Ими же может быть выровнена яркость кристаллов R, G, B.

К схеме можно подключать и более мощные светодиоды. Например, с напряжением 30-35В. В таком случае нужно будет убедиться, что ток и напряжение могут быть "переварены" выходными транзисторами, обведенные оранжевым контуром. А вместо +12В к светодиоду подключаются необходимые, например, 32В.

Proteus. Все в одном

Эта САПР имеет в своем составе средства для проектирования схемы и ее симуляции, печатной платы и просмотра ее в 3D представлении. Библиотека компонентов присутствует как встроенная, так и, с недавнего времени, доступны пара внешних источников футпринтов.

В данной САПР была спроектирована и проверена в симуляции схемотехника. Дальше требовалось спроектировать печатную плату.

Не суп, но тоже с TopoR

Импортированный в Протеус дизайн печатной платы из Топора
Импортированный в Протеус дизайн печатной платы из Топора

Для эксперимента решил попробовать высокопроизводительный топологический трассировщик печатных плат, не имеющий аналогов, разработанный в России.

Если кратко, то для того, чтобы его использовать, необходимо экспортировать дизайн печатной платы из Протеуса в EDF файл. После импортировать в Топор и выполнить трассировку там. По завершению автоматической трассировки нужно будет обратно экспортировать файл в EDF и импортировать в Протеус.

Верхняя сторона платы
Верхняя сторона платы
Нижняя сторона платы
Нижняя сторона платы

Топор выдает достаточно крутые результаты. В Протеусе тоже есть автоматический трассировщик, но он работает медленнее и в нем не получить таких интересных и плавных линий. А еще ему удалось с первого раза развести одностороннюю плату без переходов, что очень круто!

Сборка и проверка

-7

После сборки все заработало сразу. Поочередно был выставлен максимальны ток для кристаллов и установлен постоянный резистор на месте RV2. Для усиления разрыва между полосами фильтров были немного изменены номиналы резисторов и конденсаторов в RC фильтрах. Конечные номиналы были внесены в лист со схемой.

Файлы проекта можно найти на странице проекта на GitHub.

Видео с работой устройства можно посмотреть в моем телеграмм-канале.

—————————————————————————

Спасибо, что дочитали статью!

Подпишитесь пожалуйста на мой канал "Заметки Электроника | Alexander.Chad", этим Вы очень сильно поможете мне. Канал существует только за счет наличия и участия подписчиков.

Если Вам понравился материал - поддержите его лайком или даже донатом (ЮMoney). Есть что сказать? Оставьте комментарий! Это тоже будет помощью.

Сейчас канал нуждается в Вас как никогда прежде!