Добавить в корзинуПозвонить
Найти в Дзене
Лампа Электрика

Интересные микросхемы. AL9910

Цикл «Интересные микросхемы» продолжает интегральный драйвер светодиодов, питающийся от сети и позволяющий собрать экономичный осветительный прибор с регулировкой яркости. Общая информация Микросхема AL9910 представляет собой высоковольтный ШИМ-преобразователь, питающийся выпрямленным напряжением величиной от 15 до 277 В. Питание светодиодов осуществляется при помощи внешнего МОП-ключа, характеристики которого определяют максимальный ток и напряжение на светодиодах. Управление яркостью может производиться линейным или ШИМ-методом. Для этого служат два раздельных входа LD и PWM_D. Последний работает с коэффициентом заполнения 0-100%. Выходной ток программируется внешним резистором. Важно! Микросхема кратковременно выдерживает увеличение входного напряжения до 500 В, имеет защиту от перегрева кристалла и обрыва нагрузки. Расположение и назначение выводов Микросхема выпускается в корпусах типа SO-8 и SO-8EP. Расположение и назначение выводов следующее: * Номинал токоизмерительного резисто
Оглавление

Цикл «Интересные микросхемы» продолжает интегральный драйвер светодиодов, питающийся от сети и позволяющий собрать экономичный осветительный прибор с регулировкой яркости.

Общая информация

Микросхема AL9910 представляет собой высоковольтный ШИМ-преобразователь, питающийся выпрямленным напряжением величиной от 15 до 277 В. Питание светодиодов осуществляется при помощи внешнего МОП-ключа, характеристики которого определяют максимальный ток и напряжение на светодиодах. Управление яркостью может производиться линейным или ШИМ-методом. Для этого служат два раздельных входа LD и PWM_D. Последний работает с коэффициентом заполнения 0-100%. Выходной ток программируется внешним резистором.

Важно! Микросхема кратковременно выдерживает увеличение входного напряжения до 500 В, имеет защиту от перегрева кристалла и обрыва нагрузки.
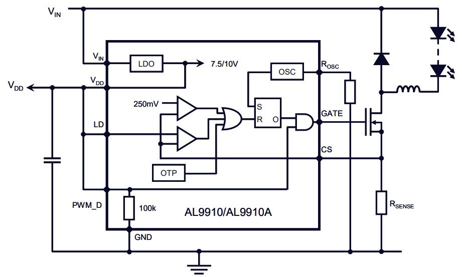
Структурная схема AL9910
Структурная схема AL9910

Расположение и назначение выводов

Микросхема выпускается в корпусах типа SO-8 и SO-8EP. Расположение и назначение выводов следующее:

-2
  • 1 – VIN. Питание.
  • 2 – CS. Токоизмерительный вход*.
  • 3 – GND. Общий
  • 4 – GATE. Выход управления силовым ключом.
  • 5 – PWM_D. ШИМ управление яркостью.
  • 6 – VDD. Источник опорного напряжения.
  • 7 – LD. Регулировка яркости изменением величины постоянного напряжения.
  • 8 – ROSC. Регулировка частоты генератора ШИМ**.
  • 9 – EP PAD. Теплоотводящая подолжка, соединена с GND (только для SO-8EP).

* Номинал токоизмерительного резистора RSENSE выбирается по формуле:

** Частота генератора выбирается из диапазона 25-300 кГц и зависит от номинала резистора ROSC. Типовое значение – 75 кОм-1 МОм.
** Частота генератора выбирается из диапазона 25-300 кГц и зависит от номинала резистора ROSC. Типовое значение – 75 кОм-1 МОм.

Габаритный чертеж:

Электрические характеристики:

  • Входное напряжение – 15-277 В.
  • Ток потребления в режиме ожидания – 0.5 мА.
  • Напряжение опорного генератора (вывод VDD) для: AL9910 – 7.5 В; AL9910A – 10 В.
  • Максимальный ток нагрузки генератора опорного напряжения – 1 мА.
  • Пороговое напряжение токоизмерительного входа – 250 мВ.
  • Высокое логическое напряжение управления затвором – VDD.
  • Низкое логическое напряжение управления затвором – 0.3 В.
  • Диапазон напряжений на выводе управления LD – 45-250 мВ.
  • Температура срабатывания термозащиты кристалла – 150 °С.

Типовые характеристики:

Типовая схема включения

Производитель рекомендует использовать следующие схемы включения AL9910

Важно! Все приведенные схемы не имеют гальванической развязки между входом и выходом. Для развязки необходимо вместо дросселя использовать трансформатор.

Теперь вы знаете, что представляет собой микросхема AL9910, и без труда соберете или отремонтируете светодиодную лампочку с функцией диммирования. А купить AL9910 можно все на том же Алиэкспресс по цене 19 рублей за 1 шт.