Добавить в корзинуПозвонить
Найти в Дзене
Лампа Электрика

Интересные микросхемы LT3591

Продолжаем тему повышающих драйверов для светодиодов. Сегодня знакомимся с микросхемой LT3591, позволяющей запитать цепочку из десяти светодиодов от одного литиевого аккумулятора. Общая информация Микросхема LT3591 представляет собой повышающий DC/DC преобразователь со стабилизацией тока. При питании от одного литиевого аккумулятора с номинальным напряжением 3.7 В чип обеспечивает на выходе напряжение до 42 вольт, что позволяет запитать до 10 светодиодов, соединенных последовательно. Подавая на вход управления постоянное напряжение той или иной величины, можно включать/выключать светодиоды, а также управлять их яркостью. Ток через светодиоды может достигать величины 800 мА. Важно! Величина тока через светодиоды устанавливается внешним резистором. Точность стабилизации – 5%. Есть защита выхода от обрыва нагрузки. Расположение и назначение выводов Микросхема выпускается в корпусе типа DFN и имеет 8 выводов. Расположение и назначение выводов следующее: * Ток, протекающий через светодиоды,
Оглавление

Продолжаем тему повышающих драйверов для светодиодов. Сегодня знакомимся с микросхемой LT3591, позволяющей запитать цепочку из десяти светодиодов от одного литиевого аккумулятора.

Общая информация

Микросхема LT3591 представляет собой повышающий DC/DC преобразователь со стабилизацией тока. При питании от одного литиевого аккумулятора с номинальным напряжением 3.7 В чип обеспечивает на выходе напряжение до 42 вольт, что позволяет запитать до 10 светодиодов, соединенных последовательно. Подавая на вход управления постоянное напряжение той или иной величины, можно включать/выключать светодиоды, а также управлять их яркостью. Ток через светодиоды может достигать величины 800 мА.

Важно! Величина тока через светодиоды устанавливается внешним резистором. Точность стабилизации – 5%. Есть защита выхода от обрыва нагрузки.
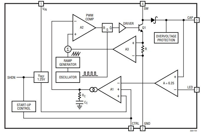
Структурная схема LT3591
Структурная схема LT3591

Расположение и назначение выводов

Микросхема выпускается в корпусе типа DFN и имеет 8 выводов. Расположение и назначение выводов следующее:

-2
  • 1 – VIN. Питание.
  • 2 – GND. Земля.
  • 3 – NC. Не используется.
  • 4 – SW. Повышающий дроссель.
  • 5 – CAP. Токоизмерительный вход.
  • 6 – NC. Не используется.
  • 7 – LED. Точка подключения анода светодиода и токоизмерительного резистора*.
  • 8 – CTRL. Управляющий вывод**.
  • 9 – Exposed Pad. Теплоотводящая подложка. Электрически соединена с GND.

* Ток, протекающий через светодиоды, зависит от номинала резистора RSENSE и вычисляется по формуле ILED = 200 мВ /RSENSE.

** При напряжении ниже 50 мВ светодиоды погашены. При изменении напряжения от 0 до 1.5 В ток через светодиоды увеличивается от 0 до ILED = 200 мВ /RSENSE. Вывод CTRL не должен оставаться неподключенным.

Габаритный чертеж:

-3

Электрические характеристики:

  • Напряжение питания – 2.5-12 В.
  • Напряжение входа контроля тока – 200 мВ.
  • Максимальный ток через светодиоды – 800 мА.
  • Максимальное выходное напряжение – 45 В.
  • Напряжение на CTRL для полного тока – 1.5 В.
  • Напряжение на CTRL для отключения микросхемы (режим энергосбережения) – менее 50 мВ.
  • Ток потребления в режиме энергосбережения – 9 мкА.
  • Напряжение срабатывания стабилизации тока на выводе CAP – 200 мВ.
  • Частота генератора ШИМ – 1.0 МГц.
  • Ограничение напряжения на выходе при оборванной цепи LED – 42 В.
Важно! Напряжение питания должно быть на 2.5 В выше прямого напряжения падения на светодиодах.

Типовая схема включения

Производитель рекомендует следующие схемы включения LT3591:

Как видите, по своим характеристикам и функционалу драйвер очень похож на микросхему LT3498 (ссылка, статья не опубликована). Отличие состоит в большем выходном токе/напряжении и отсутствии канала для питания OLED. Используя этот чип, совсем несложно собрать, по сути, прожектор, питающийся от одной литиевой ячейки.