Добавить в корзинуПозвонить
Найти в Дзене
Лампа Электрика

Интересные микросхемы. LT3498

Я уже писал об интегральных драйверах для светодиодов, но все они были понижающими. Сегодня я хочу познакомить вас с повышающим драйвером, способным запитать до шести светодиодов от одного литиевого элемента и заодно обеспечить питанием OLED дисплей. Общая информация Микросхема LT3498 представляет собой двухканальный повышающий преобразователь с выходами. Состоит из ШИМ-драйвера для питания светодиодов и драйвера PFM для OLED. Канал LED можно включить/выключить и диммировать, канал PFM включить и выключить. В ждущем режиме чип потребляет ток не более 8 мкА. Ток через светодиоды устанавливается при помощи внешнего резистора. Есть защита выхода от перенапряжения при обрыве светодиода. Важно. Напряжение на выходе LED канала может достигать 32 В под нагрузкой, что позволяет питать цепочку из шести последовательно соединенных светодиодов. Расположение и назначение выводов Микросхема выпускается в корпусе типа DFN и имеет 12 выводов. Расположение и назначение выводов следующее: * Ток через с
Оглавление

Я уже писал об интегральных драйверах для светодиодов, но все они были понижающими. Сегодня я хочу познакомить вас с повышающим драйвером, способным запитать до шести светодиодов от одного литиевого элемента и заодно обеспечить питанием OLED дисплей.

Общая информация

Микросхема LT3498 представляет собой двухканальный повышающий преобразователь с выходами. Состоит из ШИМ-драйвера для питания светодиодов и драйвера PFM для OLED. Канал LED можно включить/выключить и диммировать, канал PFM включить и выключить. В ждущем режиме чип потребляет ток не более 8 мкА. Ток через светодиоды устанавливается при помощи внешнего резистора. Есть защита выхода от перенапряжения при обрыве светодиода.

Важно. Напряжение на выходе LED канала может достигать 32 В под нагрузкой, что позволяет питать цепочку из шести последовательно соединенных светодиодов.
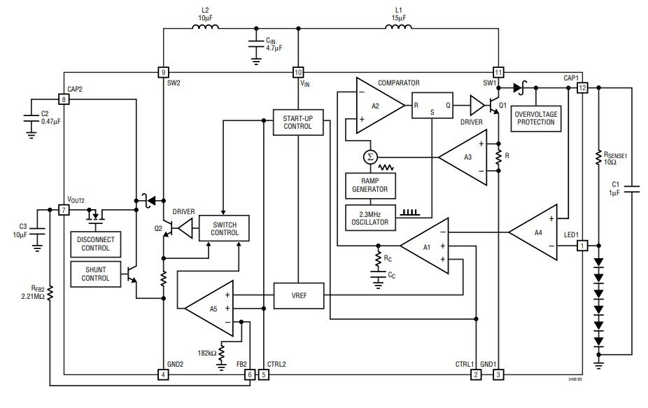
Структурная схема LT3498
Структурная схема LT3498

Расположение и назначение выводов

Микросхема выпускается в корпусе типа DFN и имеет 12 выводов. Расположение и назначение выводов следующее:

-2
  • 1 – LED1. Точка подключения цепочки светодиодов и токозадающего резистора RSENSE*.
  • 2 – CTRL1. Вход управления работой драйвера LED**.
  • 3 – GND1. Земля драйвера LED.
  • 4 – GND2. Земля драйвера OLED.
  • 5 – CTRL2. Вход управления работой драйвера PFM OLED***.
  • 6 – FB2. Регулировка выходного напряжения драйвера PFM OLED****.
  • 7 – VOUT2. Сток выходного ключа PFM OLED.
  • 8 – CAP2. Корректирующий вывод драйвера PFM OLED.
  • 9 – SW2. Повышающий дроссель PFM OLED.
  • 10 – VIN. Питание.
  • 11 – SW1. Повышающий дроссель LED.
  • 12 – CAP1. Токоизмерительный вход.
  • 13 – Exposed Pad. Теплоотводящая подложка. Соединена с землей.

* Ток через светодиоды выражается формулой ILED = 200 мВ / RSENSE.

** Напряжение ниже 75 мВ отключает драйвер. Увеличение напряжения от 0 до 1.5 В вызывает увеличение тока через светодиоды от 0 до ILED = 200 мВ / RSENSE.

*** Напряжение ниже 75 мВ отключает драйвер. Напряжение 1.5 В включает – на выходе появляется заданное напряжение.

**** Напряжение на выходе драйвера PFM OLED зависит от номинала резистора, подключаемого между выводами FB2 и VOUT2. Выражается формулой:

-3
Важно! Выводы GND1, GND2 и Exposed Pad соединены внутри микросхемы.

Габаритный чертеж:

-4

Электрические характеристики:

  • Напряжение питания – 2.5-12 В.
  • Ток потребления (светодиод выкл., PFM выкл.) – 8 мкА.
  • Ток потребления (светодиод вкл., PFM выкл.) – 1.6 мА.
  • Ток потребления (светодиод выкл., PFM вкл.) – 230 мкА.
  • Ток потребления (светодиод вкл., PFM вкл.) – 1.65 мА.
  • Напряжение срабатывания стабилизации тока на выводе CAP1 – 200 мВ.
  • Частота генератора ШИМ – 2.3 МГц.
  • Максимальный выходной ток по LED – 425 мА.
  • Защита от перенапряжения по выходу при оборванной цепи LED – 27 В.
  • Время выключения PFM по входу управления – 150 нс.
  • Максимальный выходной ток светодиодов – 425 мА.
  • Минимальный выходной ток светодиодов – 2 мА.
  • Максимальный выходной ток PFM – 24 мА.

Типовая схема включения

Производитель рекомендует следующие схемы включения LT3498:

На этом, пожалуй, все. Хотя микросхема разрабатывалась для устройств с двумя дисплеями, она с успехом может использоваться и для других целей. К примеру, в мощном светодиодном фонаре, с питанием всего от одного литиевого элемента и не требующего всевозможных балансиров.