Добавить в корзинуПозвонить
Найти в Дзене
Лампа Электрика

Доработай светодиодную лампу — плавный пуск, вечная работа, сумеречный датчик

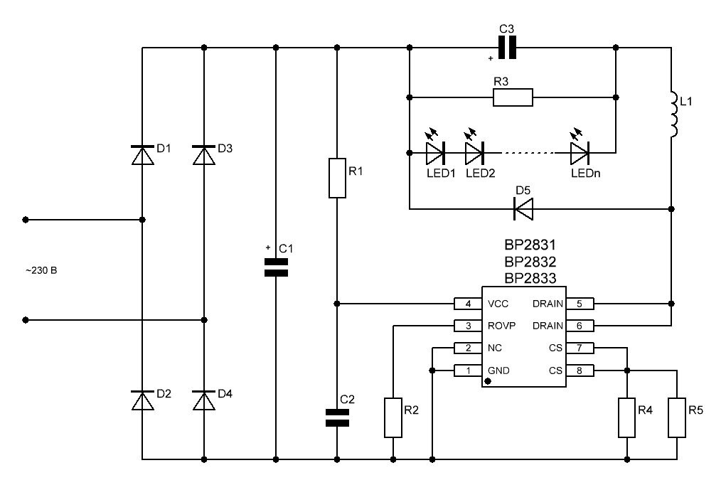
Светодиодные лампочки сегодня есть практически в каждом доме. Покопавшись в Интернете, я нашел несколько интересных и полезных доработок этих осветительных приборов. Некоторые я весьма успешно внедрил в свой быт. Возможно, и вам что-то пригодится. Все приведенные доработки можно произвести с лампами, драйверы которых собраны на микросхемах BP2831, BP2832 и BP2833. Это практически полные аналоги, единственно чем они различаются — это выходной мощностью. Взглянем на типовую схему драйвера с этими микросхемами. Сердцем устройства, конечно, является микросхема. Это высоковольтный понижающий преобразователь со стабилизацией тока. Питается он напряжением 17 В (встроенный стабилитрон), которое через гасящий резистор R1 поступает на вывод 4. Конденсатор С2 служит для задержки пуска драйвера до окончания переходных процессов в схеме в момент включения. Резистором R2 устанавливается уровень напряжения, при котором срабатывает защита от перенапряжения на выходе. Это защищает микросхему от пробоя
Оглавление

Светодиодные лампочки сегодня есть практически в каждом доме. Покопавшись в Интернете, я нашел несколько интересных и полезных доработок этих осветительных приборов. Некоторые я весьма успешно внедрил в свой быт. Возможно, и вам что-то пригодится.

Все приведенные доработки можно произвести с лампами, драйверы которых собраны на микросхемах BP2831, BP2832 и BP2833. Это практически полные аналоги, единственно чем они различаются — это выходной мощностью. Взглянем на типовую схему драйвера с этими микросхемами.

Сердцем устройства, конечно, является микросхема. Это высоковольтный понижающий преобразователь со стабилизацией тока. Питается он напряжением 17 В (встроенный стабилитрон), которое через гасящий резистор R1 поступает на вывод 4. Конденсатор С2 служит для задержки пуска драйвера до окончания переходных процессов в схеме в момент включения. Резистором R2 устанавливается уровень напряжения, при котором срабатывает защита от перенапряжения на выходе. Это защищает микросхему от пробоя при обрыве в цепи светодиодов.

Резисторами R4 и R5 задается ток через светодиоды. Обычно их два, включенных параллельно, для более точного подбора тока, но может стоять и один. Диоды D1-D5 — выпрямительные, конденсаторы С1 и С3 сглаживающие. R3 служит для быстрой разрядки С3 при отключении питания. Это сделано для безопасности.

Полезно. Если вы хотите поближе познакомится с микросхемами этой серии, рекомендуем статью «Высоковольтный драйвер BP2831» (ссылка, статья не опубликована).

А теперь о доработках.

Уменьшение тока

Если вы ремонтировали светодиодные лампочки или хотя бы интересовались, что в них сгорело, то наверняка заметили, что обычно «вылетает» один, реже два светодиода. Причина — разброс параметров. В частности номинального рабочего тока. Это нормальное явление даже у приборов из одной партии. Но поскольку все диоды в любой лампочке включены последовательно, через них течет один ток, выбранный производителем по техдокументации. Ну и слабое звено выгорает. Причем это не случайное явление, а чуть ли не закономерность.

-2

Если не исключить, то хотя бы существенно уменьшить возможность возникновения такой ситуации поможет снижение тока. Кроме того, такая мера существенно увеличит время жизни всех светодиодов в разы. Они будут меньше греться и намного медленнее деградировать.

Сильно уменьшать ток не нужно. 10% будет вполне достаточно. Лампа прослужит в разы дольше, а снижение яркости будет не особо заметным. Чтобы уменьшить ток, необходимо увеличить номинал токозадающего резистора. У нас это R4 и R5 (схема выше). Один из них, как правило, большего номинала. Его просто выпаиваем. Если резистор один, то выпаиваем, измеряем сопротивление и впаиваем сопротивление с чуть большим номиналом.

-3
Важно! Нумерация резисторов на конкретно вашей плате может быть иной. Проследите по дорожкам от выводов 7 и 8 микросхемы.

Плавное включение

Обычно его используют для продления жизни лампы накаливания, чтобы избежать токового удара, но кроме этого «мягкое» включение светильника куда приятнее для глаз, чем резкий переход от тьмы к свету. Со светодиодной лампочкой это можно сделать достаточно просто не вникая в работу понижающего преобразователя. Для доработки нам понадобится терморезистор с положительным ТКС (позистор) и холодным сопротивлением 330-470 Ом. Его маркировка — WMZ11A, а найти такой резистор можно, к примеру, в сгоревшей КЛЛ мощностью 32 Вт. В лампах меньшей мощности стоят позисторы с большим сопротивлением.

-4

Добытую деталь впаиваем параллельно всем светодиодам. При включении лампочки почти весь ток будет течь через позистор. По мере прогрева сопротивление его будет увеличиваться и постепенно весь ток заберут светодиоды. В этом случае лампа будет разгораться «с нуля». Если зашунтировать не все, а только часть диодов, то не зашунтированные зажгутся сразу, остальные будут плавно разгораться. Время выхода лампы на полную яркость составляет 10-20 с (зависит от мощности), поэтому, на мой взгляд, второй вариант предпочтительней.

-5
-6

Сумеречный датчик

Такая доработка пригодится везде, где должно гореть освещение в темное время суток. К примеру, над крыльцом частного дома. Эта несложная доработка освободит вас от постоянного щелканья выключателем и от перерасхода энергии, если вы страдаете забывчивостью. Да и выключатель вместе с лампой может оказаться далеко. Скажем, у гаража или дачного домика в пяти километрах от дома.

Для доработки лампочки понадобится всего две детали. Подстроечный резистор номиналом 100 кОм и фоторезистор с темновым сопротивлением 1-2 МОм и 20-30 кОм при освещении. Подойдет, к примеру, GL5537.

А доработка сводится к установке цепочки из «подстроечника» и фоторезистора между выводом 4 (питание) и выводами 7, 8 (исток силового транзистора и токоизмерительный вход).

-7

Пока на улице светло, фоторезистор имеет относительно малое сопротивление и шунтирует вывод питания драйвера. Последний не запускается. При наступлении сумерек сопротивление резистора увеличивается, напряжение на выводе 4 микросхемы поднимается до рабочего и она запускается. Порог зажигания/отключения лампы устанавливается регулировкой подстроечного резистора R6.

Важно! Фоторезистор нужно размещать в таком месте, чтобы на него не попадал свет от лампочки.
-8

Режим ночника

Если вам по тем или иным причинам нужен ночник или дежурное освещение, то его функцию можно заставить исполнять лампу освещения, добавив в нее режим пониженной яркости. Для этого делаем следующие доработки:

  • удаляем резистор R3;
  • между выводами 7,8 и 5,6 впаиваем резистор номиналом 150 кОм х 1 Вт;
  • выключатель светильника шунтируем резистором 68 кОм х 1 Вт.
-9

Теперь при отключенном выключателе S1 напряжение на светильник будет поступать через резистор R6. Этого напряжения будет недостаточно для питания микросхемы, и она не запустится. Но у нас еще есть вновь установленный резистор R7, который зашунтирует высоковольтный ключ микросхемы и запитает светодиоды. Напряжение будет небольшим, но для ночника вполне достаточным. Резистор R3 мы удалили, чтобы он не потреблял дополнительный ток, которого и так немного.

Важно! Дорабатывая выключатель таким образом, имейте в виду, что теперь все токопроводящие элементы светильника будут находится под напряжением сети даже при выключенном S1.

Может случиться, что напряжения, накапливаемого конденсатором С1 будет достаточно для пуска преобразователя. В этом случае в режиме ночника лампочка будет промигивать, периодически разряжая С1. Чтобы устранить эту проблему, нужно чуть занизить напряжение питания микросхемы.

Для этого достаточно зашунтировать конденсатор резистором, который образует совместно с R1 делитель. Шунтируем подстроечным номиналом 100 кОм и подбираем положение его движка таким, чтобы в режиме ночника лампочка не мигала, а при включении S1 надежно запускалась и светила без перебоев.

-10

Вот такие несложные доработки могут не только продлить срок службы лампы, но и сделать жизнь более комфортной. Ну и стоит заметить, что подобные изменения можно произвести и с драйверами, собранными на других микросхемах. Для этого достаточно открыть даташит на микросхему и вникнуть в принцип ее работы.