Найти в Дзене
Войти
In ФИЗМАТ
10,8 тыс подписчиков
Подписаться
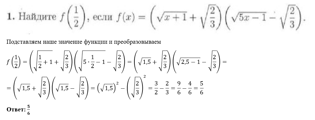
Разбор ДВИ МГУ им. Ломоносова по математике от 20.07.2023 (5 поток)
21 июля 2023
21 июл 2023
252
...
Читать далее
11