Добавить в корзинуПозвонить
Найти в Дзене

Блок питания из китайского набора на TL081. Итоги сборки.

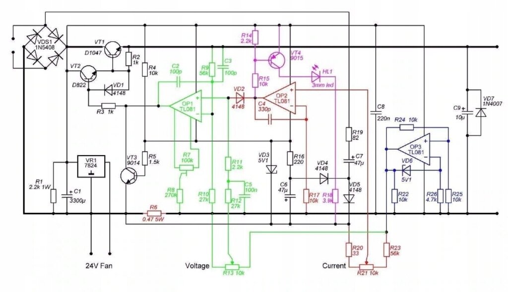
Всем привет! Сегодня подведем итоги по сборке и проверке работоспособности КИТ набора на базе ОУ TL081. Про него уже тысячу раз написано и сказано, поэтому буду краток. Основная проблема данного набора в том что некоторые детали работают на пределе своих способностей. Те же многострадальные ОУ TL081, что идут в комплекте питаются по схеме почти предельным напряжением. Их все стремятся заменить на аналоги с большим пределом по питанию. У меня эта замена прошла в несколько попыток. На замену взял ОУ MC34071. Цоколевка одинаковая, а напряжение питания до 40 В. Основная трудность - очень много подделок и пустышек! Мне удалось купить рабочие экземпляры со второго раза. Следующая проблема это поддельный силовой транзистор - D1047. Сразу можно его выкинуть в мусорку и взять отечественные составные транзисторы типа КТ829. Эти будут работать верой и правдой еще не один год. Приложил фото показателей с "шаробайки" (привет, Михаилу:)) по транзистору D1047. Заменим все резисторы, что греются. Я з

Всем привет!

Сегодня подведем итоги по сборке и проверке работоспособности КИТ набора на базе ОУ TL081. Про него уже тысячу раз написано и сказано, поэтому буду краток.

Основная проблема данного набора в том что некоторые детали работают на пределе своих способностей. Те же многострадальные ОУ TL081, что идут в комплекте питаются по схеме почти предельным напряжением. Их все стремятся заменить на аналоги с большим пределом по питанию. У меня эта замена прошла в несколько попыток. На замену взял ОУ MC34071. Цоколевка одинаковая, а напряжение питания до 40 В. Основная трудность - очень много подделок и пустышек! Мне удалось купить рабочие экземпляры со второго раза.

Внешний вид переделанной платы
Внешний вид переделанной платы

Следующая проблема это поддельный силовой транзистор - D1047. Сразу можно его выкинуть в мусорку и взять отечественные составные транзисторы типа КТ829. Эти будут работать верой и правдой еще не один год. Приложил фото показателей с "шаробайки" (привет, Михаилу:)) по транзистору D1047.

Заменим все резисторы, что греются. Я заменил резистор 2,2 КОм 1 Вт на отечественный МЛТ 2 Вт. В принципе больше ничего сильно не грелось.

Доды моста заменил на 10А10. Возможно они тоже поддельные, но по крайней мере держат ток в 4 А. При этом нагреваются, тут не куда не денешься.

Заменил токовый шунт на 0,2 Ом. При этом придется добавить подстроечный резистор для установки максимального тока КЗ. Я взял резистор на 100 К и припаял его последовательно с резистором на 56 К, который идет на крутилку регулирующей ток. В итоге максимальный ток оставил 4,2 А.

Конденсатор фильтра увеличиваем по емкости. Я поставил на 4700 мкФ, но этого конечно маловато. Лучше два в параллель.

Теперь проверим, что может наш стабилизатор. Подаем на вход 26,6 В переменки. На выходе стабилизатора получаем 26,53 В. Начинаем нагружать.

Максимальное напряжение на выходе
Максимальное напряжение на выходе

Даём 1 А.

-5

Даём 2 А.

-6

Даём 3 А.

-7

Даём 4 А.

-8

Ну и дальше идет уже защита от перегруза на 4,2 А.

Сработала защита
Сработала защита

Теперь проведем тест на стабилизацию 12 В под нагрузкой.

Падение напряжение при 4 А составило 0,5 В. Для точный настроек нужны два типа ресторов грубо и точно, либо поставить многооборотные резисторы.

Вот такая штука получилась. Теперь наступило время раздумий какую плату использовать для упаковки в корпус. Сейчас есть два варианта это плата на LM723 и эта на MC34071. Что думаете по поэтому поводу, пишите в комментариях.

На этом не прощаюсь!