Добавить в корзинуПозвонить
Найти в Дзене

В Балаково ради Фестиваля клубники ограничат движение

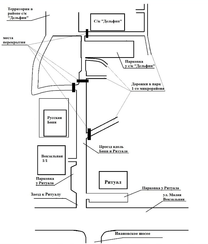
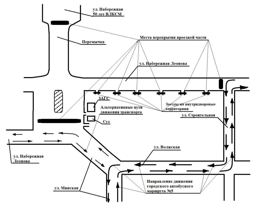
В связи с празднованием IX Фестиваля Клубники 17 июня будет временно ограничено движение автотранспорта и изменено движение автобусного маршрута №5. В предстоящую субботу, 17 июня 2023 года, с 8:00 до 20:00 часов будет временно ограничено движение транспорта по Набережной Леонова и в районе ЗАГСа. Об этом сообщает администрация БМР. Перекрыты будут следующие участки дорог – перемычка 1 микрорайона от улицы 50 лет ВЛКСМ до здания Балаковского районного суда, также ограничено движение будет на пересечении Набережной Леонова с улицей Строительной и на заездах на внутридворовые территории, расположенные на данном участке дороги. Движение городского автобусного маршрута №5 будет осуществляться по улице Волжской с выездом на Набережную Леонова и на улицу Минскую по своим направлениям. Также с 8:00 до 20:00 часов будет временно ограничено движение автотранспорта в районе «Ритуала» в 1 микрорайоне. На проезде между «Русской баней» и «Ритуалом» будет перекрыт поворот в сторону парка, в сторо

В связи с празднованием IX Фестиваля Клубники 17 июня будет временно ограничено движение автотранспорта и изменено движение автобусного маршрута №5.

В предстоящую субботу, 17 июня 2023 года, с 8:00 до 20:00 часов будет временно ограничено движение транспорта по Набережной Леонова и в районе ЗАГСа. Об этом сообщает администрация БМР.

Перекрыты будут следующие участки дорог – перемычка 1 микрорайона от улицы 50 лет ВЛКСМ до здания Балаковского районного суда, также ограничено движение будет на пересечении Набережной Леонова с улицей Строительной и на заездах на внутридворовые территории, расположенные на данном участке дороги. Движение городского автобусного маршрута №5 будет осуществляться по улице Волжской с выездом на Набережную Леонова и на улицу Минскую по своим направлениям.

Также с 8:00 до 20:00 часов будет временно ограничено движение автотранспорта в районе «Ритуала» в 1 микрорайоне. На проезде между «Русской баней» и «Ритуалом» будет перекрыт поворот в сторону парка, в сторону пляжа, а также сам проезд до второго поворота в сторону парка. Также будет закрыт проезд от «Дельфина» в сторону Колледжа искусств (в районе парковки).