Найти в Дзене
Новая физика

2. Почему кинетическую энергию тел следует определять только пропорционально времени действия приложенных к ним движущих сил

Итак, в моей предыдущей статье мы пришли к пониманию того, что аналитически энергия движущегося тела представляет собой не что иное, как просто вычисленное нами общее количество аккумулированной им приложенной к нему внешней силы. Вследствие чего, для точного определения величины энергии любого движущегося тела, нам необходимо просто уметь точно определять это самое количество движущей силы, которое смогло накопить тело. И поэтому, на первый взгляд, большинству читателей сейчас может показаться так, что это достаточно простое условие, которое совсем несложно реализовать на практике. Хотя, на самом деле, это совсем не так! Более чем наглядным доказательством чего является тот факт, что физики так до сих пор и не осознали этого со всей необходимой им при этом ясностью. А именно, еще с самого начала основания их классической теории, физики так до сих пор и не поняли того, что, после приведения тела в движение, оно может двигаться далее под действием приложенной к нему внешней силы, как с

Итак, в моей предыдущей статье мы пришли к пониманию того, что аналитически энергия движущегося тела представляет собой не что иное, как просто вычисленное нами общее количество аккумулированной им приложенной к нему внешней силы.

Вследствие чего, для точного определения величины энергии любого движущегося тела, нам необходимо просто уметь точно определять это самое количество движущей силы, которое смогло накопить тело.

И поэтому, на первый взгляд, большинству читателей сейчас может показаться так, что это достаточно простое условие, которое совсем несложно реализовать на практике.

Хотя, на самом деле, это совсем не так! Более чем наглядным доказательством чего является тот факт, что физики так до сих пор и не осознали этого со всей необходимой им при этом ясностью.

А именно, еще с самого начала основания их классической теории, физики так до сих пор и не поняли того, что, после приведения тела в движение, оно может двигаться далее под действием приложенной к нему внешней силы, как с постоянной, так и с переменной или с равнопеременной скоростью.

А, в зависимости от этого, как на поддержание этого движения тела, так и на увеличение его энергии требуется совершенно разное количество той энергии, которая сообщается ему внешним источником.

Что крайне необходимо учитывать при определении той энергии, которую тело реально приобретает от действующей на него внешней силы.

Абсолютное непонимание физиками этих достаточно простых моментов привело к тому, что они просто примитивно разделили все эти движения на два их вида, так и не поняв при этом того, что, на самом деле, любое равнопеременное движение непременно имеет в своем составе также еще и какую-то часть его равномерного движения.

Мало кто даже из профессиональных физиков знает сейчас о том, что, в принципе, этот факт, о котором рассказывается в книге А. Т. Григорьяна «Механика от античности до наших дней» [М.: Наука. 1974 г.] впервые был установлен разработчиками теории импетуса еще где-то около 1328 г.

Когда известный парижский ученый Жан Буридан написал свою достаточно популярную в то время книгу «Вопросы к физике Аристотеля». В которой он впервые поставил вопрос о несоответствии механики Аристотеля опытным фактам, а также изложил в ней разработанную им теорию «импетуса», как способности движимого тела сначала, как бы «запечатлевать» сообщенное ему движение, а потом продолжать сохранять его подобно тому как мы сохраняем, например, в своей памяти произведенное на нас впечатление о том или ином событии.

При этом, буридановская теория импетуса имела наибольшее применение для изучения движения свободно брошенного или свободно падающего тела.

В ней, под сообщаемым разгоняемому телу «импетусом» Буридан понимал некую «силу», которая переходила к нему от движущего его другого тела или иного источника энергии и, будучи приложенной к разгоняемому телу во время броска, как бы запечатлевалась в нем.

Но, кроме этого, своей теорией Ж. Буридан объяснял также еще и причину равноускоренного движения свободно падающих тел тем, что сначала всякое тело движется медленно, поскольку его движет одна лишь тяжесть.

Но в процессе движения, в теле постепенно запечатлевается импетус, который после этого также продолжает двигать тело вместе с тяжестью, что и становится причиной того, что постепенно движение тела становится более быстрым. И чем к большему импетусу присоединяется тяжесть, тем более быстрым становится движение тела.

Таким образом Буридан объяснял не только причину постепенного увеличения скорости падающего тела, но также еще и принцип запечатлевания импетуса или его накопления (аккумулирования) в движущемся теле.

При этом Буридан считал сообщенный телу импетус постоянным качеством движущегося тела и полагал, что это постоянное качество не может быть впоследствии растрачено телом само по себе. Уменьшиться же оно может лишь вследствие сопротивления движению тела со стороны окружающей среды или «противоположного сопротивления» другого тела. Поэтому он утверждал то, что, если бы импетус не уменьшался и не разрушался от всевозможных противоположностей, оказывающих сопротивление движению, то он продолжался бы в движущемся теле до бесконечности.

В Париже теорию Буридана развивали Никола Орем, Альберт Саксонский и Марсилиус ван Инген. Благодаря двум последним ученым позже она получила свое распространение в Германии и Австрии.

В Италии ее разрабатывали Биаджо из Пармы и Паоло Венецианский, который отмечал, что эта теория поддерживалась большинством современных ему ученых.

Таким образом, уже из данного Ж. Буриданом чисто вербального объяснения действительной сути происходящего с телом при его свободном падении, было прекрасно видно и понятно то, что, за счет постоянно действующей на тело силы тяжести, оно проходит только какую-то часть своего пути, увеличивая при этом энергию своего движения.

В то время как оставшуюся часть своего пути, при прохождении которой его энергия движения не изменяется, тело проходит за счет уже приобретенного им ранее импетуса (или ранее «запечатленного им движения»).

Или, как мы сейчас это говорим, за счет того его инерциального движения, которое оно приобрело от действия на него внешней силы во все предыдущие отрезки времени.

Хотя, в итоге все случилось так, что ни тогда, ни значительно позже, никто из физиков не придал этому важнейшему обстоятельству абсолютно никакого значения. Очевидно просто потому, что в то время в этом не было никакой острой необходимости.

Но, в принципе, если бы они хорошо подумали тогда над тем, что говорил Ж. Буридан, то из данного им объяснения постепенного возрастания энергии свободно падающего тела, они могли бы сделать очень важный для себя вывод о том, что, на самом деле, в случае равноускоренного движения тела, проходимое им расстояние является по своей внутренней сути совсем не однородной, а составной величиной.

И это действительно так и есть на самом деле. Потому что, если в организации равноускоренного движения тела принимают участие, как постоянно действующая на него сила тяжести, так и постепенно приобретаемый им импетус (или инерциальное движение), то в целом это движение неизбежно включает в себя две составляющие его величины:

1) чисто динамическую, при которой энергия его движения возрастает только за счет постоянно действующей на него силы тяжести;

2) и инерциальную, при которой тело также проходит некоторое расстояние за счет уже приобретенного им ранее импетуса, хотя, это пройденное по инерции расстояние и не оказывает никакого влияния на изменение энергии тела. И энергия его движения остается при этом постоянной.

А потом в физике случился какой-то провал, который продолжался в ней в течение более чем 300 лет.

И только по прошествии этого времени, в 1638 г., Галилей, производя свои опыты, в которых он изучал закономерности движения шариков по наклонной плоскости, (что, фактически, было равносильно изучению искусственно замедленного им свободного падения тел) экспериментально установил то, что, двигаясь по ней равноускоренно, шарик всегда проходит в равные последовательные промежутки времени такие расстояния, которые всегда численно относятся к расстоянию, пройденному шариком в первый промежуток времени, как ряд натуральных нечетных последовательных положительных чисел 1; 3; 5; 7; 9; 11; 13; 15… и так далее.

Таким образом, получается так, что, если считать, что Ж. Буридан выдвинул в свое время рабочую гипотезу, которая раскрывала нам, как суть равноускоренного движения падающих тел; так и объясняла нам в общих чертах, как причину, так и механизм его возникновения; то Галилей экспериментально доказал полную справедливость всех его утверждений.

Только, к сожалению, остальные физики так и не поняли в свое время всей значимости для их науки этих сделанных Ж. Буриданом и Г. Галилеем открытий и абсолютно никак не использовали их потом в своей практической деятельности.

Хотя, для того, чтобы понять это физикам нужно было бы просто всего лишь задаться вопросами о том, а почему, собственно говоря, отношение расстояний, проходимых телами в равные последовательные промежутки времени, к расстоянию, пройденному им в первый промежуток времени, всегда подчиняется именно этой, открытой Галилеем и указанной нами выше, а не какой-то другой закономерности?

Или, почему в каждый последующий промежуток времени пройденное телом расстояние всегда увеличивается именно на две единицы расстояния, пройденного им в первый промежуток времени?

Вследствие чего, отношение этих, следующих друг за другом расстояний к расстоянию, пройденному им в первый промежуток времени, и представляется потом рядом натуральных последовательных нечетных положительных чисел?

А случилось все именно так только потому, что физики всегда полагали, что это открытие Галилея носит чисто кинематический характер. А поэтому они всегда и рассказывали о нем только при изучении кинематики.

Хотя, на самом деле, это открытие Галилея в равной степени является также еще и значительным динамическим открытием. Поскольку, именно оно и раскрывает нам суть тех динамических процессов, которые всегда происходят при равноускоренном движении тел.

Однако, вследствие непонимания этого физиками, оно так и оставалось практически невостребованным по его прямому назначению ни теоретиками, ни практиками, в течение почти четырехсот лет со времени открытия Галилеем этой важнейшей закономерности.

То есть, до тех самых пор, пока производимые мною поиски, как тех причин, по которым физики создали нелепую теорию, так и сбор доказательств того, что это действительно так, не заставили меня самого задаться, как именно этими, так и другими вопросами.

Что заставило меня еще раз переосмыслить после этого суть этого сделанного Галилеем важнейшего открытия и найти, наконец, правильные ответы на все поставленные мною вопросы.

После чего, мне сразу же стало понятно то, что найденные мною ответы на самые главные вопросы, прежде всего, являются бесспорными ключами к разгадке великой тайны той первичной ошибки, которая, как раз, и стала главной причиной создания учеными полностью абсурдной теории, и которую не смог разгадать на протяжении всей его жизни ни один из профессиональных физиков.

Но, одновременно с этим, как я тогда понял, эти найденные мною ключевые ответы являются также еще и абсолютно бесспорными доказательствами того, что на самом деле созданная физиками теория была изначально ошибочной и, действительно, ни единого дня ее существования не была истинной наукой.

Хотя, в принципе, суть первого найденного мною ключевого ответа предельно проста, и заключается она лишь в том, что, в случае равноускоренного движения тел, проходимые ими расстояния действительно всегда являются не однородными по своей внутренней сути, а составными величинами.

Тогда как суть найденного мною второго ключевого ответа заключается в том, что в случае равноускоренного движения тел, проходимые ими в каждый последующий промежуток времени расстояния всегда увеличиваются именно на две единицы только лишь потому, что, эти две дополнительные единицы расстояния, тела всегда проходят не под действием приложенных к ним внешних сил, а просто по инерции, за счет той дополнительной энергии, на величину которой их энергия движения возрастает в каждый предыдущий промежуток времени.

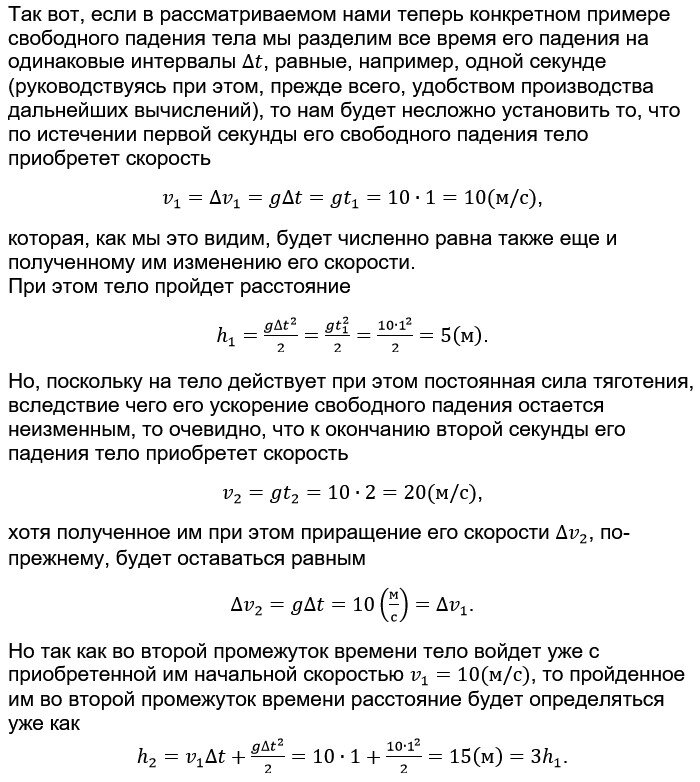
Для того, чтобы вам стало полностью понятно то, почему в случае равноускоренного движения тел расстояния, проходимые ими в каждый последующий промежуток времени, увеличиваются именно ровно на две единицы; нам следует просто рассмотреть конкретный пример свободного падения тела без первоначально заданной ему направленной вниз вертикальной скорости и понять то, из каких компонентов складываются расстояния, проходимые им в равные последовательные промежутки времени.

Кстати говоря, при этом по ходу рассмотрения нами этого примера вы поймете также и то, что здесь подразумевается под новым определением проходимых телами расстояний (или то, почему в случае равноускоренного движения тел они являются не однородными по своей внутренней сути, а составными величинами).

-2

что, условно говоря, мы можем считать единицей увеличения его скорости.

Следовательно, мы вправе ожидать того, что пропорционально увеличению этой условной единицы скорости тела, в каждый последующий промежуток времени на одну и ту же величину всегда должна возрастать также и приобретаемая им реальная энергия его движения.

Необходимым и вполне достаточным основанием для этого является изначально принятое нами положение о том, что энергия движения тела всегда возрастает одновременно с увеличением его скорости. Что, как раз, и дает нам право ожидания того, что, если в каждый текущий промежуток времени скорость тела возрастает ровно на одну условную единицу скорости, то ровно на одну условную единицу в каждый промежуток времени должна возрастать также и энергия его движения.

-3
-4

Что, как раз, и является причиной того, что проходимое телом в каждый последующий промежуток времени расстояние увеличивается ровно на две единицы. Хотя эти пройденные телом две единицы расстояния и не оказывают, вообще, никакого влияния на изменение энергии тела, просто потому, что они являются просто результатом приобретенного им ранее его инерциального движения.

Ведь, вы же, как я надеюсь, прекрасно понимаете то, что, если в конце какого-то промежутка времени, представляющего собой лишь часть от общего времени движения тела, приложенная к телу движущая сила вдруг прекратит свое действие.

Что может произойти, например, в том случае, если в какой-то момент времени первоначально движущееся по наклонной плоскости тело попадет вдруг на ее горизонтальный участок.

То, в следующий промежуток времени, оно не остановится от этого, а будет продолжать двигаться и далее с той же самой прежней скоростью, которую оно приобрело к концу предыдущего промежутка времени.

-5
-6

Вот именно эти обстоятельства как раз и указывают нам на то, что при равноускоренном движении тел проходимые ими общие расстояния всегда являются не однородными по своей внутренней сути, а составными величинами.

Так что, если на основании произведенных нами выше вычислений, мы разделим сейчас то общее расстояние, равное 20 м, которое тело прошло за два установленных нами равных промежутка времени, на те две составляющие, одну из которых оно прошло только под действием приложенной к нему внешней силы; и на вторую составляющую, которую оно, очевидно, прошло просто по инерции за счет предварительно приобретенной им энергии движения; то окажется, что в данном случае (то есть, к исходу второго промежутка времени), как за счет приложенной к телу силы тяготения, так и за счет его инерции, или за счет уже ранее приобретенной им энергии его движения, тело прошло одинаковые пути, равные 10м.

Это, несомненно, так, потому что в первый промежуток времени, когда тело, условно говоря, еще не обладало никакой энергией движения, и его двигала только одна сила тяготения, оно прошло расстояние, равное 5м. После чего точно такое же расстояние оно прошло под действием силы тяготения и во второй промежуток времени. Так что в сумме эти два расстояния, как раз, и дают нам результат, равный 10м.

-7

Но, так как еще в начале этой нашей беседы мы сошлись во мнениях, как о том, что энергия движения представляет собой не что иное, как результат накопления или как результат аккумулирования телом приложенной к нему внешней силы; так и о том, что для того, чтобы иметь возможность точно определять величину энергии движения тела нам необходимо уметь точно определять величину аккумулированной им приложенной к нему внешней силы; то на основании этих двух выдвинутых нами условий мы должны согласиться также и с тем, что пройденное телом общее расстояние никак не может служить нам тем параметром, который позволяет нам точно определять величину аккумулированной телом приложенной к нему внешней силы.

И это, несомненно, так просто потому, что произведенные нами выкладки совершенно ясно показывают нам то, что общее расстояние, пройденное телом к исходу второго промежутка времени, равное 20м, складывается как из расстояния, равного 10м и пройденного им только под действием приложенной к нему внешней силы, так из расстояния, равного 10м, которое оно явно проходит не под действием приложенной к нему внешней силы, а просто по инерции, за счет той приобретенной им ранее энергии движения, которую оно приобрело после его разгона в первый промежуток времени.

-8

Однако, если к данному случаю применить результаты только что произведенных нами исследований; то окажется, что после падения тела с высоты в 20 м, приобретенная им энергия движения будет только в два раза превышать ту энергию, которую оно приобретет после его падения с высоты в 5 м.

Это, несомненно, так, потому что произведенные нами исследования совершенно ясно показывают нам то, что, падая с высоты в 20 м, тело аккумулировало действие приложенной к нему силы тяготения только на расстоянии, равном 10 м (которое включает в себя 5 м, пройденных телом под действием силы тяжести в течение первого промежутка времени; и еще 5 м, которые оно также прошло под действием силы тяжести в течение второго промежутка времени).

Тогда как оставшиеся 10 м оно прошло просто по инерции. Причем, оно прошло бы эти 10 м просто по инерции даже и в том случае, если бы сразу же после окончания первого промежутка времени действие на него ускоряющей внешней силы мгновенно полностью бы прекратилось.

Тогда разница с рассматриваемым нами случаем заключалась бы только в том, что без действия на тело во втором промежутке времени ускоряющей силы, пройденное им за два промежутка времени общее расстояние оказалось бы равным только 15 м, а тело смогло бы аккумулировать приложенную к нему движущую силу только на первом участке пути, равном 5 м.

-9

Но, ведь, именно таковым является и соотношение времен падения этих тел! А, поскольку, действительное, соотношение реально приобретенных этими телами энергий их движения в точности соответствует соотношению времен их падения. То из этого и следует вывод о том, что реальную энергию равноускоренно движущихся тел нам всегда следует вычислять только пропорционально времени их движения!

Вот именно такой подход к определению энергии равноускоренно движущегося тела мы и должны считать точным определением величины реально приобретенной им кинетической энергии.

Таким образом, мы с вами видим то, что строгое соответствие между действительным количеством сообщенной телу силы и реально приобретенной им энергией его движения существует только тогда, когда мы определяем количество переданной телу силы пропорционально времени ее действия на тело.

А вот тогда, когда при равнопеременном движении тела мы определяем количество аккумулированной телом силы пропорционально пройденному им расстоянию, то, в действительности, мы определяем таким образом не реальную энергию, а просто пустое число.

Потому что, при равнопеременном движении тело проходит большую часть его пути просто по инерции, за счет той энергии, которую оно приобретает во все предыдущие моменты времени.

Поэтому и нет ничего удивительного в том, что получаемые нами таким образом пустые числа, которые физики, к их огромному стыду, называют живыми силами или кинетическими энергиями, не обладают никакой их субстанциальной наполненностью, никак не проявляют себя ни в каких реальных взаимодействиях тел, и никогда не оказывают на их ход абсолютно никакого влияния.

Что полностью подтверждается как всей нашей повседневной практикой, так и специально произведенными нами опытами.

Все то, о чем я рассказал вам здесь, я покажу вам еще более наглядно в своей следующей статье.