Найти в Дзене
Лампа Электрика

Интересные микросхемы. ISD8102

Сегодня в цикле «Интересные микросхемы» мы познакомимся с универсальным усилителем звуковой частоты – прибором ISD8102. Он более универсален, чем описанная совсем недавно микросхема ISD8104. Общая информация Микросхема ISD8102 представляет собой одноканальный аналоговый усилитель звуковой частоты с универсальным выходом. Прибор может работать в двух режимах по выходу – дифференциальном и однополярном. Первый используется для подключения динамической головки, второй – головных телефонов. Переключение между режимами электронное. Коэффициент усиления микросхемы составляет 20 дБ, но может быть изменен в меньшую сторону при помощи внешнего резистора. При напряжении питания 5 В усилитель развивает мощность 2 Вт на нагрузку сопротивлением 4 Ом и 1.4 Вт на нагрузку 8 Ом. В режиме ожидания прибор потребляет менее 1 мкА, а ток покоя составляет 2.5 мА, что делает его удобным для использования в малогабаритной аппаратуре с автономным питанием. Важно! Дополнительно ISD8102 имеет узел ограничения в
Оглавление

Сегодня в цикле «Интересные микросхемы» мы познакомимся с универсальным усилителем звуковой частоты – прибором ISD8102. Он более универсален, чем описанная совсем недавно микросхема ISD8104.

Общая информация

Микросхема ISD8102 представляет собой одноканальный аналоговый усилитель звуковой частоты с универсальным выходом. Прибор может работать в двух режимах по выходу – дифференциальном и однополярном. Первый используется для подключения динамической головки, второй – головных телефонов. Переключение между режимами электронное.

Коэффициент усиления микросхемы составляет 20 дБ, но может быть изменен в меньшую сторону при помощи внешнего резистора. При напряжении питания 5 В усилитель развивает мощность 2 Вт на нагрузку сопротивлением 4 Ом и 1.4 Вт на нагрузку 8 Ом. В режиме ожидания прибор потребляет менее 1 мкА, а ток покоя составляет 2.5 мА, что делает его удобным для использования в малогабаритной аппаратуре с автономным питанием.

Важно! Дополнительно ISD8102 имеет узел ограничения выходного тока при перегрузке, и схему подавления щелчков при включении и выходе из ждущего режима.

Назначение выводов и характеристики

Микросхема выпускается в корпусе SOP и имеет 8 выводов. Расположение и назначение их следующее:

  • 1 – Shutdown. Перевод в режим ожидания (производится высоким уровнем).
  • 2 – VREF. Выход генератора опорного напряжения.
  • 3 – MODE.Переключение режимов выхода (дифференциальный/однополярный).
  • 4 – VIN. Вход.
  • 5 – VOUTP. Прямой выход.
  • 6 – VDD. Питание «+».
  • 7 – GND. Общий
  • 8 – VOUTN. Инверсный выход.

Основные электрические характеристики ISD8102

  • Напряжение питания VDD – 2-6.8 В.
  • Ток покоя при VDD 5 В – 2.6 мА.
  • Ток потребления в режиме ожидания – 1 мкА.
  • Входное сопротивление – 20 кОм.
  • Входной ток по СЕ – 120 мкА.
  • Величина опорного напряжения – 0.5 VDD.
  • Время выхода из режима ожидания – 0.5 мсек.
  • Уровень напряжения щелчка при включении (на выходе) – 10 мВ.
  • Диапазон входных напряжений – 0.3-3.4 В.
  • Отношение сигнал/шум – 100 дБ.
  • Коэффициент усиления – 20.
  • Выходная мощность на нагрузку 4 Ом при VDD 5 В – 2 Вт.
  • Выходная мощность на нагрузку 8 Ом при VDD 5 В – 1.4 Вт.
Важно! При работе на максимальной мощности необходимо обеспечить достаточный теплообмен с окружающей средой. Максимально допустимая температура кристалла – 125 °С.

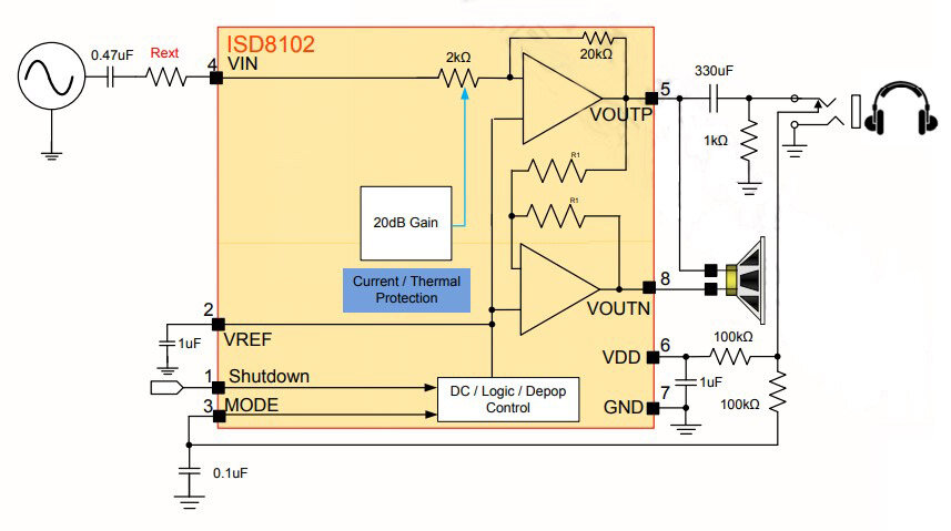
Схема включения

Производитель рекомендует следующую схему включения ISD8102:

-2

В этой схеме реализовано автоматическое переключение режимов выхода при подключении головных телефонов. Пока телефоны не подключены, вывод MODE удерживается на низком уровне за счет резистора 1 кОм. При включении наушников нормально замкнутый контакт розетки размыкается и на входе MODE устанавливается напряжение 0.5 VDD за счет делителя, составленного из резисторов 100 кОм + 100 кОм. Динамик остается подключенным в обоих случаях, но в режиме телефонов на его выводах появляется синфазный сигнал.

Дифференциальный коэффициент усиления на выходе (VOUTP – VOUTN) можно рассчитать по формуле:

-3

По умолчанию Rext = 0 Ом:

Дифференциальный коэффициент усиления – 20.

Дифференциальное выходное усиление - 20 x log (20) = 26 дБ.

Пример: Rext = 18 кОм:

Дифференциальный коэффициент усиления – 2.

Дифференциальное выходное усиление - 20 x log (2) = 6 дБ.

Вот, в общем, и все об этой микросхеме, которая отлично подойдет для компактных электронных самоделок с автономным низковольтным питанием. А стоит сие чудо порядка 50 рублей. В ближайшем времени мы продолжим обзор низковольтных УНЧ производства Nuvoton Technology Corporation (Тайвань), в том числе и стереофонических.