Добавить в корзинуПозвонить
Найти в Дзене
Математика ВУЗ

Производная неявной функции.

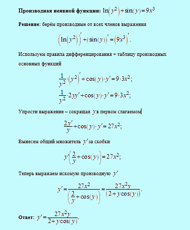
Часто возникающая проблема - дифференцирование функции заданной неявно. Когда функция y=f(x) "спрятана" внутри логарифма или тригонометрической функции, то выразить ее невозможно, либо трудоемко. А, значит целесообразно дифференцировать такие выражения, применяя правила взятия производных прямо к исходной функции. Разбор хода решения такого задания я уже делала ранее - см. пост . А здесь приведу другой интересный примерчик - см. фото - алгоритм решения полностью приведен на картинке.

Часто возникающая проблема - дифференцирование функции заданной неявно. Когда функция y=f(x) "спрятана" внутри логарифма или тригонометрической функции, то выразить ее невозможно, либо трудоемко. А, значит целесообразно дифференцировать такие выражения, применяя правила взятия производных прямо к исходной функции. Разбор хода решения такого задания я уже делала ранее - см. пост . А здесь приведу другой интересный примерчик - см. фото - алгоритм решения полностью приведен на картинке.