Добавить в корзинуПозвонить
Найти в Дзене

Собираем аудио усилитель Геннадия Брагина YES-2М

Давненько я уже собирался написать и опубликовать накопленный материал про данный усилитель Г. Брагина, но что-то как-то всё откладывалось на завтра... Если совсем коротко, то это САМЫЙ ЛУЧШИЙ И НЕЙТРАЛЬНЫЙ УСИЛИТЕЛЬ, по моему мнению))). Данный усилитель является модернизацией YES-2, который я ранее собирал, обмерял и прослушивал. Его можно охарактеризовать как слегка «темный усилитель», он хорошо отыгрывает низ, середину, но слегка не хватало мне в нем все время ВЧ составляющей. Они вроде и есть и прорисованы, но мало, и всё тут!!! Пообщавшись с Геннадием, он доработал схему и улучшил раскачку выходных полевых транзисторов. Так и появился усилитель YES-2М. Данная схема усилителя применима только для драйвера LME49810. Компоновка усилителя представлена ниже. Выполнен он из двух моноусилителей с раздельным питанием. Трансформаторы использовались с пониженной индукцией, первичные и вторичные обмотки зашунтированы пленочными конденсаторами. Учитывая, что общая емкость конденсаторов в пита

Давненько я уже собирался написать и опубликовать накопленный материал про данный усилитель Г. Брагина, но что-то как-то всё откладывалось на завтра...

Если совсем коротко, то это САМЫЙ ЛУЧШИЙ И НЕЙТРАЛЬНЫЙ УСИЛИТЕЛЬ, по моему мнению))).

Данный усилитель является модернизацией YES-2, который я ранее собирал, обмерял и прослушивал. Его можно охарактеризовать как слегка «темный усилитель», он хорошо отыгрывает низ, середину, но слегка не хватало мне в нем все время ВЧ составляющей. Они вроде и есть и прорисованы, но мало, и всё тут!!!

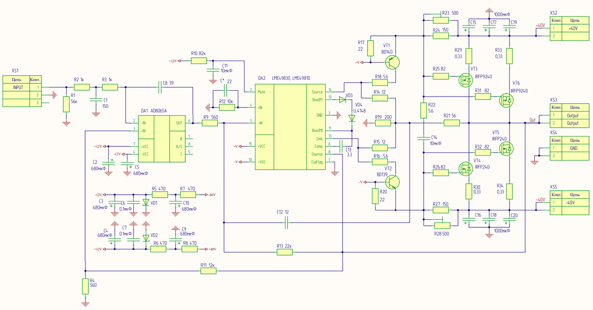
Пообщавшись с Геннадием, он доработал схему и улучшил раскачку выходных полевых транзисторов. Так и появился усилитель YES-2М. Данная схема усилителя применима только для драйвера LME49810.

Рис. 1 Схема усилителя YES-2М
Рис. 1 Схема усилителя YES-2М

Компоновка усилителя представлена ниже. Выполнен он из двух моноусилителей с раздельным питанием. Трансформаторы использовались с пониженной индукцией, первичные и вторичные обмотки зашунтированы пленочными конденсаторами. Учитывая, что общая емкость конденсаторов в питании каждого усилителя порядка 120 000 мкФ, была организована система плавного пуска питания, расположенная между трансформаторами.

Во избежание помех от импульсного потребления тока, связанного с работой усилителя, провода питания от трансформаторов до БП помещены в специальные алюминиевые кабельные каналы.

Рис. 2 Удачный вариант компоновки в корпус усилителей YES-2M и YES-3.2-L
Рис. 2 Удачный вариант компоновки в корпус усилителей YES-2M и YES-3.2-L

Также непосредственно на выходных клеммах усилителя к АС на отдельной плате реализована система защиты АС от постоянного тока, задержка включения сигнала к АС и выходной RC-фильтр с полосой среза 1 МГц. Конструктивное расположение данного фильтра на выходных клеммах решает две задачи:

1. Функция классического снаббера усилка.

2. Отрезает возможность проникновения в корпус усилителя радиочастотных помех по длинной линии кабеля усилок — АС.

Сердцем данной конструкции является плата усилителя YES-2М, представленная на рис. 3 и 4. Двухслойная печатная плата усилителя выполнена из текстолита FR4 1,5 мм с толщиной медной фольги 105 мкм. Питание выходных силовых элементов зашунтировано конденсаторами емкостью 6600 мкФ в каждом плече, расположенных непосредственно у выходных транзисторов.

Рис. 3 YES-2М слой TOP
Рис. 3 YES-2М слой TOP

При проектировании печатной платы и компоновки радиоэлементов особое внимание уделялось снижению длины дорожек и взаимоисключению перекрестного влияния ЭРЭ друг на друга.

Рис. 4 YES-2М слой BOT
Рис. 4 YES-2М слой BOT

Все планарные резисторы — тонкопленочные, конденсаторы — NP0, силовые резисторы — проволочные.

Микросхема крепится на радиатор BLA032, две 5-миллиметровые стойки, 2 винта М3 длиной 5 мм.

Собранная и настроенная плата усилителя крепится к радиатору через отверстия в силовых транзисторах винтами М3. Предварительно на силовые транзисторы устанавливаются керамические изоляционные прокладки из нитрида алюминия (AlN) толщиной 0,6 мм, смазанные пастой КПТ-8, обладающей высокой теплопроводностью.

На днях провел замену внутриблочного сигнального кабеля на моножилу с изоляцией из вспененного полиэтилена. Снизилась входная емкость и снизились диэлектрические потери в кабеле...

-5

После данных доработок провел измерения спектра усилка. Искажения под нагрузкой 5,6 Ом при мощности 40 Вт составили THD=0,00044%.

-6

Что тут скажешь? Получили замечательные, низкие искажения! Большинство усилителей не могут себе позволить похвастаться такими результатами измерений!

Не пропустите развитие проектов! Подписываемся на канал! Ставим лайк для помощи в продвижении канала!