Найти в Дзене
FocusBuilding News

Стратегическое планирование в строительстве

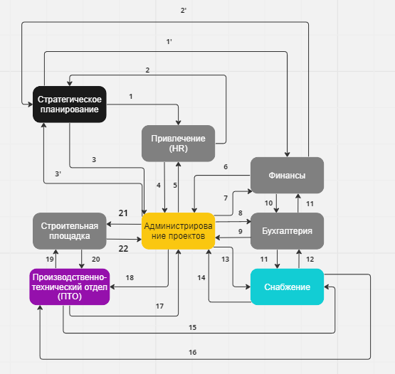
Стратегическое планирование в строительстве Отдел стратегического планирования в строительстве, как и в других сферах, отвечает за направление движения компании, определяет цикл деятельности, горизонты планирования, расставляет приоритеты другим отделам в соответствии с целями. Отвечает за все внешние коммуникации, привлечение, развитие. Основная цель отдела стратегического планирования- грамотное распределение ресурсов для достижения наибольшей экономической выгоды, как моментальной, так и продолжительной; повышение рентабельности бизнеса. До принятия решений, необходимо произвести анализ показателей экономической эффективности или предоставить управленческую отчетность, которую разрабатывает или поддерживает Финансовый отдел в сопровождении с Бухгалтерией. Канал взаимодействия (1', 2'). Так как строительство- динамичная сфера с большим коэффициентом участия людей, что предполагает человеческий фактор и большую волатильность, то и процессы, связанные с привлечением людей, содержанием

Стратегическое планирование в строительстве

Отдел стратегического планирования в строительстве, как и в других сферах, отвечает за направление движения компании, определяет цикл деятельности, горизонты планирования, расставляет приоритеты другим отделам в соответствии с целями. Отвечает за все внешние коммуникации, привлечение, развитие.

Основная цель отдела стратегического планирования- грамотное распределение ресурсов для достижения наибольшей экономической выгоды, как моментальной, так и продолжительной; повышение рентабельности бизнеса.

До принятия решений, необходимо произвести анализ показателей экономической эффективности или предоставить управленческую отчетность, которую разрабатывает или поддерживает Финансовый отдел в сопровождении с Бухгалтерией. Канал взаимодействия (1', 2').

Так как строительство- динамичная сфера с большим коэффициентом участия людей, что предполагает человеческий фактор и большую волатильность, то и процессы, связанные с привлечением людей, содержанием их в штате и своевременной, плавной рокировке на другой строительный объект- могут сильно влиять на бюджет, расходы и т.д. Поэтому отдел стратегического планирования согласует бюджеты проектов, разработанные Административной командой. Канал взаимодействия (3, 3')

Согласует бюджет для найма персонала, определяет потребность в административном персонале по мере развития компании, получает обратную связь по результатом работ всех отделов/отчеты об эффективности работы персонала, мониторит внутренние метрики контроля качества работы персонала. Канал взаимодействия (1,2).

Подробнее со схемой управления командами в строительстве можно ознакомиться во вложении.