Найти в Дзене
FocusBuilding News

Управление командами в строительстве

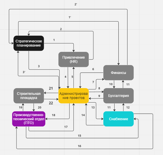
Управление командами в строительстве Привычный подход к организации строительного процесса предполагает строго вертикальное взаимодействие между сотрудниками компании. Однако только вертикальный процесс не учитывает наличие разных команд внутри компании, как то: отдел снабжения, производственно-технический отдел, финансовый отдел, бухгалтерия, привлечение персонала (HR), строительные команды, стратегическое планирование. Для эффективного взаимодействия этих отделов необходимо выстроить производственные процессы таким образом, чтобы у команд не терялось время избыточные коммуникации. Поэтому в начале проекта необходимо каждому самостоятельному отделу предоставить регламент взаимодействия с другими отделами, следуя по которому каждый сотрудник четко понимал где заканчивается его функционал и начинается функционал другого специалиста. Схема взаимодействия с учетом горизонтальных коммуникаций выглядит следующим образом, приведена во вложении. На схеме показаны основные структурные элементы

Управление командами в строительстве

Привычный подход к организации строительного процесса предполагает строго вертикальное взаимодействие между сотрудниками компании. Однако только вертикальный процесс не учитывает наличие разных команд внутри компании, как то: отдел снабжения, производственно-технический отдел, финансовый отдел, бухгалтерия, привлечение персонала (HR), строительные команды, стратегическое планирование. Для эффективного взаимодействия этих отделов необходимо выстроить производственные процессы таким образом, чтобы у команд не терялось время избыточные коммуникации. Поэтому в начале проекта необходимо каждому самостоятельному отделу предоставить регламент взаимодействия с другими отделами, следуя по которому каждый сотрудник четко понимал где заканчивается его функционал и начинается функционал другого специалиста.

Схема взаимодействия с учетом горизонтальных коммуникаций выглядит следующим образом, приведена во вложении. На схеме показаны основные структурные элементы- отделы строительной компании. Также приведены каналы их взаимодействия, очищенные от лишних коммуникаций.

В дальнейших постах будет детально описан процесс того, как каждый структурный элемент взаимодействует между собой в соответствии с заданными цифрами каналов взаимодействия.

Структура строительной организации с каналами взаимодействия