Добавить в корзинуПозвонить
Найти в Дзене
ON/OFF

Генератор сигналов AD9833. часть ll

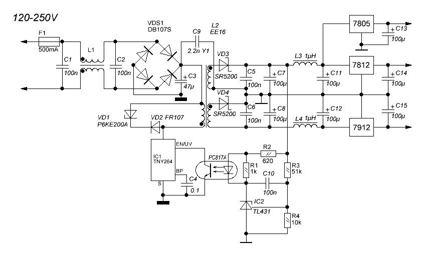
Всем привет. Растягивать статью не буду, начнем по порядку. Блок питания: В наличии у меня нет необходимого трансформатора и использовал обратноходовую топологию иип. Здесь есть свои нюансы а именно, блок нужен маломощный и малошумный. По этой причине я отказался от режима DCM так как высокие импульсные токи на выходе такого иип прибавляют шумов, да, лучшим вариантом будет применение квазирезонансного обратнохода, но в наличии маломощных контроллеров у меня нет. Вторая проблема это стабилизация по плечам напряжения, так как нагрузка неравномерная и возможен перекос по питанию и здесь я решил ничего не придумывать а поставить линейные стабилизаторы, плюсом это даст дополнительную фильтрацию напряжения . Схема и расчет: Также добавил синфазный дроссель: Схема генератора : Описание работы в первой части. В качестве усилителя сигнала использовал ОУ AD823A. Благодаря низкому току смешения и малой входной емкости применил активный фильтр Баттерворда по рекомендации даташит ОР1. И частота сре

Всем привет. Растягивать статью не буду, начнем по порядку. Блок питания:

В наличии у меня нет необходимого трансформатора и использовал обратноходовую топологию иип. Здесь есть свои нюансы а именно, блок нужен маломощный и малошумный. По этой причине я отказался от режима DCM так как высокие импульсные токи на выходе такого иип прибавляют шумов, да, лучшим вариантом будет применение квазирезонансного обратнохода, но в наличии маломощных контроллеров у меня нет. Вторая проблема это стабилизация по плечам напряжения, так как нагрузка неравномерная и возможен перекос по питанию и здесь я решил ничего не придумывать а поставить линейные стабилизаторы, плюсом это даст дополнительную фильтрацию напряжения . Схема и расчет:

Основные расчеты приводил здесь https://dzen.ru/a/Y3YIW10t1WaB7hYM?share_to=link .
Основные расчеты приводил здесь https://dzen.ru/a/Y3YIW10t1WaB7hYM?share_to=link .
-2

Также добавил синфазный дроссель:

Плата генератора двухсторонка, Все собрано на остатках печатных плат. Для снижения влияния волнового сопротивления, модуль генератора размешен на плате усилителя сигнала.
Плата генератора двухсторонка, Все собрано на остатках печатных плат. Для снижения влияния волнового сопротивления, модуль генератора размешен на плате усилителя сигнала.

Схема генератора :

-4

Описание работы в первой части. В качестве усилителя сигнала использовал ОУ AD823A. Благодаря низкому току смешения и малой входной емкости применил активный фильтр Баттерворда по рекомендации даташит ОР1. И частота среза равна:

1/2Пи sqrt(R2*R3*C3*C9*C10)=1/6.28sqrt(1*1*200*100)=1.1 МГц

Для меандра и треугольника не лучшее решение и сигнал после 100 кГц теряет свою форму:

-5

На слышимых частотах практически идеален:

-6

С другой стороны, ток микросхемы на выходе в районе 40 мА что не достаточно для работ с однотактными преобразователями, для умзч же этого более чем. Можно применить отдельную цепочку усиления тока и фильтров, но в имеющийся корпус мне не впихнуть доп кнопки и отдельный выход:

Панель сделана в программе FrontDesigner.
Панель сделана в программе FrontDesigner.

Далее треугольник и максимальная частота, форма которой еще на него похож:

-8

и синус :

-9

При этом падение амплитуды составило:

dB = 20*lg(U1/U0)= 20*(11.3/3.36) = - 67 dB

Коэффициент усиления(КУ) ОР1.2 рассчитывается исходя из нужного нам напряжения на выходе ОУ, исходил из расчета в 10 Вольт и амплитуды по входу 0.6 Вольт. тогда:

КУ=Uout/Uin=10/0.6 = 16.6

Резисторы ОС R4 R8 выбираются с порогом до 100 кОм, R8 я взял 50 кОм и:

R4=Roc/KУ=50/16.6 = 3 кОм. взял 2.7 кОм.

Соотношение напряжения на инверт и неиверт входе ОУ не должно превышать 5-6 Вольт, отсюда применение мною двух делителей напряжения R5,6.7. ОУ имеет низкое выходное сопротивление и критичен к емкостной нагрузке, применил R9 для его увеличения. Также нужно учитывать что выходное сопротивление меняется с увеличением частоты. И общее мнение, при своей простоте и себестоимости вполне справиться со своими определенными задачами. Смысла удорожать проект я просто не вижу, в силу того что на рынке сейчас доступны генераторы с хорошими характеристиками и мне как любителю а радиолюбительство это для меня в первую очередь хобби а не способ заработка и больше доставляет удовольствие процесс построения - занятие для души. Ну и :

Все необходимые файлы здесь.

Всем Спасибо.