Добавить в корзинуПозвонить
Найти в Дзене
СЕКЦИОННИК

Цепи аккумуляторной батареи (АБ) электропопезда ЭП2Д

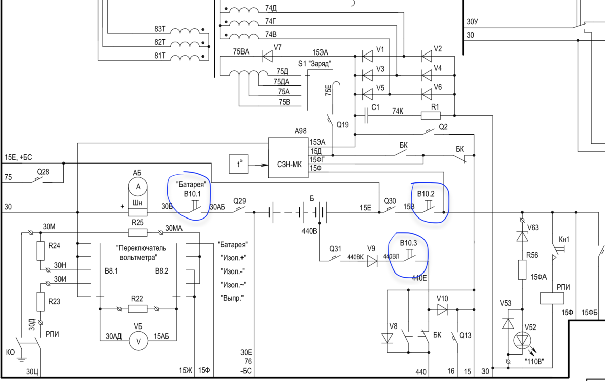
Аккумуляторная батарея на электропоезде применяется для питания цепей управления и освещения при не работающим преобразователе собственных нужд (ПСН-110).АБ – первичный источник энергии на поезде. Помощник машиниста производит включение рубильников АКБ на всех прицепных и головных вагонах. При включении АБ выключателем В10 замыкаются его к-ты В10.1, В10.2, В10.3. Далее собирается минусовая цепь через замкнутый контакт выключателя АБ В10.1 по цепи: - АБ-Q29(автоматический защитный выключатель)-провод 30АБ-В10.1(контакты выключателя АКБ)-провод 30Б-шунт амперметра-30 провод(основной минус низковольтных цепей управления). Данная цепь включения приведена в рисунке 2. Далее собирается плюсовая цепь подающие питание в цепи управления по цепи: Плюс АБ - Q30 - B10.2 - 15Ф - Стабилизатор зарядного напряжения (СЗН) - провод 15ФГ - обратная блок БК - провод 15 (плюс цепей управления) - нагрузка (имеется ввиду какой либо контактор или реле) - провод 30 - шунт амперметра-В10.1-Q29-минус АБ. Также

Аккумуляторная батарея на электропоезде применяется для питания цепей управления и освещения при не работающим преобразователе собственных нужд (ПСН-110).АБ – первичный источник энергии на поезде.

Помощник машиниста производит включение рубильников АКБ на всех прицепных и головных вагонах. При включении АБ выключателем В10 замыкаются его к-ты В10.1, В10.2, В10.3.

Рисунок 1 - Включатели АБ В10
Рисунок 1 - Включатели АБ В10

Далее собирается минусовая цепь через замкнутый контакт выключателя АБ В10.1 по цепи: - АБ-Q29(автоматический защитный выключатель)-провод 30АБ-В10.1(контакты выключателя АКБ)-провод 30Б-шунт амперметра-30 провод(основной минус низковольтных цепей управления). Данная цепь включения приведена в рисунке 2.

Рисунок 2 - Минусовая цепь включения АКБ
Рисунок 2 - Минусовая цепь включения АКБ

Далее собирается плюсовая цепь подающие питание в цепи управления по цепи: Плюс АБ - Q30 - B10.2 - 15Ф - Стабилизатор зарядного напряжения (СЗН) - провод 15ФГ - обратная блок БК - провод 15 (плюс цепей управления) - нагрузка (имеется ввиду какой либо контактор или реле) - провод 30 - шунт амперметра-В10.1-Q29-минус АБ. Также получает питание и провод 16 через АЗВ Q13.

Рисунок 3 - Плюсовая цепь АБ
Рисунок 3 - Плюсовая цепь АБ

Также у нас питание 100 Вольт от АБ поступает к цепям ЭПТ по цепи: + АБ - Q31 - провод 440ВК - диод V9 - провод 440ВП - контакты рубильника АБ В10.3 - обратную блокировку батарейного контактора (БК) - провод 440 (Плюс электропневматического тормоза)

Рисунок 4 - Цепь питания 440 провода ЭПТ
Рисунок 4 - Цепь питания 440 провода ЭПТ

После включения аккумуляторных батарей на всем подвижном составе можем производить включение вспомогательного компрессора. Данный материал будет доступен в следующей статье.