Найти в Дзене
PRACTICAL ELECTRONICS

Регулируемые люстры и не только...

Предлагаемые устройства позволяют в различных вариантах управлять яркостью свечения ламп накаливания. Они имеют небольшие размеры, помещаются в корпусе от выключателя, не имеют дефицитных деталей. Все схемы обеспечивают плавную регулировку от минимального тока до максимального. За основу взята схема регулятора мощности для паяльника (рис. 1), но вместо паяльника включена лампа накаливания. Схему можно улучшить (рис. 2). Если выключатель SA1 замкнут, то яркость свечения лампы постоянна и зависит от положения ручки переменного резистора R4. Если SA1 разомкнуть, то некоторое время лампа не изменяет своего свечения, а затем по мере заряда конденсатора С1 начинает гаснуть. Если такой выключатель установлен в спальне, то за это время вы можете спокойно раздеться и лечь в постель, не спотыкаясь о мебель. Если такое устройство установлено в зале, то после выключения вам не нужно будет шарить в темноте по стенам коридора или соседней комнаты в поисках выключателя, поскольку света в оставленной

Предлагаемые устройства позволяют в различных вариантах управлять яркостью свечения ламп накаливания. Они имеют небольшие размеры, помещаются в корпусе от выключателя, не имеют дефицитных деталей. Все схемы обеспечивают плавную регулировку от минимального тока до максимального.

Рис. 1
Рис. 1

За основу взята схема регулятора мощности для паяльника (рис. 1), но вместо паяльника включена лампа накаливания.

Схему можно улучшить (рис. 2). Если выключатель SA1 замкнут, то яркость свечения лампы постоянна и зависит от положения ручки переменного резистора R4. Если SA1 разомкнуть, то некоторое время лампа не изменяет своего свечения, а затем по мере заряда конденсатора С1 начинает гаснуть.

Рис. 2
Рис. 2

Если такой выключатель установлен в спальне, то за это время вы можете спокойно раздеться и лечь в постель, не спотыкаясь о мебель.

Если такое устройство установлено в зале, то после выключения вам не нужно будет шарить в темноте по стенам коридора или соседней комнаты в поисках выключателя, поскольку света в оставленной комнате достаточно, чтобы перейти в другую.

К тому же лампа с таким выключателем работает дольше по двум причинам:
1. напряжение её питания на
6... 10 В ниже напряжения в осветительной сети;
2. лампа не сразу включается на полный накал, поскольку конденсатор
С1 не может мгновенно разрядиться даже при его коротком замыкании.

Несколько слов об отличительных особенностях схемы по сравнению с первым вариантом. Ёмкость конденсатора С1 можно изменять в больших пределах. При указанном на схеме номинале время полного выключения лампы, при нижнем по схеме положении регулятора, составляет примерно 2,5 мин.

При этом, если произойдёт отключение электроэнергии, то в момент подачи питания, даже если выключатель находится в положении «Выкл», лампа загорится на такое же время, как и после выключения выключателя в нормальном режиме, т.е. на время заряда конденсатора С1.

Это явление следует считать скорее положительным, чем отрицательным: произвольное включение люстры напомнит о необходимости проверить, не остались ли включёнными потребители электроэнергии, например утюг.

Но в этой схеме есть некоторое неудобство: вы кратковременно включили лампочку, а она после этого долго гаснет, мгновенно выключить её невозможно.

Доработанный вариант для трёхпроводной линии и пятиламповой люстры показан на рис. 3.

Рис. 3
Рис. 3

Для управления такой люстрой применены два стандартных двухклавишных выключателя освещения. Они установлены рядом и представляют собой как бы цельную клавишную станцию (рис. 4).

Рис. 4
Рис. 4

Четырёхламповая цепь управляется клавишей SA1.1, как и обычно. Одноламповая цепь управляется остальными клавишами с некоторыми особенностями.

Если кратковременно включить и выключить SA1.2, то он работает как штатный выключатель освещения.

Но если эта клавиша остаётся включённой на такое время, что успевает разрядиться конденсатор С1 через резистор R5, то после его выключения лампа EL5 продолжает некоторое время светиться и постепенно гаснет по мере заряда конденсатора. При использовании этой клавиши лампа освещения горит полным накалом, регулировка яркости отключена.

Если нажать клавишу SA2.1, то включается режим регулирования яркости, а конденсатор С1 быстро разряжается через резистор R7. При выключении SA2.1 конденсатор начинает заряжаться, как и в предыдущем случае и лампа плавно гаснет.

Кроме возможности регулирования яркости этот режим удобен тем, что, кратковременно нажав клавишу, можно зайти в комнату, чтобы что-то взять, и снова уйти, не оказываясь в темноте.

Если возникает необходимость быстро погасить лампу EL5, то достаточно кратковременно нажать SA2.2. При этом конденсатор С1 быстро заряжается, и лампа перестаёт светиться.

Для того чтобы в темноте не искать клавиши выключателей, установлена неоновая лампа HL1.

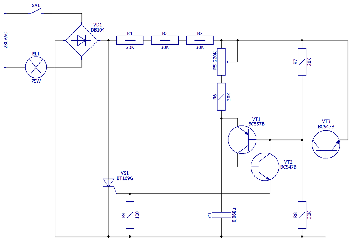
Ещё одно устройство, работающее по этому же принципу, удобно применить для автоматического включения освещения в коридорчике для нескольких квартир с одним общим входом. Его схема показана на рис. 5.

Рис. 5
Рис. 5

Для управления освещением применены герконы К1…К3 (при двух квартирах), установленные на входных дверях. Точнее, герконы установлены на дверных коробках, а на дверях установлены постоянные магниты.

В нормальном состоянии, при закрытых дверях, все герконы замкнуты. При открывании двери размыкается контакт соответствующего геркона и транзистор VT3 открывается.

Через открытый транзистор и низкоомный резистор R7 разряжается конденсатор С1, и лампа освщения EL1 включается.

После закрывания всех дверей все герконы замыкаются, закрывается транзистор VT3 и начинается заряд конденсатора C1. Некоторое время лампа горит постоянным светом, а потом начинает плавно гаснуть до полного выключения.

Удобство такой схемы состоит в том, что в отличие от дискретных выключателей свет не гаснет сразу и жилец не оказывается в неожиданной ситуации. Контрольная лампочка HL1 установлена в удобном для наблюдения месте для контроля состояния входных дверей.

Содержание
PRACTICAL ELECTRONICS29 апреля 2022
-6