Добавить в корзинуПозвонить
Найти в Дзене
RADIO INFO

Конструкции зарубежных радиолюбителей. Сверхрегенеративный радиоприемник для приема в FM-вещания и AM в авиационном диапазоне

Добрый день дорогие друзья Просматривая сайты зарубежных радиолюбителей, я наткнулся на очень интересную схему чрезвычайно простого и чувствительного широкополосного сверхрегенеративного радиоприемника для приема в FM-вещания и AM в авиационном диапазоне Схема сверхрегенеративного радиоприемника Приемник не содержит дефицитных деталей. NPN-транзистор 2N3904 Q1 образует каскад сверхрегенерации. Настройка осуществляется переменным конденсатором емкостью 15 пФ, Индуктивность «L» представляет собой не что иное, как 5 сантиметровый кусок жесткой медной проволоки D=0,8 мм согнутой в форме «U». Антенна представляет собой 62 сантиметровый кусок эмалированного медного провода D=0,8 мм , согнутый посередине, а затем скрученный в 31 сантиметровый «штырь» с двумя соединения внизу, которые припаяны между (последовательно) эмиттером Q1 и 6-витковым ВЧ-дросселем, который был изготовлен путем намотки эмалированного провода D=0,65 мм на ручку BIC (ручка используется в виде оправки для катушки). Поло

Добрый день дорогие друзья

Просматривая сайты зарубежных радиолюбителей, я наткнулся на очень интересную схему чрезвычайно простого и чувствительного широкополосного сверхрегенеративного радиоприемника для приема в FM-вещания и AM в авиационном диапазоне

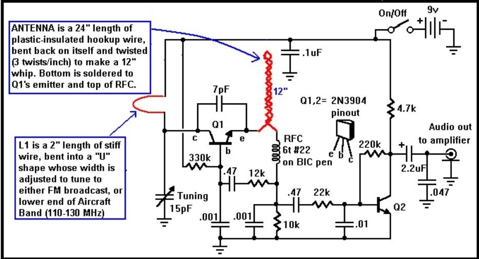
Схема сверхрегенеративного радиоприемника

Приемник не содержит дефицитных деталей. NPN-транзистор 2N3904 Q1 образует каскад сверхрегенерации. Настройка осуществляется переменным конденсатором емкостью 15 пФ,

Индуктивность «L» представляет собой не что иное, как 5 сантиметровый кусок жесткой медной проволоки D=0,8 мм согнутой в форме «U». Антенна представляет собой 62 сантиметровый кусок эмалированного медного провода D=0,8 мм , согнутый посередине, а затем скрученный в 31 сантиметровый «штырь» с двумя соединения внизу, которые припаяны между (последовательно) эмиттером Q1 и 6-витковым ВЧ-дросселем, который был изготовлен путем намотки эмалированного провода D=0,65 мм на ручку BIC (ручка используется в виде оправки для катушки).

Положительная обратная связь, необходимая для генерации, обеспечивается конденсатором 7 пФ от коллектора к эмиттеру. Возможно, придется увеличить его до 10-15 пФ или попробовать другой транзистор , если ваш детектор не будет генерировать. Убедится в работе сверхрегенератора можно услышав белый шум из с усилителя с динамиком , подключенных к аудио выходу сверхрегенеративного радиоприемника.

К эмиттеру Q1 подключен радиочастотный дроссель с 6 витками; под этим дросселем находится резистор 10 кОм на землю и параллельно конденсатор 0,001 мкФ.

Резистор 10 кОм также является эмиттерной нагрузкой, через которую принимаем звук, отправляется на второй транзистор Q2 для усиления.

Резистор 330K обеспечивает смещение для Q1.

При сборке этой схемы нужно быть готовым немного повозиться с компоновкой деталей и к замене транзистора, если схема не будет генерировать. Для уточнения диапазона приема может потребоваться изменить длину катушки индуктивности «L»

Я решил попробовать собрать сверхрегенеративный радиоприемник. В качестве Q1 хочу применить 2N2222 или S9018, на мой взгляд по высокочастотным характеристикам они лучше. О результатах обязательно сниму видеоролик и напишу подробную статью о сборке и наладке.

На этом у меня сегодня все.
Рекомендую также посмотреть
Каталог публикаций моего канала, где Вы найдете статьи по рассмотренной выше теме и множество других материалов, которые могут быть Вам интересны и полезны.

Ставьте лайки, комментируйте, подписывайтесь и заходите на мой канал, есть много интересной и нужной информации для радиолюбителей