Добавить в корзинуПозвонить
Найти в Дзене
Артур Рыкалин

Полезно ли выводить формулы в школьной математике разными способами?

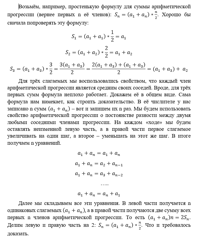
Бывает религиозное образование. Это когда ученику предлагается запомнить, заучить, принять на веру. Религиозное образование может быть на уроках истории, обществознания, литературы, математики и физики. Много утверждений и мало вопросов. Много готовых рецептов, а не проверки разных гипотез и подходов. Любознательный ученик любит добраться до первоисточника и разобраться, откуда получилось то или иное утверждение. Религиозное образование проще: «заучи и перескажи», «запомни и повтори». В школьной по математике также можно не только предлагать готовые формулы, но и вместе выводить их, разбираться откуда они получились. Не только запоминать, но и понимать. Не только заучивать знания, но и создавать их самому. Возьмём, например, простенькую формулу для суммы арифметической прогрессии (вернее первых n её членов). Эту же формулу полезно доказать и по индукции. Не будем же мы проверять формулу на каждом шаге, как мы это в начале сделали для трёх шагов. Хочется сразу продолжить эту закономерно

Бывает религиозное образование. Это когда ученику предлагается запомнить, заучить, принять на веру. Религиозное образование может быть на уроках истории, обществознания, литературы, математики и физики. Много утверждений и мало вопросов. Много готовых рецептов, а не проверки разных гипотез и подходов.

Любознательный ученик любит добраться до первоисточника и разобраться, откуда получилось то или иное утверждение. Религиозное образование проще: «заучи и перескажи», «запомни и повтори». В школьной по математике также можно не только предлагать готовые формулы, но и вместе выводить их, разбираться откуда они получились. Не только запоминать, но и понимать. Не только заучивать знания, но и создавать их самому.

Возьмём, например, простенькую формулу для суммы арифметической прогрессии (вернее первых n её членов).

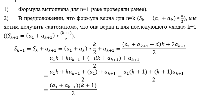
Эту же формулу полезно доказать и по индукции. Не будем же мы проверять формулу на каждом шаге, как мы это в начале сделали для трёх шагов. Хочется сразу продолжить эту закономерность.

-2
Док-во суммы арифметической прогрессии.pdf

Выше прикрепил файл с формулами и док-вами. В завершении предлагается разгадать английский математический ребус из "Симпсонов" и решить геометрическую задачу.

-3
-4