Добавить в корзинуПозвонить
Найти в Дзене
In ФИЗМАТ

Все задачи на графики первой части (банк ФИПИ) ЕГЭ по математике, профильный уровень. 2025 год

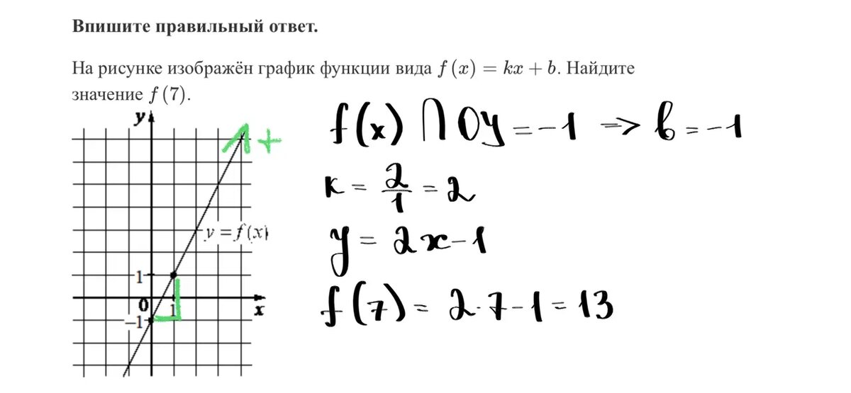
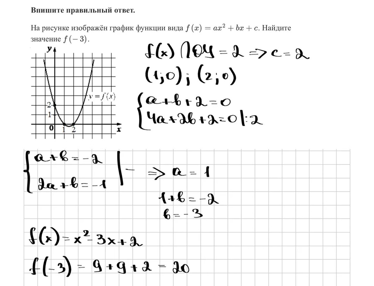
В этой статье рассмотрим все задачи с графиками функций (№11) из первой части, которые предлагает нам открытый банк заданий ФИПИ. Я отфильтровала задания по по типам (аналогичные задания). Где каруселей нет - значит, задание было в единственном варианте. Глобально, задачи можно разделить на два вида: функция и пересечение функций. В обоих типах необходимо восстанавливать уравнения, которыми задаются функции, а дальше идут различия. Если это задание с одной функцией, то там нужно найти значение в некоторой точке => подставляем точку и считаем. А если дано пересечение, то нужно приравнять уравнения, задающие функции и найти нужную точку. Кстати, математикой мы с вами занимаемся много, а если вы хотите успешно сдать экзамен по русскому языку, рекомендую ознакомиться со статьей коллеги о сочинении ЕГЭ: Тип 1. Одинокие функции: Тип 2. Пересечения функций:

В этой статье рассмотрим все задачи с графиками функций (№11) из первой части, которые предлагает нам открытый банк заданий ФИПИ.

Я отфильтровала задания по по типам (аналогичные задания). Где каруселей нет - значит, задание было в единственном варианте.

Глобально, задачи можно разделить на два вида: функция и пересечение функций.

В обоих типах необходимо восстанавливать уравнения, которыми задаются функции, а дальше идут различия. Если это задание с одной функцией, то там нужно найти значение в некоторой точке => подставляем точку и считаем. А если дано пересечение, то нужно приравнять уравнения, задающие функции и найти нужную точку.

Кстати, математикой мы с вами занимаемся много, а если вы хотите успешно сдать экзамен по русскому языку, рекомендую ознакомиться со статьей коллеги о сочинении ЕГЭ:

Тип 1. Одинокие функции:

Тип 2. Пересечения функций:

-10