Добавить в корзинуПозвонить
Найти в Дзене

ПАО "Акрон"

ГК Акрон, одна из ведущих компаний в сфере производства минеральных удобрений, имеет свой главный офис в Москве. Это один из ведущих вертикально интегрированных холдингов в России. Дата написания статьи: 08.03.2025
Основные предприятия компании находятся в различных регионах России. Широкий спектр производимых удобрений включает в себя азотные и сложные удобрения. Холдинг производит разнообразные минеральные удобрения, такие как карбамид, всем известная аммиачная селитра и комплексные удобрения с добавками. Помимо основной деятельности по производству удобрений, ГК Акрон занимается и добычей сырья. Компания осуществляет добычу сырья как на территории России - в Мурманской области и Пермском крае, так и имеет разрешение на добычу в Канаде! Одной из главных отличительных особенностей компании «Акрон» является управление терминалами в Калининграде и Эстонии, что позволяет оптимизировать весь процесс доставки продукции потребителям в различные страны. Важным направлением деятельности я
Оглавление

ГК Акрон, одна из ведущих компаний в сфере производства минеральных удобрений, имеет свой главный офис в Москве. Это один из ведущих вертикально интегрированных холдингов в России.

Дата написания статьи: 08.03.2025

Основные предприятия компании находятся в различных регионах России.

Заводоуправление ПАО «Дорогобуж»
Заводоуправление ПАО «Дорогобуж»

Состав ГК "Акрон"

  • завод в Великом Новгороде,
  • завод в Дорогобуже, Смоленская область,
  • Северо-Западная Фосфорная компания в Мурманской области.
  • ГОК «Олений Ручей» (АО «СЗФК»), который добывает апатитовый концентрат и фосфатное сырьё для производства разных удобрений.


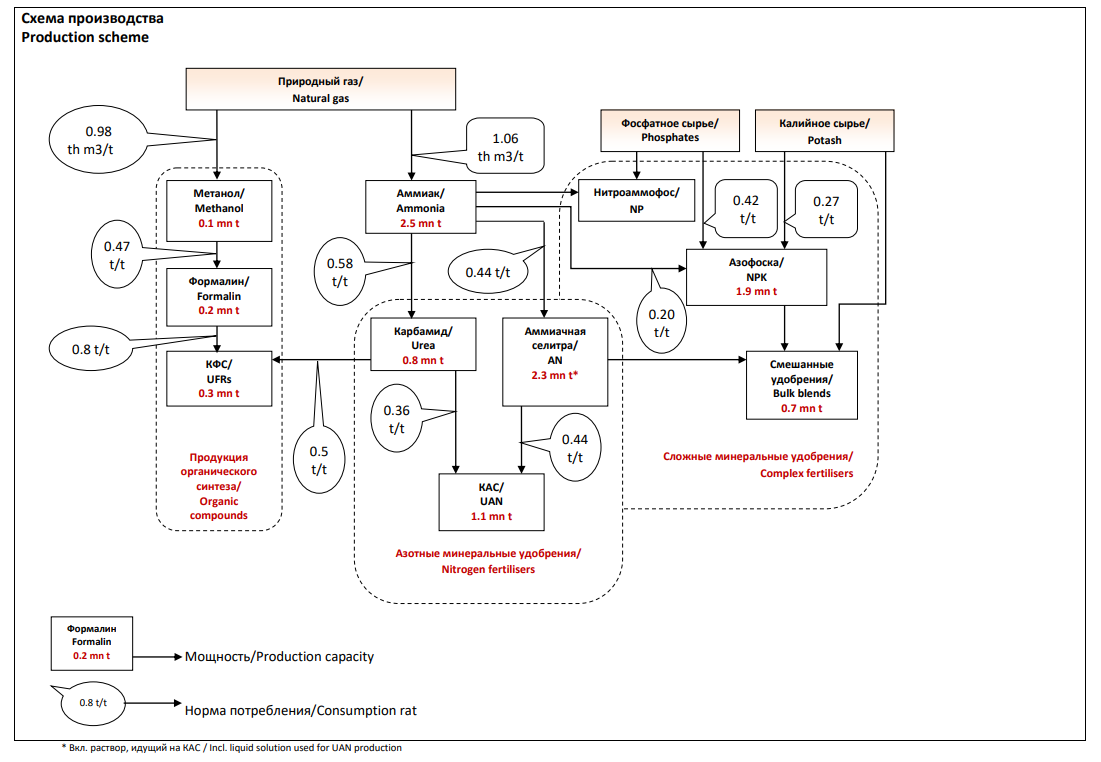
Производство удобрений

Широкий спектр производимых удобрений включает в себя азотные и сложные удобрения. Холдинг производит разнообразные минеральные удобрения, такие как карбамид, всем известная аммиачная селитра и комплексные удобрения с добавками.

презентация с сайта Акрона
презентация с сайта Акрона

Добыча сырья и обработка

Помимо основной деятельности по производству удобрений, ГК Акрон занимается и добычей сырья. Компания осуществляет добычу сырья как на территории России - в Мурманской области и Пермском крае, так и имеет разрешение на добычу в Канаде!

производство нитратов в ПАО "Акрон"  источник -  https://glavagronom.ru/news/gk-akron-besplatno-vydelila-agrariyam-1500-tonn-mineralnyh-udobreniy
производство нитратов в ПАО "Акрон" источник - https://glavagronom.ru/news/gk-akron-besplatno-vydelila-agrariyam-1500-tonn-mineralnyh-udobreniy

Логистика

Одной из главных отличительных особенностей компании «Акрон» является управление терминалами в Калининграде и Эстонии, что позволяет оптимизировать весь процесс доставки продукции потребителям в различные страны.

Важным направлением деятельности является дистрибуция продукции, которая осуществляется как на внутреннем рынке России, так и за её пределами.

Главные экспортные рынки для «Акрона» – страны Азии и Латинской Америки.

Управление парком железнодорожных вагонов для перевозки сырья и готовой продукции осуществляется обособленным структурным подразделением ПАО «Акрон». Оно обладает более 1,7 тыс. собственных вагонов и цистерн, а также использует арендованный подвижной состав в количестве более 2 тыс. вагонов. Этот процесс обеспечивает надежность и эффективность логистики внутри компании.

Таким образом, химический сегмент группы представлен не только производственными предприятиями, но и собственным парком железнодорожных вагонов, что позволяет обеспечивать бесперебойную поставку сырья и готовой продукции.

Все это способствует укреплению позиций компании на рынке и повышению конкурентоспособности.

презентация с сайта Акрона
презентация с сайта Акрона

Финансовые показатели

Акрон (AKRN): годовая финансовая отчетность МСФО более актуальная

В 2023 году компания столкнулась с вызовом в виде существенного снижения финансовых показателей по сравнению с предыдущим годом. Это связано с эффектом высокой базы в 2022 году.

Ситуация оказалась довольно сложной: выручка упала на 30%, составив 179,45 млрд рублей, в то время как в 2022 году она достигала 257 млрд рублей.

В долларовом эквиваленте убытки более очевидны: снижение выручки составило 44%, с 3,75 млрд до 2,1 млрд долларов США. Но это еще не все. Сокращение выручки сопровождалось падением показателя EBITDA на 50%.

смарт-лаю источник
смарт-лаю источник

Важно отметить, что такие изменения в финансовых показателях могут быть вызваны различными факторами, такими как изменения в рыночной конъюнктуре, конкурентной борьбе или внутренними проблемами компании. Кроме того, важно провести анализ структуры расходов и доходов, чтобы понять, какие именно факторы оказали наибольшее влияние на убыточность.

Для компании важно разработать стратегию по восстановлению финансовых показателей и принять меры по улучшению эффективности бизнес-процессов.

Необходимо также уделить внимание развитию новых рыночных сегментов и поиску возможностей для увеличения выручки. Важно не паниковать, а действовать целенаправленно и аналитически, чтобы вернуть компанию на путь к успешному развитию.

_____________________________