Добавить в корзинуПозвонить
Найти в Дзене
Записки Патриота

Рациональное мышление: цепочка вывода

Изначально я собирался написать статью о «конструировании» - одном из механизмов рационального мышления. Но потом понял, что если просто напишу эту статью – то ее поймут только специалисты по исследованию интеллекта или инженерии знаний. То есть люди и так знакомые с данным механизмом. Поэтому начну я с цепочек вывода – как объекта, с которым педагог и ученик сталкиваются гораздо чаще. Может сложиться превратное впечатление о том, что цепочки вывода – это что-то из области математической логики и больше нигде не используется. И хотя цепочки вывода действительно изучает математическая логика, сами по себе они встречаются практически везде в нашей деятельности. Например, задачи из школьной геометрии типа «докажите, что …» — это задачи, результатом которых являются именно цепочки вывода – от начальных условий и до того, что требуется доказать. Давайте рассмотрим один из моих любимых примеров: На рисунке выше изображен правильный десятиугольник, вписанный в окружность радиуса R, где AC – б
Оглавление

Изначально я собирался написать статью о «конструировании» - одном из механизмов рационального мышления. Но потом понял, что если просто напишу эту статью – то ее поймут только специалисты по исследованию интеллекта или инженерии знаний. То есть люди и так знакомые с данным механизмом. Поэтому начну я с цепочек вывода – как объекта, с которым педагог и ученик сталкиваются гораздо чаще.

Пример цепочки вывода

Может сложиться превратное впечатление о том, что цепочки вывода – это что-то из области математической логики и больше нигде не используется. И хотя цепочки вывода действительно изучает математическая логика, сами по себе они встречаются практически везде в нашей деятельности.

Например, задачи из школьной геометрии типа «докажите, что …» — это задачи, результатом которых являются именно цепочки вывода – от начальных условий и до того, что требуется доказать. Давайте рассмотрим один из моих любимых примеров:

Задача взята из учебника геометрии для 7-9 классав, ISBN 978-509033352-8
Задача взята из учебника геометрии для 7-9 классав, ISBN 978-509033352-8
На рисунке выше изображен правильный десятиугольник, вписанный в окружность радиуса R, где AC – биссектриса угла OAB. Докажите, что: а) треугольники ABC и OAB подобны; б) AB = AC = OC = (√5 – 1) / 2

Первая часть доказывается через признаки подобия треугольников. В этом случае по теореме о подобии двух треугольников с двумя равными углами.

Если два угла одного треугольника равных двум углам другого треугольника, то такие треугольники подобны.

Почему можно использовать эту теорему? Или, говоря другими словами - какие углы равны? Очевидно, что угол AOB = 36°, так же очевидно, что треугольник OAB - равнобедренный, а значит два других угла - равны. Учитывая, что сумма углов в треугольнике – 180°, то углы OAB и OBA равны (180° – 36°) / 2, то есть 72°.

Так как биссектриса по определению разбивает угол на два других равных угла – то углы BAC и CAO – будут равны ровно половине от 72° - то есть 36°. Первую пару равных углов мы получили.

Так как угол ABO в треугольнике OAB совпадает с углом ABC в треугольнике ABC – то они очевидно равны. Мы получили вторую пару углов, а значит треугольники ABC и OAB подобны – и первая часть выполнена.

Движемся дальше. Сторона правильного десятиугольника равна (√5 – 1) / 2. Так как AB это как раз сторона правильного десятиугольника – то она как раз и равна требуемому значению.

Из первой части мы узнали, что треугольник OAB – равнобедренный. А треугольник ABC – подобен OAB, а значит тоже равнобедренный. Откуда следует, что стороны AB и AC равны. Осталось доказать, что ОС равно AC.

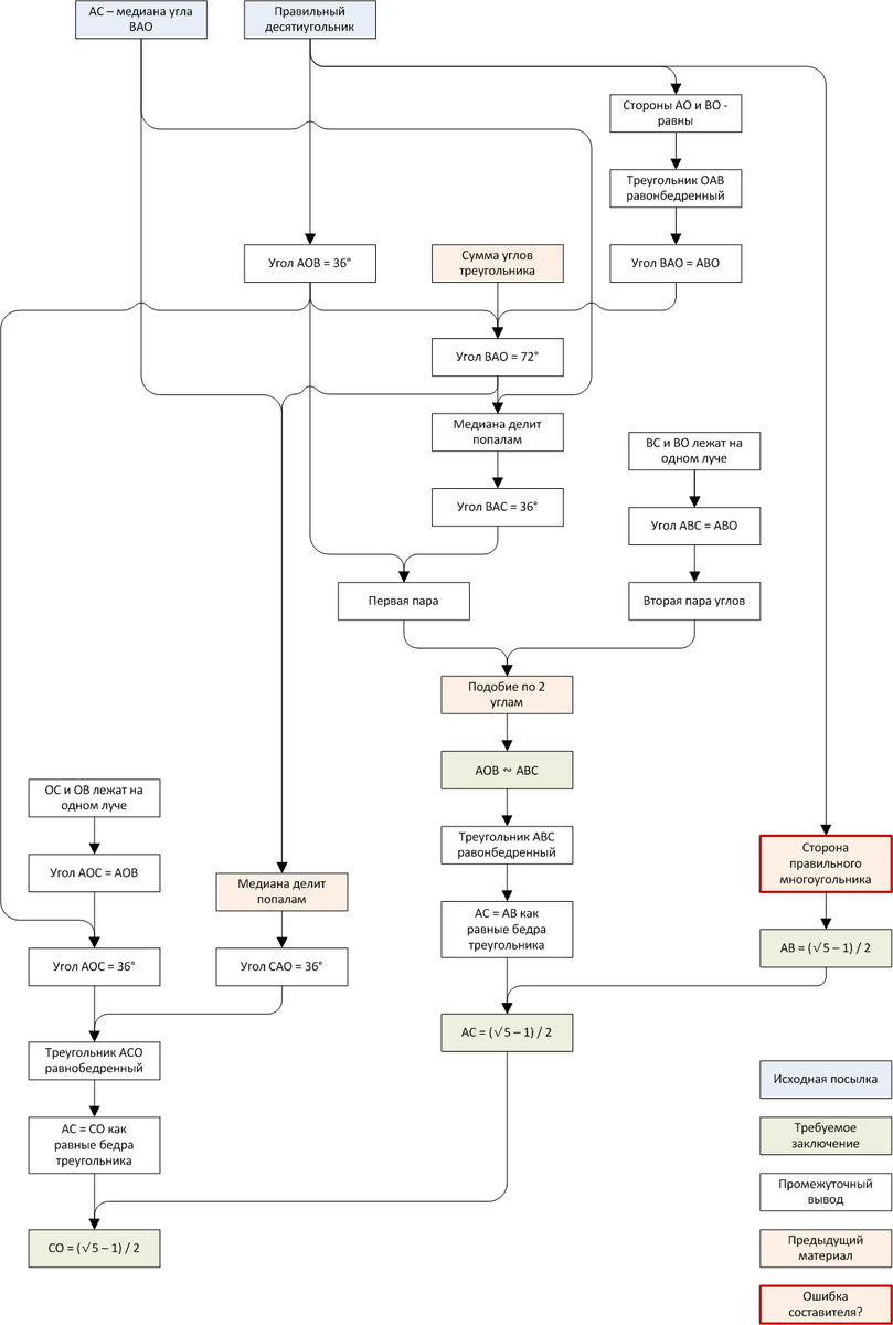
Сделать это элементарно – мы уже знаем, что угол AOC равен 36° (по правилу правильного многоугольника) и угол CAO – тоже равен 36° (как половина от угла BAO). А значит треугольник ACO имеет два равных угла и, как следствие является равнобедренным. Откуда следует что AC равно CO. Доказательство завершено. Доказательство завершено, ниже представлена схема решения, обычно называемая «цепочкой вывода»

Один из предлагаемых вариантов решения задачи
Один из предлагаемых вариантов решения задачи
Почему эта задача мне так нравится? Потому что она является хорошим наглядным примером, который содержит как положительные примеры конструирования задач для учащихся, так и ошибки. Но к этому я вернусь в другой статье.

Как видите, «цепочка вывода» формально цепочкой не является. Такая структура в математике называется ациклическим ориентированным графом. Граф состоит из вершин - в нашем случае правил вывода (лемм, теорем, утверждений) и фактов (аксиом и исходных посылок).

Так же, что бы граф имел какой-то смысл – его вершины должны быть связаны между собой. В нашем случае связи имеют направление (ориентацию) – поэтому такие графа получили название ориентированных. Для «цепочек вывода» ориентацию задают конструкции вида «из А следует Б». Что означает «ациклический»? Всего лишь то, что в графе нет вершин, из которых, следуя стрелкам можно вернуться обратно в эту же вершину,

В чем проблема преподавания?

Во время преподавания, практически всегда, используются две методики (и обе ущербные). Или учащийся заваливается задачами в надежде что регулярное построение выводов «раздвинет горизонты», «натренирует мозг» и разовьет рациональное мышление.

Спортсмены уже давно заметили, что важно не только «сколько» ты тренируешься, но и то «как» ты тренируешься. В массовую педагогику это понимание еще не пришло

Вторая методика сводится к демонстрации цепочки вывода для какой-то задачи. После чего следует мотивирующая речь с общим смыслом «Посмотрите на этот образец и научитесь делать так же»

Интересно, если мой знакомый нейрохирург покажет такому педагогу прооперированного и идущего на поправку пациента – научится ли педагог делать операции на мозге?

Большая часть учеников видит в предоставленной педагогом готовой цепочке вывода – магический артефакт или мистическое достижение, доступное избранным. Готовая цепочка не дает каких-то подсказок ученикам – как именно самому сделать цепочку вывода для другой задачи.

Надеюсь, зачатки теории графов, хотя бы понятийный аппарат, вводят в школьное преподавание именно для того, чтобы «учить учится»

Вместо этого следует преподавать не через демонстрацию образца, а через обучение методам построения таких цепочек. Итак, как строят цепочки?

Стратегии построения

Итак, нам нужно построить цепочку вывода для предыдущей задачи. Рисунок ниже демонстрирует исходное состояние для строящейся цепочки вывода (напоминаю, что «цепочка вывода» - не цепочка):

Исходное состояние для строящейся цепочки вывода
Исходное состояние для строящейся цепочки вывода

Существует две пары стратегий, образующих четыре метода. Первая пара определяет направление построение. Стратегия «прямого распространения» означает что мы начинаем от исходных данных и движемся к нужной нам цели.

Стратегия «прямого распространения» - от исходных данных
Стратегия «прямого распространения» - от исходных данных

Например, вывод о том, что в задаче выше угол AOB равен 36° — это вывод, сделанный в соответствии со стратегией «прямого распространения». Этот вывод однозначно верен, но вот пригодится ли он нам – мы не знаем.

Верность вывода и неопределенность в его пользе – особенность стратегии «прямого распространения»

В отличии от нее, стратегия «обратного распространения» означает, что мы ищем какие-то утверждения, которые сразу же дали бы нужный результат. Но при этом мы не знаем – а найдутся ли факты для этого утверждения.

Стратегия «обратного распространения» - от результата идем обратно.
Стратегия «обратного распространения» - от результата идем обратно.

Например, нам нужно доказать, что в задаче выше треугольники ABC и OAB подобны. Согласно одному из признаков подобия треугольников – по равенству двух углов. Мы добавляем в нашу строящуюся цепочку этот вывод. Но пока не может утверждать, что найдем две пары равных углов.

Ни в стратегии «прямого распространения», ни в стратегия «обратного распространения» мы можем не знать – сделали мы правильный ход. Как следствие нам нужно определиться – ищем ли утверждения, которые нас подстрахуют, если текущее утверждение окажется бесполезны? Или же надеемся на то, что выбрали верное утверждение и развиваем его?

Это дает нам вторую пару стратегий: «поиск в ширину» и «поиск в глубину». Почему они так названы? С одной стороны – это сложившиеся термины, с другой достаточно посмотреть на рисунок ниже.

Что такое «прямое»  и «обратное» распространения, также поиск в глубину и ширину
Что такое «прямое» и «обратное» распространения, также поиск в глубину и ширину

Таким образом абсолютно любой случай конструирования сводится к выбору достраиваемого утверждения из текущего – в прямом или обратном направлении. И повторение столько раз, сколько потребуется для образования пути от начальных данных к тому следствию, которое надо доказать.

Да, существуют оптимизации, позволяющие сокращать количество операций. Одной из таких оптимизацией являются теоремы. Что бы раз за разом не строить их вывод – они доказываются один раз, а потом используются за один шаг. Об этом, опять же, надо писать отдельную статью.

Рациональное мышление - путь к будущему
Рациональное мышление - путь к будущему

Другие оптимизации позволяют более осмысленно выбирать шаги. Если вы проанализируете задачи из учебников геометрии или базы ОГЕ и ЭГЕ - то внезапно обнаружите, что признаки подобия треугольников используются не в равных пропорциях. А значит, при решении задач, имеет смысл выбирать наиболее используемый признак – как наиболее вероятный.

О трудоемкости

Когда ученик начинает привлекать рациональное мышление – он сталкивается с ощущение безграничности комбинаций правил. Например, учебник геометрии для 7 - 9 классов содержит около 300 понятий. Создается ощущение, что если цепочка вывода содержит 2 внутренних утверждения – то их будет 300 x 300. А если 3 внутренних – то 300 x 300 x 300 = 27 миллионов комбинаций.

Это число потрясает недисциплинированный разум и заставляет ученика опустить руки. Намного более странными являются такие же взгляды для педагогов-предметников. Мол «это искусство, этому нельзя научится». Почему удивляет? Потому что реальных комбинаций на порядки меньше - и предметник должен это знать.

Рассмотрим еще раз задачу, приведенную выше. Подобие треугольников напрямую выводится всего из трех суждений: равенство двух пар углов, равенство одной пары углов и пропорциональность прилегающих сторон, пропорциональность трех сторон. Все. Только 3 (еще раз - три) варианта которые можно использовать.

Второй особенностью цепочек выводя является тот факт, что доказать одно и тоже утверждение можно разными способами. То есть вам не нужно найти тот единственный элемент, который подойдет для построения цепочки вывода.

Например, для геометрии сложность задач в среднем растет как степенная функция с основанием ~2,7. Задачи повышенной сложности имеют приблизительно от 4 до 6 внутренних шагов глубины. То есть для максимально сложных задач из школьной программы мы имеем около ~400 шагов, которые реально надо сделать.

Случайно ли совпадение сложности задач геометрии с основанием натурального логарифма? Я не знаю.

Вполне себе преодолимое препятствие, учитывая, что часть шагов делается в уме, а оптимизации (которые должны преподаваться, но не преподаются) могут сократить количество шагов раз в 5.