Добавить в корзинуПозвонить
Найти в Дзене

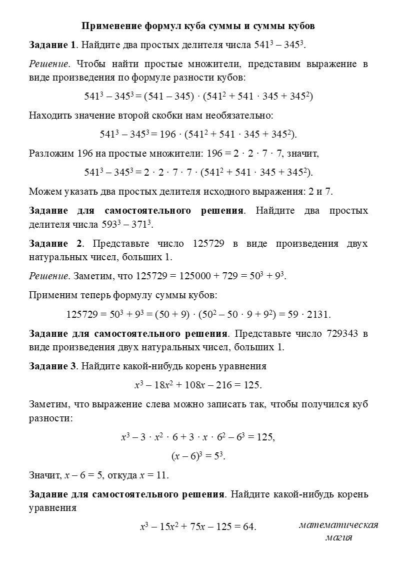
Применение формул куба суммы и суммы кубов

Потребовалось с учеником 7-го класса разобрать задания с сайта «Гиперматика», дети изучают все формулы сокращенного умножения. Прикладываю информационную карточку с разбором трех заданий и с заданиями для самостоятельного решения. Задания для самостоятельного решения: 1. Найдите два простых делителя числа 593^3 – 371^3. 2. Представьте число 729343 в виде произведения двух натуральных чисел, больших 1. 3. Найдите какой-нибудь корень уравнения x^3 – 15x^2 + 75x – 125 = 64.

Потребовалось с учеником 7-го класса разобрать задания с сайта «Гиперматика», дети изучают все формулы сокращенного умножения.

Прикладываю информационную карточку с разбором трех заданий и с заданиями для самостоятельного решения.

Решение автора
Решение автора

Задания для самостоятельного решения:

1. Найдите два простых делителя числа 593^3 – 371^3.

2. Представьте число 729343 в виде произведения двух натуральных чисел, больших 1.

3. Найдите какой-нибудь корень уравнения x^3 – 15x^2 + 75x – 125 = 64.