Добавить в корзинуПозвонить
Найти в Дзене
PRACTICAL ELECTRONICS

Как сохранить заряд АКБ при длительном хранении

Бывалые автомобилисты знают: если система охлаждения автомобиля заправлена тосолом, то в принципе к автомобилю можно было бы не подходить месяцами даже зимой, ...если бы только не аккумулятор! Длительное время постоянно текущий ток саморазряда аккумулятора (это происходит даже у исправных аккумуляторов), приводит, в конечном счёте, к его глубокому разряду и к сульфатации пластин, к частичной потере ёмкости. Таким образом, из-за аккумулятора, хочешь ты того или нет, приходится машину посещать регулярно, хотя бы один раз в месяц, чтобы восстановить потерянную в результате саморазряда ёмкость аккумулятора, то есть подзарядить его. Для автомобилистов, которые длительные промежутки времени в году не ездят (нет нужды), этот процесс превращается в обузу, ибо об этом постоянно нужно помнить и это нужно делать. К сожалению, благодаря повседневной текучке, все равно однажды да упустишь, результат - см. выше. У большинства автолюбителей аккумулятор остаётся в таком состоянии до конца его эксплуат
Оглавление

Назначение

Бывалые автомобилисты знают: если система охлаждения автомобиля заправлена тосолом, то в принципе к автомобилю можно было бы не подходить месяцами даже зимой, ...если бы только не аккумулятор!

Длительное время постоянно текущий ток саморазряда аккумулятора (это происходит даже у исправных аккумуляторов), приводит, в конечном счёте, к его глубокому разряду и к сульфатации пластин, к частичной потере ёмкости.

Таким образом, из-за аккумулятора, хочешь ты того или нет, приходится машину посещать регулярно, хотя бы один раз в месяц, чтобы восстановить потерянную в результате саморазряда ёмкость аккумулятора, то есть подзарядить его.

Для автомобилистов, которые длительные промежутки времени в году не ездят (нет нужды), этот процесс превращается в обузу, ибо об этом постоянно нужно помнить и это нужно делать. К сожалению, благодаря повседневной текучке, все равно однажды да упустишь, результат - см. выше.

У большинства автолюбителей аккумулятор остаётся в таком состоянии до конца его эксплуатации (снятие сульфатации иногда возможно, но большинству автолюбителей это недоступно), и они так и мучаются с ними до момента их замены на новый.

С таким аккумулятором два три раза провернул двигатель стартером и аккумулятор «сел». Поставишь на зарядку – сразу же в начале заряда напряжение на нем уже 15…16 вольт, сразу «закипает», зарядку «не берет» как говорят в народе.

Ещё хуже обстоит дело, если аккумулятор уже старый и вследствие большого тока саморазряда быстро разряжается (обычно порядка 1..2 дня, а то и несколько часов). Приходишь в гараж, включаешь стартер, а аккумулятор способен провернуть двигатель только на 1…1,5 оборота, и он при этом не заводится.

Приходится предварительно подзаряжать аккумулятор в течение 10…20 минут и только после этого обычно удаётся запустить двигатель.

Как сохранить на длительное время без особых забот для себя (то есть без периодических, специальных походов в гараж для подзарядки аккумулятора), ту степень заряженности аккумулятора (или даже лучше), который был на момент вашего ухода из гаража, чтобы он затем всегда был готов к применению?

Для этой цели в данной публикации предлагается специальное устройство – сохранитель заряда аккумулятора.

Технические параметры устройства сохранения заряда АКБ:

Напряжение питания – 200…240 В 50 Гц;
Ток сохранения – 45±5 мА;
Номинальная ёмкость обслуживаемых аккумуляторов – 4…100 Ач;
Номинальное напряжение обслуживаемых аккумуляторов – 1,2…12,6 В;
Ток короткого замыкания – <50 мА;
Максимально допустимая (безопасная) продолжительность протекания тока короткого замыкания – 1 мин;
Продолжительность непрерывной работы – не ограничена;
Полная мощность, потребляемая от сети – <7 Вт.

Идея работы устройства заключается в том, чтобы аккумулятор непрерывно подзаряжался током, равным или чуть больше тока саморазряда, (то есть пока машина в гараже, устройство находится постоянно включенным в сеть и к аккумулятору) – в таком случае разряд не происходит, аккумулятор всегда будет «свежим».

Величину этого тока можно определить с достаточной точностью, если предположить, что аккумулятор емкостью 60 ампер-часов за один месяц (30 дней-720 часов) теряет за счёт саморазряда 25% ёмкости.

Необходимо отметить, что в действительности исправный, содержащийся в чистоте, нормальной температуре и влажности аккумулятор теряет значительно меньше своей емкости, но мы вынуждены рассчитывать и на старые аккумуляторы. Тогда ток саморазряда в миллиамперах равен: 60×1000×0.25/720 = 20,83 (мА); ток заряда должен быть больше – 2×20,83 = 41,66 (мА). Выберем ток заряда 45 мА.

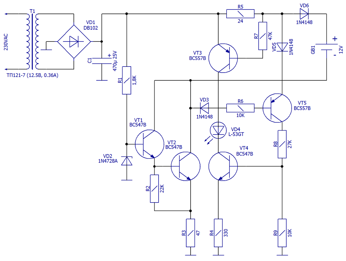
Схема электрическая

Схема электрическая принципиальная устройства сохранения заряда АКБ
Схема электрическая принципиальная устройства сохранения заряда АКБ

Схема представляет собой генератор стабильного тока (ГСТ), рассчитанный на ток 45 мА, собранный на VT1, VT2, VD2, R1…R3 и запитанный от выпрямителя на T1, VD1, С1.

Нагрузка (то есть АКБ) подключается в коллекторную цепь ГСТ через диод VD6 и резистор датчика тока R5. Независимо от напряжения на подключенном аккумуляторе в пределах от 1,2 до 14 вольт ток заряда остаётся равным 45±5 мА.

Это означает, что к устройству можно подключать для сохранения любые кислотные или щелочные аккумуляторы с номинальным напряжением от 1,2 до 12,6 вольт.

Как показал опыт использования, устройство прекрасно справляется со своими функциями при подключении к нему для сохранения АКБ ёмкостью от нескольких ампер-часов до 100 ампер-часов.

Аккумуляторы ёмкостью менее 4 Ач не рекомендуется подключать к устройству, так как ток в 45 мА для них уже оказывается зарядным, и вместо режима сохранения аккумулятора получаем режим непрерывного заряда, что приведет к выкипанию электролита и выходу из строя аккумулятора.

Даже при коротком замыкании на клеммах подключения аккумулятора или неправильной полярности его подключения ток остается таким же. Поэтому устройство не боится коротких замыканий на выходе или ошибочной полярности подключения аккумулятора (речь идет о кратковременных аварийных режимах, продол­жительностью не более одной минуты).

О режиме, в котором находится система «устройство-аккумулятор», сигнализирует система сигнализации, собранная на VT3…VT5, VD3…VD5, R4…R9.

На транзисторе VT3 собрана схема, подающая питание на анод светодиода, если в цепи аккумулятора есть ток – зарядный, разрядный (при неправильной полярности подключения АКБ) или ток короткого замыкания.

На VT4 и VT5 собрана схема, которая подключает катод светодиода через R4 к «-» выпрямителя, если на «+» зажима аккумулятора с его стороны есть положительное напряжение >1 В (напряжение на заряжаемом аккумуляторе или напряжение холостого хода на выходе прибора при обрыве цепи заряда). Таким образом, сочетание этих двух схем обеспечивает индикацию всех режимов работы схемы:
– есть ток, есть напряжение правильной полярности на клеммах аккумулятора – режим сохранения, горит светодиод;
– обрыв, короткое замыкание или неправильная полярность подключения аккумулятора – аварийный режим, светодиод не горит.

Конструкция и настройка

Чертёж печатной платы для схемы прибора показан ниже на рисунке.

Печатная плата для схемы устройства сохранения заряда АКБ
Печатная плата для схемы устройства сохранения заряда АКБ

Устройство практически не требует наладки, и если детали все исправны и нет повреждений в монтаже, то начинает работать сразу.

Подключите параллельно выходу через миллиамперметр любой потенциометр на 360 Ом мощностью рассеивания не менее 1 Вт. Установите движок потенциометра в положение максимального сопротивления и включите устройство в сеть.

Если при вращении потенциометра от одного крайнего положения до другого ток уложится в пределы 45±5 мА, то ГСТ устройства исправен и готов к работе (при желании величину тока можно корректировать изменением резистора R3 – при его увеличении ток уменьшается и наоборот).

Проверяем исправность схемы индикации режимов. При разорванных, закороченных выводах выхода, а также при подключении к нему любого источника постоянного тока в инверсной полярности (напряжением 1,2…12,6 вольт, например, пальчиковой батареи на 1,5 вольта), светодиод не должен гореть. При нагрузке выхода на резистор 50…360 Ом светодиод должен светиться.