Добавить в корзинуПозвонить
Найти в Дзене
Старый радио любитель

Широкодиапазонный генератор. Практика.

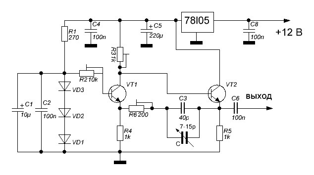
Генератор импульсов, о котором я писал, на практике удивил меня еще больше, чем при моделировании. Я немного изменил схему с целью стабилизации режима транзисторов по постоянному току. Ток базы стабилизируется цепочкой диодов, зашунтированных конденсаторами, а напряжение питания стабилизировано интегральным стабилизатором 78L05. Для удобства налаживания в качестве резисторов R2, R3, R6 использовал подстроечные. Транзисторы использовал те же, что и в модели - 2N3904 с h21э около 340. Все заработало сразу (R2- около 1 кОм, R3 - около 800 Ом, R6 - около 50 Ом, С3 = 40 пФ, КПЕ 2 - 10 пФ). Увеличив сопротивление резистора R2 удалось получить на эмиттере VT2 практически синусоиду (рис. з) с частотой около 8 МГц (при максимальной емкости КПЕ). При минимальной емкости частота стала около 8,75 МГц Правда, форма стала хуже, а вот размах колебаний - больше. Но подрегулировав R2 и R6 снова получил синус. Максимальная частота, которую мне удалось получить с этой схемой - более 26 МГц. Таким обра

Генератор импульсов, о котором я писал, на практике удивил меня еще больше, чем при моделировании. Я немного изменил схему с целью стабилизации режима транзисторов по постоянному току.

Рис. 1.
Рис. 1.

Ток базы стабилизируется цепочкой диодов, зашунтированных конденсаторами, а напряжение питания стабилизировано интегральным стабилизатором 78L05.

Для удобства налаживания в качестве резисторов R2, R3, R6 использовал подстроечные. Транзисторы использовал те же, что и в модели - 2N3904 с h21э около 340.

Рис. 2.
Рис. 2.

Все заработало сразу (R2- около 1 кОм, R3 - около 800 Ом, R6 - около 50 Ом, С3 = 40 пФ, КПЕ 2 - 10 пФ).

Рис. 3.
Рис. 3.

Увеличив сопротивление резистора R2 удалось получить на эмиттере VT2 практически синусоиду (рис. з) с частотой около 8 МГц (при максимальной емкости КПЕ). При минимальной емкости частота стала около 8,75 МГц

Рис. 4.
Рис. 4.

Правда, форма стала хуже, а вот размах колебаний - больше. Но подрегулировав R2 и R6 снова получил синус. Максимальная частота, которую мне удалось получить с этой схемой - более 26 МГц.

Таким образом. на частотах выше 2 МГц мне удавалось получить практически синусоидальный сигнал. На частотах более низких форма сигнала приближалась по форме к прямоугольным импульсам и полностью совпадает с формой сигнала полученной в LTspice.

Рис. 5.
Рис. 5.

Зависимость частоты от емкости приведена ниже: 1 нФ - 684 кГц, 10 нФ - 101 кГц, 100 нФ - 12 кГц, 10 мкФ - 135 Гц, 100 мкФ - 10 Гц, 470 мкФ - 2 Гц. Причем в качестве конденсаторов 100 и 470 мкФ использовал электролиты (+ к эмиттеру VT2).

Интересно, что на коллекторе VT1 форма сигнала была лучше, чем на эмиттере VT2. Но просмотреть ее удавалось только на частотах ниже 2 МГц, на более высоких частотах при подключении щупа генерация срывалась.

Рис. 6.
Рис. 6.

Вверху - сигнал на коллекторе VT1, внизу - на эмиттере VT2.

Тогда я решил использовать истоковый повторитель на полевом транзисторе BF 245. Его затвор через резистор 680 кОм подключил к +5 В и через конденсатор 100 нФ - с коллектором VT1.

Рис. 5.
Рис. 5.

В этом случае не только удалось посмотреть форму импульсов на коллекторе VT1, но и довести генерируемую частоту до 28,2 МГц.

Рис. 6.
Рис. 6.

Рис. 7.
Рис. 7.

Вверху - сигнал на выходе истокового повторителя, вверху - на эмиттере VT2.

Теперь о стабильности. Я включил свой трансивер и запустил программу JTDX.

Рис. 8.
Рис. 8.

После 5-ти минут прогрева сигнал на частоте около 8,35 МГц был достаточно стабилен.

Рис. 9.
Рис. 9.

В ходе работы у меня появилась еще одна идея. При моделировании все получилось.

Рис. 10.
Рис. 10.

Правда, триггер какой-то странный оказался - без питания, но делит входной сигнал корректно, только вот импульсы небольшого размаха - всего около 1В. Но, думаю, в натуре все получится как надо.

Рис. 11.
Рис. 11.

На выходе будет меандр, который отлично подойдет для управления ключевым смесителем.

Всем здоровья и успехов!