Добавить в корзинуПозвонить
Найти в Дзене
Старый радио любитель

Интересные схемы. Широкодиапазонный генератор импульсов.

Листая популярную книгу М.А. Шустова "Практическая схемотехника. Книга 1", которая является сборником схем из разных источников, наткнулся там на интересную схему генератора импульсов. Усилительный каскад по схеме с ОЭ собран на транзисторе VT1. К его нагрузке непосредственно подключена база эмиттерного повторителя на VT2. Цепь положительной обратной связи выполнена из эмиттера повторителя в цепь эмиттера усилителя. Глубина обратной связи зависит от сопротивления R8, а частота колебаний - в основном от емкости конденсатора в цепи обратной связи. Я решил смоделировать эту схему. Оказалось, что изменение сопротивления резистора R2 изменяется скважность импульсов, так как от этого зависит ток заряда/разряда конденсатора С2. При этом меняется и размах колебаний на выходе и, немного, частота. Что меня поразило, это диапазон работы этого генератора. При сопротивлении R2=4.7 k, R7=100 Ом частота колебаний в зависимости от емкости С1 менялась вот так: Вот такая интересная схема: никаких кат

Листая популярную книгу М.А. Шустова "Практическая схемотехника. Книга 1", которая является сборником схем из разных источников, наткнулся там на интересную схему генератора импульсов.

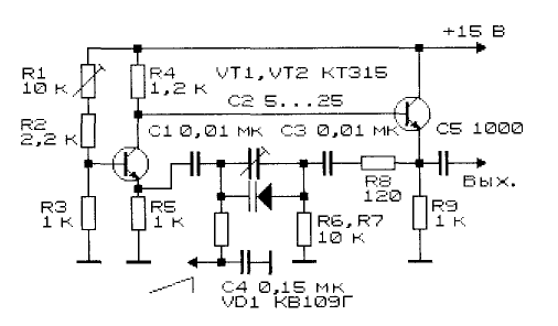
Рис. 1 Из книги М.А. Шустова "Практическая схемотехника. Книга 1"
Рис. 1 Из книги М.А. Шустова "Практическая схемотехника. Книга 1"

Усилительный каскад по схеме с ОЭ собран на транзисторе VT1. К его нагрузке непосредственно подключена база эмиттерного повторителя на VT2. Цепь положительной обратной связи выполнена из эмиттера повторителя в цепь эмиттера усилителя. Глубина обратной связи зависит от сопротивления R8, а частота колебаний - в основном от емкости конденсатора в цепи обратной связи.

Я решил смоделировать эту схему.

Рис. 2.
Рис. 2.

Оказалось, что изменение сопротивления резистора R2 изменяется скважность импульсов, так как от этого зависит ток заряда/разряда конденсатора С2.

Рис. 3.
Рис. 3.

При этом меняется и размах колебаний на выходе и, немного, частота. Что меня поразило, это диапазон работы этого генератора.

При сопротивлении R2=4.7 k, R7=100 Ом частота колебаний в зависимости от емкости С1 менялась вот так:

Рис. 4.
Рис. 4.

Вот такая интересная схема: никаких катушек и возможность перестройки ч помощью КПЕ или варикапа в широком диапазоне. Если стабильность у него нормальная, то можно использовать в приемнике - есть идеи.

Постараюсь на выходных собрать и испытать.

Всем здоровья и успехов!