Добавить в корзинуПозвонить
Найти в Дзене
evz-tech

Ускорение рекуррентных нейронных сетей на основе FPGA. Часть 2: Практическа и оптимизация. Реальные применения и будущее развитие

После того как мы разобрались с тем, как FPGA трансформируют работу RNN, давайте теперь углубимся в процесс создания практического решения. Перевод теоретических знаний в практическое решение – это путешествие, которое начинается с выбора правильных инструментов. Первым шагом является определение требований к проекту: какие типы данных нужно обрабатывать, какова желаемая скорость работы и какой бюджет энергопотребления установлен. На практике разработка FPGA-решения для RNN начинается с моделирования алгоритма на высоком уровне. Это похоже на составление чертежей дома перед началом строительства. Разработчики используют специализированные языки программирования, такие как Verilog или VHDL, которые позволяют описать архитектуру на уровне логических элементов. Затем следует этап верификации, где создаются тестовые случаи для проверки корректности работы. Это напоминает испытание автомобиля на различных дорожных условиях перед выпуском в серию. Только после успешного прохождения всех тест

После того как мы разобрались с тем, как FPGA трансформируют работу RNN, давайте теперь углубимся в процесс создания практического решения.

Ускорение рекуррентных нейронных сетей на основе FPGA. Часть 1: Погружение в мир FPGA для нейросетей. Как FPGA трансформируют работу RNN
evz-tech4 февраля 2025

Перевод теоретических знаний в практическое решение – это путешествие, которое начинается с выбора правильных инструментов. Первым шагом является определение требований к проекту: какие типы данных нужно обрабатывать, какова желаемая скорость работы и какой бюджет энергопотребления установлен.

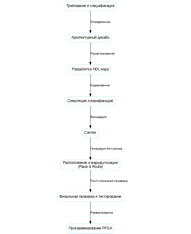
Процесс разработки FPGA-решения
Процесс разработки FPGA-решения

На практике разработка FPGA-решения для RNN начинается с моделирования алгоритма на высоком уровне. Это похоже на составление чертежей дома перед началом строительства. Разработчики используют специализированные языки программирования, такие как Verilog или VHDL, которые позволяют описать архитектуру на уровне логических элементов.

Затем следует этап верификации, где создаются тестовые случаи для проверки корректности работы. Это напоминает испытание автомобиля на различных дорожных условиях перед выпуском в серию. Только после успешного прохождения всех тестов можно приступить к физической реализации на чипе.

Оптимизация играет ключевую роль в этом процессе. Например, можно уменьшить количество используемых ресурсов за счёт упрощения математических операций или использования специализированных блоков внутри FPGA. Это похоже на поиск наиболее экономичного маршрута для доставки груза.

Разработчики также сталкиваются с интересными вызовами, такими как минимизация задержек между обработкой данных или оптимальное использование доступной памяти. Эти проблемы требуют творческого подхода и глубокого понимания как архитектуры FPGA, так и особенностей обрабатываемых данных.

Процесс разработки включает несколько ключевых этапов:

  1. Выбор платформы и инструментов разработки
  2. Моделирование алгоритма на высоком уровне
  3. Синтез аппаратной логики
  4. Верификация и тестирование
  5. Оптимизация производительности
  6. Финальная реализация на чипе

Каждый из этих этапов требует особого внимания и профессиональных навыков. Например, на этапе синтеза важно правильно настроить параметры оптимизации, чтобы получить максимально эффективное решение. На этапе верификации необходимо создать комплексные тестовые случаи, покрывающие все возможные ситуации работы системы.

Результаты бенчмарков различных оптимизаций FPGA для RNN
Результаты бенчмарков различных оптимизаций FPGA для RNN

Процесс разработки FPGA-решений для RNN представляет собой сложный, но увлекательный процесс, который требует сочетания теоретических знаний и практических навыков. В следующей части мы рассмотрим будущее этой технологии и её потенциальные применения.

Будущее FPGA в мире AI

После того как мы разобрались с процессом создания FPGA-решений для RNN, давайте теперь заглянем в будущее и рассмотрим перспективы развития этой технологии.

Сегодня мы стоим на пороге нового технологического скачка, где FPGA готовы занять лидирующие позиции в области искусственного интеллекта. Их уникальные возможности позволяют создавать решения, которые совмещают мощь суперкомпьютеров с экономичностью мобильных устройств.

Прогноз развития технологий FPGA для AI
Прогноз развития технологий FPGA для AI

В ближайшие годы мы увидим всё больше применений FPGA в повседневной жизни. Умные города смогут обрабатывать огромные объемы данных от тысяч датчиков в режиме реального времени. Автономные автомобили получат возможность принимать мгновенные решения на основе анализа окружающей среды. Мобильные устройства станут ещё более автономными благодаря оптимизированной работе нейронных сетей.

Производители уже активно инвестируют в развитие технологий. Компании Intel, Xilinx и другие работают над созданием всё более совершенных решений, которые будут сочетать в себе преимущества FPGA с возможностями других типов ускорителей. Это приведёт к появлению гибридных архитектур, способных адаптироваться к различным задачам.

Особенно интересным направлением развития является интеграция FPGA с другими технологиями. Например, комбинация FPGA с традиционными CPU или GPU может дать уникальные возможности для создания высокоэффективных вычислительных систем. Также развивается область программирования FPGA на высокоуровневых языках, что значительно упрощает разработку для широкого круга специалистов.

Рост рынка FPGA
Рост рынка FPGA

Для обычного пользователя это означает, что технологии станут ещё более доступными и эффективными. Ваш телефон сможет переводить язык в реальном времени без подключения к интернету, автомобиль будет лучше понимать дорожные условия, а медицинские устройства – точнее диагностировать заболевания.

Будущее уже здесь, и оно намного ближе, чем кажется. Хотя FPGA могут показаться сложными технологиями, их развитие идёт по пути упрощения и демократизации. Это значит, что скоро даже маленькие компании и частные разработчики смогут создавать инновационные решения, меняющие нашу жизнь к лучшему.

FPGA представляют собой мощный инструмент для развития искусственного интеллекта, который продолжает эволюционировать и открывать новые возможности. Их уникальные характеристики делают их ключевым элементом будущего цифровых технологий.