Добавить в корзинуПозвонить
Найти в Дзене
N + 1

Пересадку кала подобрали для профилактики реакции «трансплантат против хозяина»

Американские и немецкие исследователи представили промежуточные результаты клинических испытаний пересадки донорских фекалий для профилактики реакции «трансплантат против хозяина» после трансплантации кроветворных стволовых клеток по поводу онкогематологических заболеваний. Процедура оказалась достаточно безопасна, а степень приживления микробиоты и ее эффективность зависели от правильного подбора донора. Отчет о работе опубликован в журнале Nature Communications. Острая реакция «трансплантат против хозяина» (РТПХ) — это осложнение аллотрансплантации кроветворных стволовых клеток, при котором иммунные клетки донора атакуют ткани реципиента, чаще всего желудочно-кишечный тракт, печень и кожу. Несмотря на профилактическую иммуносупрессию, РТПХ страдают до половины пациентов, что значительно ухудшает их состояние и может привести к смерти. Нарушения состава кишечной микробиоты повышают вероятность развития и тяжесть этого осложнения, из-за чего появилась идея использовать для его профилак
  Amanda Kabage / University of Minnesota
Amanda Kabage / University of Minnesota

Американские и немецкие исследователи представили промежуточные результаты клинических испытаний пересадки донорских фекалий для профилактики реакции «трансплантат против хозяина» после трансплантации кроветворных стволовых клеток по поводу онкогематологических заболеваний. Процедура оказалась достаточно безопасна, а степень приживления микробиоты и ее эффективность зависели от правильного подбора донора. Отчет о работе опубликован в журнале Nature Communications.

Острая реакция «трансплантат против хозяина» (РТПХ) — это осложнение аллотрансплантации кроветворных стволовых клеток, при котором иммунные клетки донора атакуют ткани реципиента, чаще всего желудочно-кишечный тракт, печень и кожу. Несмотря на профилактическую иммуносупрессию, РТПХ страдают до половины пациентов, что значительно ухудшает их состояние и может привести к смерти. Нарушения состава кишечной микробиоты повышают вероятность развития и тяжесть этого осложнения, из-за чего появилась идея использовать для его профилактики пересадку донорского кала. Пилотные испытания дали неоднозначные результаты, но имели множество ограничений из-за сильной неоднородности основной и контрольной групп и использования стороннего донорского материала.

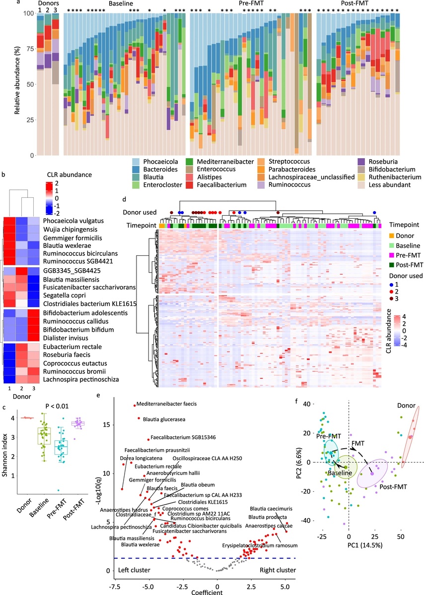
Руководитель предыдущей работы Армин Рашиди (Armin Rashidi) из Онкоцентра имени Фреда Хатчинсона с коллегами из Германии и США решил провести следующие испытания в два этапа. На первом, результаты которого опубликованы сейчас, проводили подбор оптимального донора для второго — двойного слепого рандомизированного плацебо-контролируемого — этапа, оценивали приживление донорской микробиоты и безопасность.

В ходе предварительного этапа 20 пациентов (медианный возраст 45 лет; 55 процентов — мужчины) получили трансплантат фекалий от трех доноров (шесть от первого, шесть от второго и восемь от третьего) перорально в виде кишечнорастворимых капсул трижды в день в течение недели. Прием начинали через 19–40 (медианно 25) дней после трансплантации кроветворных стволовых клеток и 2–9 (медианно 4) дней после последней дозы антибиотиков. Двум пациентам в процессе лечения понадобились антибактериальные препараты, один не сдал анализ кала после его завершения, и их в анализ приживления не включали.

У большинства пациентов наблюдались преходящие легкие и умеренные желудочно-кишечные симптомы, тяжелых нежелательных явлений не было. Ограничивающая дозу токсичность была зафиксирована у двух участников, но признана не связанной с лечением. В течение 180-дневного периода наблюдений рецидив основного онкогематологического заболевания произошел у трех пациентов, один из них от него умер.

РТПХ III–IV степени развился у трех (15 процентов) участников, все они получили трансплантат фекалий от первого донора. У двух появилось изолированное поражение кожи (на 15 и 16 дни от приема первой дозы), устраненное назначением глюкокортикоидов. У одного было позднее (через 130 дней) изолированное поражение нижних отделов кишечника с тяжелой диареей, декомпенсацией многих функций, анасаркой и циркуляцией цитомегаловируса в крови — ему понадобилась длительная госпитализация и лечение руксолитинибом и экстракорпоральным фотоферезом.

Наибольшее стойкое приживление — медианно 66 процентов — по данным секвенирования кала пациентов методом дробовика продемонстрировала кишечная микробиота третьего донора. Она отличалась высоким содержанием бактерии Bifidobacterium adolescentis. Высокие уровни приживления коррелировали с более благополучными клиническими исходами. Наибольший эффект наблюдался у реципиентов с исходно скудным составом кишечной микробиоты. По итогам для рандомизированного плацебо-контролируемого этапа (планируется, что в нем примут участие более ста пациентов) был выбран только третий донор.

  Swetha Reddi et al. / Nature Communications, 2025
Swetha Reddi et al. / Nature Communications, 2025

Таким образом, при пересадке фекалий для профилактики РТПХ после трансплантации кроветворных стволовых клеток важен основанный на доказательствах подбор донора. Сама эта процедура вполне безопасна даже с учетом сильного снижения иммунитета у подобных пациентов. Ее эффективность изучают в ходе второго этапа испытаний.

Изначально пересадку кала разработали для лечения псевдомембранозного колита, вызванного бактерией Clostridioides difficile на фоне длительной антибиотикотерапии. Подобные препараты уже одобрены к клиническому применению в Австралии и США. В экспериментах эту методику успешно тестировали для улучшения состава кишечной микробиоты после кесарева сечения, а также облегчения симптомов расстройств аутистического спектра, болезни Паркинсона и гастроэнтеропатии на фоне сахарного диабета первого типа.