Найти в Дзене
HR с Бабушкиным

Связь интеллекта и доходов

ТЕЛЕГРАМ КАНАЛ ПСИХОЛОГИИ - приглашаю Честно, не очень полезный пост, потому что даю без прува. На левой (верхней) картинке - взгляд Хасима Талеба на связь IQ и доходов. По оси X - интеллект, по оси Y - доходы. Логика кристально прозрачна: до 100 баллов IQ доходы растут, но далее выходят на плато. Т.е. люди с интеллектом 100 и выше примерно в среднем зарабатывают одинаково. Это та самая нелинейность. Оппоненты Талеба возражают и приводят свои данные (картинка ниже или справа): доходы растут линейно на всем протяжении IQ. Нам, слишком умным, приятна вторая картинка, но по факту на сегодня я, к сожалению, не могу сказать, какая картина мне кажется более правдивой. Талеб не очень ясный товарисч, склонный к экзальтациям и хайпу, но даже такие иногда вещают правду.... ТЕЛЕГРАМ КАНАЛ ПСИХОЛОГИИ - приглашаю См. также Корреляция IQ и смертность в ДТП Продолжительность нашего внимания не фиксирована. Она увеличивается с практикой Дети, которые регулярно выполняют работу по дому в детском са

-2

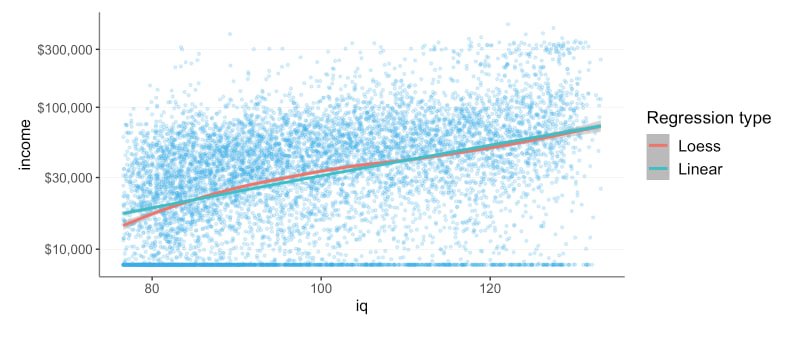
Связь IQ и доходов.

ТЕЛЕГРАМ КАНАЛ ПСИХОЛОГИИ - приглашаю

Честно, не очень полезный пост, потому что даю без прува.

На левой (верхней) картинке - взгляд Хасима Талеба на связь IQ и доходов. По оси X - интеллект, по оси Y - доходы. Логика кристально прозрачна: до 100 баллов IQ доходы растут, но далее выходят на плато. Т.е. люди с интеллектом 100 и выше примерно в среднем зарабатывают одинаково. Это та самая нелинейность.

Оппоненты Талеба возражают и приводят свои данные (картинка ниже или справа): доходы растут линейно на всем протяжении IQ.

Нам, слишком умным, приятна вторая картинка, но по факту на сегодня я, к сожалению, не могу сказать, какая картина мне кажется более правдивой.

Талеб не очень ясный товарисч, склонный к экзальтациям и хайпу, но даже такие иногда вещают правду....

ТЕЛЕГРАМ КАНАЛ ПСИХОЛОГИИ - приглашаю

См. также

Корреляция IQ и смертность в ДТП

Продолжительность нашего внимания не фиксирована. Она увеличивается с практикой

Дети, которые регулярно выполняют работу по дому в детском саду, показывают лучшие результаты по математике

Средний возраст успешного стартапера - 45 лет

Как увлечение играми влияет на карьеру и зарплату

Планирование человеческого капитала - опыт Сингапура

Полезные книги по психологии для HR

Психологические профили 263 профессий

Влияние генеративного ИИ на высококвалифицированный труд