Найти в Дзене

Формирование механизма управления в организации. Как это происходит.

В предыдущих статьях разобрали, что такое и как действует механизм управления в организации, какие типы организационных структур и почему они формируются. Теперь рассмотрим алгоритмы формирования механизмов и структур управления в разных по размеру организациях. Существует большое многообразие организаций, которые различаются по сфере деятельности и по размерам. Однако все они имеют определенную структуру управления и механизмы управления, которые позволяют успешно или не очень успешно решать поставленные задачи и достигать намеченной цели. Для того, чтобы понимать, что способствует или наоборот – препятствуют достижению цели, необходимо знать, как и почему складывается та или иная структура управления, насколько она способствует или затрудняет осуществление деятельности в организации, как в них действует механизм управления. Рассмотрим, как и почему формируется механизм управления в организации исходя из ее размеров (см. Рис. 1 и Рис. 2). На Рис. 1 приведены примеры механи

В предыдущих статьях разобрали, что такое и как действует механизм управления в организации, какие типы организационных структур и почему они формируются. Теперь рассмотрим алгоритмы формирования механизмов и структур управления в разных по размеру организациях.

Существует большое многообразие организаций, которые различаются по сфере деятельности и по размерам. Однако все они имеют определенную структуру управления и механизмы управления, которые позволяют успешно или не очень успешно решать поставленные задачи и достигать намеченной цели. Для того, чтобы понимать, что способствует или наоборот – препятствуют достижению цели, необходимо знать, как и почему складывается та или иная структура управления, насколько она способствует или затрудняет осуществление деятельности в организации, как в них действует механизм управления.

Рассмотрим, как и почему формируется механизм управления в организации исходя из ее размеров (см. Рис. 1 и Рис. 2).

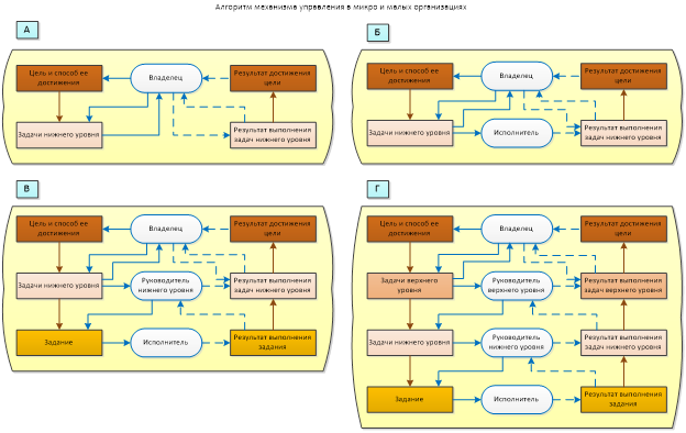
                                                   Рис. 1
Рис. 1

На Рис. 1 приведены примеры механизмов управления для микро и малых организаций, а именно:

А – это ИП или самозанятый, который сам выбирает себе цель, определяет способ ее достижения (стратегию), ставит задачи, которые необходимо решить, чтобы ее достигнуть, и сам все это реализует.

Б – это ИП, который сам выбирает себе цель, определяет способ ее достижения (стратегию) и задачи, которые необходимо решить, чтобы ее достигнуть, и сам вместе с наемным сотрудником все это реализует. При этом ИП определяет, какие задачи решает сам, а какие задачи выполняет наемный сотрудник.

В – это ИП или маленькая компания, где владелец выбирает цель, определяет способ ее достижения (стратегию) и задачи, которые необходимо решить, чтобы ее достигнуть, и сам вместе с руководителем (-ями) нижнего уровня, под управлением которого (–ых) имеется наемный персонал, все это реализует. При этом владелец определяет, какие задачи решает сам (руководитель верхнего уровня), а какие задачи выполняет руководитель нижнего уровня и наемные сотрудники.

Г – это небольшая компания, в которой владелец назначает руководителя верхнего уровня (генеральный или исполнительный директор) а также совестно с ним руководителей нижнего уровня и нанимаются их подчиненные. При этом часть задач верхнего уровня владелец выполняет сам, участвуя таким образом в деятельности компании, а остальные задачи возлагаются на руководителя компании и руководителей нижнего уровня. Распределением задач также занимается руководитель компании и руководители нижнего уровня.

Рассмотрим, как формируется механизм управления в средней или крупной организации (см. Рис. 2).

                                    Рис. 2
Рис. 2

На Рис. 2 приведен пример алгоритма механизма управления средней и крупной компании. Такой же механизм могут иметь и малые предприятия, имеющие руководителя верхнего уровня, его заместителей, имеющих определенный функционал, и руководителей функциональных подразделений. Также может быть и еще один уровень управления, когда под руководством руководителя подразделения находятся начальники смен, бригадиры и т.п.

Посмотрим, как формируется механизм управления в средней или крупной компании при выполнении проекта (см. Рис. 3).

                                                Рис. 3
Рис. 3

При необходимости выполнения проекта в компании (средней, крупной, да и в небольшой) по указанию владельца (руководителя организации) образуется дополнительная к существующей структура управления, в рамках которой и осуществляется выполнение проекта. Эта структура существует на время выполнения проекта и после его окончания она ликвидируется.

Указанные на Рис. 1, Рис. 2 и Рис. 3 алгоритмы механизмов управления на основании имеющихся у них уровней управления можно отнести к:

Плоской (проектной) структуре управления – это схемы А, Б, В и Г (если небольшая компания и задачи выполняются отдельными специалистами), где имеется от одного до трех уровней управления, в рамках которых решаются все задачи.

Функциональной структуре управления – это схемы В (если имеется необходимость в образовании ряда функциональных подразделений), Г и Д, где имеется от трех до четырех уровней управления, а может быть и больше в зависимости от решаемых ими задач.

Смешанной (функциональной и проектной) структуре управления – это схема Е, где в дополнение к существующей функциональной структуре управления добавляется проектная структура, которая в отличие от структур управления, отраженных на схемах А, Б и В, существует не постоянно, а на время выполнения проекта.

Дивизиональная структура управления образуется в организациях, которые имеют в своем составе отдельные самостоятельные структурные образования (филиал, дочерняя компания и т.п.). У них имеется один владелец, но которые в свою очередь формируются как функциональные структуры управления, но с ограниченным функционалом, определяемым владельцем и реализуемым ими для осуществления деятельности материнской компании.

Сетевая структура управления формируется компанией-организатором, имеющей функциональную структуру управления, совместно с другими компаниями, которые выполняют определенный функционал для компании-организатора на договорной основе.

Так как имеется большое разнообразие видов деятельности и подходов к ее осуществлению, то в компаниях для достижения цели и выполнения поставленных задач могут формироваться различные типы структур управления, в том числе и смешанные, но основой всегда является функциональная структура управления.

Выводы:

1. Организационная структура организации формируется и усложняется по мере роста компании для решения задач, стоящих перед бизнесом.

2. Основной (корневой) структурой управления любой компании является структура, сформированная по функциональному признаку для того, чтобы можно было решать стоящие перед ней задачи.

3. Структура управления в компании выбирается и формируется для наиболее эффективного решения поставленных владельцем задач. Такой же подход применяется и при создании механизма управления.

Вы можете принять участие в обсуждении различных вопросов, касающихся управления в организации, на моем ТГ-канале Управление – Новый подход: https://t.me/upravlenie_novyj_podhod/5