Добавить в корзинуПозвонить
Найти в Дзене

Сетевая организационная структура. Почему она такая?

В предыдущей статье «Дивизиональная организационная структура. Почему она такая?» была рассмотрена дивизиональная структура управления, которая необходима компаниям при расширении бизнеса, при их развитии, при расширении географии их деятельности, при расширении продуктовой линейки и которая создается в рамках функциональной структуры управления. В данной статье будет рассмотрена сетевая структура управления, ее предназначение в компании, а также ее плюсы и минусы при ее использовании. Существующие в компаниях типы организационных структур можно разделить на четыре группы, которые сформированы на основании похожих или одинаковых принципах и используются для реализации определенных задач, а именно: 1. Функциональная структура управления, куда входят: иерархическая, пирамидальная, линейная, функциональная, линейно-функциональная и линейно-штабная структура. 2. Плоская структура управления, куда входят: матричная, плоская и Team-based структура. 3. Дивизиональная структура

В предыдущей статье «Дивизиональная организационная структура. Почему она такая?» была рассмотрена дивизиональная структура управления, которая необходима компаниям при расширении бизнеса, при их развитии, при расширении географии их деятельности, при расширении продуктовой линейки и которая создается в рамках функциональной структуры управления. В данной статье будет рассмотрена сетевая структура управления, ее предназначение в компании, а также ее плюсы и минусы при ее использовании.

Существующие в компаниях типы организационных структур можно разделить на четыре группы, которые сформированы на основании похожих или одинаковых принципах и используются для реализации определенных задач, а именно:

1. Функциональная структура управления, куда входят: иерархическая, пирамидальная, линейная, функциональная, линейно-функциональная и линейно-штабная структура.

2. Плоская структура управления, куда входят: матричная, плоская и Team-based структура.

3. Дивизиональная структура управления, куда входят: дивизиональная структура, Product-based дивизиональная структура, Географическая дивизиональная структура, Market-based дивизиональная структура.

4. Сетевая структура управления.

Рассмотрим и разберем сетевую структуру управления.

Сетевая структура управления

Развитие бизнеса в любой сфере деятельности требует поиска новых подходов для решения этого вопроса наиболее эффективным способом. Одним из способов снижения расходов является использование услуг и ресурсов сторонних компаний для решения своих функциональных задач, как по основной, так и по вспомогательной и обеспечивающей деятельности.

В статье «7 типов организационных структур для компании» от 01.02.2022, размещенной на сайте https://bool.dev/blog/detail/7-tipov-organizatsionnykh-struktur, приведено следующее определение: Сетевая структура (networkstructure) часто создается, когда одна компания работает с другой для совместного использования ресурсов, или если у вашей компании несколько офисов с разными функциями и руководством. Структура выглядит почти так же, как дивизиональная структура, показанная выше. Однако вместо офисов в нем могут быть перечислены услуги аутсорсинга или вспомогательные местоположения за пределами офиса.

В статье «Сетевая организационная структура», справочник от автор24, размещенная на сайте: spravochnick.ru, дано следующее определение: Сетевые структуры представляют собой совокупность центров прибыли, взаимодействие между которыми происходит на базе единого координационного механизма, определяемого спецификой внешнего окружения.

В статье «Сетевая организационная структура управления предприятием», Ветров и партнеры, юридическая фирма, размещенная на сайте: https://vitvet-com.turbopages.org/turbo/vitvet.com/s/articles/setevaya_organizacionnaya_struktura_upravleniya_predpriyatiem/ дано следующее определение: Сетевая структура или компания-сеть представляет собой совокупность дочерних предприятий с большой самостоятельностью, руководимых из небольшого центра. Дочки могут специализироваться на выполнении каких-либо конкретных функций, например, на транспортировке, дизайне, маркетинге, бухгалтерии и т.д. или делиться по территориальному признаку.

Из приведенных выше определений видно два подхода к тому, что такое сетевая структура управления:

Первый подход. Сетевую структуру формирует компания – владелец бизнеса, создавая обособленные (дочерние) подразделения, оформленные как юридические лица, для выполнения задач по основной, вспомогательной и обеспечивающей деятельности. Необходимо отметить, что все созданные обособленные подразделения (юридические лица) являются собственностью владельца бизнеса.

Такой подход соответствует дивизиональной структуре управления (см. мою статью «Организационная структура. Почему она такая? Часть 4») и рассматриваться далее не будет.

Второй подход. Сетевую структуру формирует компания–организатор для выполнения своих задач по основной, вспомогательной и/или обеспечивающей деятельности путем использования ресурсов сторонних компании – самостоятельных юридических лиц, выполняющих деятельность в определенной сфере. Для создания такой сетевой структуры компания–организатор заключает долгосрочные договора с компаниями-партнерами, где определяются условия из взаимодействия, технология работы и ответственность сторон за принятые на себя обязательства (см. Рис. 1).

                                                        Рис. 1
Рис. 1

Почему такая структура имеет место и чем привлекательна, как для компании-организатора, так и для партнеров:

Во-первых, компания-организатор для достижения цели и для выполнения своих задач использует ресурсы сторонних организаций и осуществляет только координацию их деятельности.

Во-вторых, компания-организатор заключает долгосрочные договора с компаниями-партнерами, в которых заинтересованы обе стороны договора, т.к. это обеспечивает их постоянной работой на длительный срок, т.е. дает стабильность существования.

В-третьих, работа компании-организатора и компании-партнера осуществляется по технологии, представленной компанией-организатором, т.е. имеется предсказуемость и определенный порядок выполняемых работ, и не допускается ее нарушения (применение серьезных штрафных санкций к тому, кто ее не соблюдает).

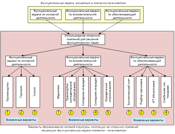
Решение функциональных задач компании-организатора при помощи сетевой структуры управления с использованием сторонних компаний указано на Рис. 2.

                                                                          Рис. 2
Рис. 2

На Рис. 2 видно, что компания-организатор привлекает компанию-партнера для реализации своих задач, например, по основной деятельности. Выпуская конечный продукт, компания-организатор может не заниматься самостоятельно производством комплектующих, а на основании долгосрочных договоров получать их от других производителей в соответствии с определенными требованиями по качеству, количеству, срокам и т.п. (см. Рис. 3)

                                     Рис. 3
Рис. 3

На Рис. 3 видно, что компания может создать обособленные подразделения (юридические лица), владельцем которых является владелец управляющей компании, для производства необходимых для выпуска конечного продукта компонентов (дивизиональная структура управления), а может воспользоваться услугами других компаний, выпускающих такие компоненты (сетевая структура управления). Чаще всего в компаниях используется смешанный принцип структуры управления – какие-то основные задачи решаются в дочерних компаниях, а какие-то при помощи сторонних компаний.

Также может выстраиваться сетевая структура и по вспомогательной деятельности, например, по осуществлению доставок комплектующих и готовой продукции. Можно самостоятельно организовывать или даже осуществлять доставку комплектующих от производителя до производства и готовые изделия от производства до получателя, а можно возложить все эти операции на профильную компанию, которая и будет все это осуществлять. Аналогично можно выполнять и другие задачи по вспомогательной и обеспечивающей деятельности (см. Рис. 4).

                                                    Рис. 4
Рис. 4

Еще один способ формирования сетевой структуры – это продажа готового продукта – технологии и бренда другим компаниям (франчайзинг), которые хотят заниматься аналогичным бизнесом под известным и раскрученным брендом (см. Рис. 5).

                                      Рис. 5
Рис. 5

На Рис. 5 видно, что компания-разработчик создала успешный бренд и доказала на практике, что этот бренд пользуется успехом на рынке, создав свою сеть. Это могут быть: торговая точка (магазин, торгующий определенными товарами) или пункт питания (кафе, пункт быстрого питания, предоставление услуг и др., которые пользуются популярностью у населения). Каждый бренд имеет разработанную технологию, строгие требования к поставщикам и к качеству обслуживания клиентов.

Компания-разработчик может создать свою сеть под управлением управляющей компании (дивизиональная структура) или передать право использования технологии и бренда другим компаниям для развития их бизнеса (сетевая структура). Возможна также передача и производителей изделий бренда для заключения с ними договоров, т.к. эти производители производят продукт, соответствующий требованиям компании-разработчика.

Таким образом, одна из сторон (франчайзер) передает другой стороне (франчайзи) права на конкретный вид бизнеса, используя разработанную бизнес-модель его ведения. Для владельца франшизы это способ масштабирования бизнеса, повышения его узнаваемости, а для покупателя франшизы – это способ снизить риски на старте, используя готовые технологии и раскрученный бренд с помощью опытной команды.

Строго говоря, формируемая с помощью франчайзи сетевая структура, не является структурой управления покупателями бренда в полном объеме, т.к. управленческое воздействие на покупателя бизнес-модели и бренда осуществляется только путем контроля компанией-разработчиком соблюдения последним переданной технологии. При несоблюдении покупателем технологии имидж бренда может быть подорван и этим может быть нанесен ущерб компании-разработчику.

Рассмотрим плюсы и минусы сетевой структуры управления, которые авторы отмечают в своих статьях (см. статью «Организационная структура. Почему она такая? Часть 1»). Часть плюсов и минусов взята из книги Кузнецова Ю.В. «Теория организации», сайт http://Marketing.wikreading.ru/hrRAeo4VGD, из статьи «Сетевая структура в организации. Новый путь к эффективности в 2024 году», от 17.11.2023, автор Астрид Тран , сайт: http://ahaslides.com/ru/blog/network-structure-inorganization/ и из статьи «Сетевая организационная структура», справочник от автор24, сайт: spravochnick.ru.

Плюсы сетевой структуры управления

                                             Таблица 1
Таблица 1

Из Таблицы 1 видно, что формирование сетевой структуры управления позволяет компании-организатору решать многие задачи, не имея собственных ресурсов для их реализации, а также концентрироваться на наиболее важных направлениях своей деятельности, позволяя решать другие сопутствующие задачи с помощью компаниий-партнеров.

Минусы сетевой структуры управления

                                                        Таблица 2
Таблица 2

Из Таблицы 2 видно, что основным минусом сетевой структуры и риском для компании-организатора является надежность компании-партнера, так как совместная работа предполагается на длительный срок. Любое невыполнение компанией-партнером своих обязательств в рамках совместной технологии означает негативный конечный результат у компании-организатора. Поэтому вопросы по соблюдению технологии и качеству работы партнеров выдвигаются на первый план. Для этого со стороны компании-организатора обычно осуществляется плотный постоянный контроль результатов деятельности компании-партнера.

Также высока вероятность утечки информации о деятельности компании-организатора через компании-партнеры другим заинтересованным сторонам. Это также необходимо иметь в виду при организации сетевой структуры управления.

Выводы:

1. Формирование сетевой структуры управления осуществляется компанией-организатором на основании имеющейся в компании функциональной структуры управления. Компаниям-партнерам передается решения тех задач (функций), выполнение которых в рамках компании-организаторе менее выгодно и которые позволят ей более эффективно достигнуть поставленной цели.

2. В связи с тем, что отображение дивизиональных и сетевых структур одинаковые, то их разделение производится по форме собственности и, соответственно, по разным способам управления компаниями, входящих в дивизиональную и/или сетевую структуру. В дивизиональной структуре все обособленные подразделения, оформленные как юридические лица, принадлежат и находятся под управлением собственника компании-учредителя, а в сетевой структуре все компании, объединенные под началом компании-организатора, являются независимыми юридическими лицами с разными собственниками и осуществляют свою совместную деятельность на основании заключенных между ними долгосрочных договоров.

3. Франчайзинг – это один из видов сетевой структуры, в которой компания-разработчик успешной технологии (раскрученного бренда) предоставляет ее для реализации другим компаниям за вознаграждение. При этом обязательным условием является строгое соблюдение компании-франчайзи переданной компанией-разработчиком технологии работы, включая требования к качеству продукта, к оформлению и выполнению других условий, которые и позволяют вести успешный бизнес.

4. На практике, в чистом виде, не часто можно встретить компании, осуществляющие свою деятельность только в рамках дивизионной или сетевой структуры управления. Обычно компании в зависимости от поставленной цели и разработанной стратегии используют для ее реализации те формы и те структуры управления, которые наиболее выгодны для решения поставленных задач. Какие-то задачи выгоднее решать, используя дивизиональную структуру управления, а какие-то лучше решать, используя навыки и ресурсы специализированных компаний, деятельность которых может быть более эффективна, чем у функционального подразделения, входящего в управляющую компанию, и менее затратная для нее.

Уважаемые коллеги и друзья! С более подробной и полной информацией о процессе управления и его описании, об инструментах и ресурсах управления, о формировании и совершенствовании организационной структуры и системы управления вы можете ознакомиться в моих книгах «Процесс управления как система» и «Инструменты процесса управления и их цифровизация».

Вы можете принять участие в обсуждении различных вопросов, касающихся управления в организации, на моем ТГ-канале Управление – Новый подход: https://t.me/upravlenie_novyj_podhod/5