Найти в Дзене
Dr. SMax

Веганская диета повреждает нервную систему и ЖКТ

Список продуктов, богатых витамином B12: рыба, говядина, баранина, свинина, молочные продукты. Что из этого едят веганы? Ничего Чтобы набрать суточную норму витамина B12, нужно съесть примерно 2-2,5 кг коричневых шампиньонов (при условии, что вас потом не стошнит от такого количества грибов) Запасы витамина B12 расходуются несколько лет, поэтому у вас будет время передумать и вернуться к обычной еде (или начать пить препараты витамина B12) Помимо недостаточного поступления B12 с едой к анемии приводит:  1. Нарушение всасывания витамина B12 в кишечнике (например, из-за воспалительных процессов)  2. Воспалительные процессы в желудке или отсутствие желудка (клетки желудка вырабатывают фактор Касла - белок, который участвует в усвоении витамина B12)  3. Некоторые лекарственные препараты (например, метформин)   4. Наследственные дефекты белка-переносчика витамина B12 Низкий уровень витамина B12 связан с рисками нарушения развития плода и течения беременности  1. Участие в процессе д
Оглавление

Список продуктов, богатых витамином B12: рыба, говядина, баранина, свинина, молочные продукты. Что из этого едят веганы? Ничего

Продукты, богатые витамином B12
Продукты, богатые витамином B12

Интересный факт 1:

Чтобы набрать суточную норму витамина B12, нужно съесть примерно 2-2,5 кг коричневых шампиньонов (при условии, что вас потом не стошнит от такого количества грибов)

Интересный факт 2:

Запасы витамина B12 расходуются несколько лет, поэтому у вас будет время передумать и вернуться к обычной еде (или начать пить препараты витамина B12)

Помимо недостаточного поступления B12 с едой к анемии приводит:

 1. Нарушение всасывания витамина B12 в кишечнике (например, из-за воспалительных процессов)

 2. Воспалительные процессы в желудке или отсутствие желудка (клетки желудка вырабатывают фактор Касла - белок, который участвует в усвоении витамина B12)

 3. Некоторые лекарственные препараты (например, метформин) 

 4. Наследственные дефекты белка-переносчика витамина B12

Интересный факт 3:

Низкий уровень витамина B12 связан с рисками нарушения развития плода и течения беременности

Для чего нужен витамин B12?

 1. Участие в процессе деления и роста клеток (в том числе, в образовании клеток крови) и синтезе ДНК

 2. Поддержание нормального функционирования нервной системы (за счет образования миелина и участия в обмене жирных кислот)

Казалось бы, функций не так много, однако они являются столь масштабными, что последствия дефицита B12 серьезные:

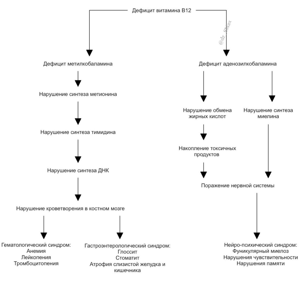
Патогенез B12-дефицитной анемии
Патогенез B12-дефицитной анемии

 1. Анемический синдром из-за нарушения образования эритроцитов и гемоглобина: слабость, быстрая утомляемость, одышка, головокружение

 2. Поражение органов желудочно-кишечного тракта («лакированный малиновый» язык, снижение массы тела, неустойчивый стул)

 3. Неврологический синдром: расстройство чувствительности, нарушение координации движений (и походки), могут возникать психические нарушения вплоть до деменции. В редких случаях возникает недержание мочи

Минутка интересных фактов:

 1. Усвоение витамина B12 напрямую связано с кальцием

 2. Считается, что витамин B12 омолаживает кожу и улучшает состояние волос

 3. Лечение дефицита железа повышает уровень B12 в крови (в пределах нормы)

 4. Слишком высокий уровень B12 (выходящий за пределы нормы) повышает риск развития онкологических заболеваний

Диагностика B12-дефицитной анемии
Диагностика B12-дефицитной анемии

Принципы лечения B12-дефицитной анемии

 1. Ликвидация фактора, ставшего причиной заболевания (например, лечение воспалительных заболеваний желудка)

 2. Диета, содержащая продукты, богатые витамином B12 (в случае, если причина была в неправильном питании)

 3. Введение препаратов витамина B12

 4. При уровне гемоглобина менее 70 г/л требуется госпитализация

Прогноз у заболевания при своевременном начале лечения благоприятный, однако симптомы поражения нервной системы могут сохраняться до 10 месяцев

Хочешь знать больше - подписывайся на мой тг канал