Добавить в корзинуПозвонить
Найти в Дзене
СММ пульс

Чат-бот VK для Риелтора

Создал схему чат-бота с логикой движения для записи на консультацию с агентом по недвижимости. Согласовал с заказчиком, после чего приступил к реализации. Вы можете лично пройтись по всем шагам этого бота, посмотреть как это работает. Для этого перейдите по ссылке https://vk.me/prodazhi_vk_smm и напишите слово - Риэлтор - после чего бот активируется. Если у вас есть бизнес сообщество вконтакте и вы хотите автоматизировать свою работу - обращайтесь ко мне, установим чат-бота под ваши потребности и желания! Для заказа чат-бота пишите сюда: https://vk.me/prodazhi_vk_smm

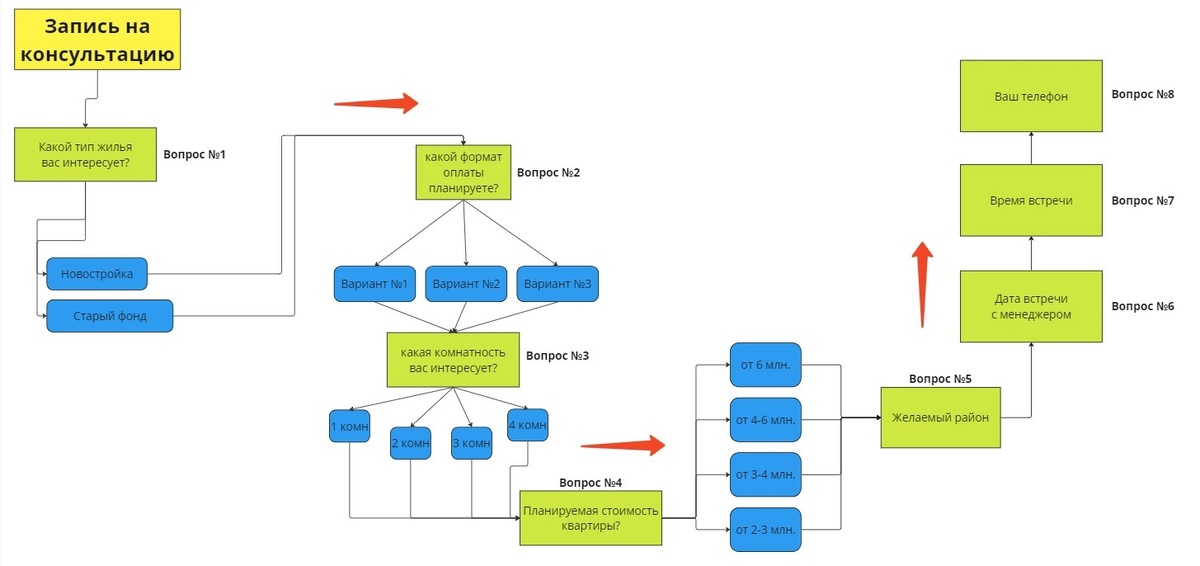
Создал схему чат-бота с логикой движения для записи на консультацию с агентом по недвижимости. Согласовал с заказчиком, после чего приступил к реализации.

-2

Вы можете лично пройтись по всем шагам этого бота, посмотреть как это работает. Для этого перейдите по ссылке https://vk.me/prodazhi_vk_smm и напишите слово - Риэлтор - после чего бот активируется.

Если у вас есть бизнес сообщество вконтакте и вы хотите автоматизировать свою работу - обращайтесь ко мне, установим чат-бота под ваши потребности и желания!

Для заказа чат-бота пишите сюда: https://vk.me/prodazhi_vk_smm