Найти в Дзене
PRACTICAL ELECTRONICS

Светочувствительный таймер для управления вентилятором

Оглавление

Применение

Зачастую вытяжная вентиляция в квартирах, особенно высотных домах, не работает удовлетворительно, и жители устанавливают дополнительные вентиляторы для принудительной вытяжки.

Такие вентиляторы могут работать как постоянно, так, например, на кухне, их можно включать по мере необходимости. Постоянная работа вентилятора, например в санузле, нецелесообразна, но и включать и выключать его вручную также неудобно.

Многие подключат вентилятор в санузле параллельно освещению, но такой метод требует вмешательства в электропроводку. А также желательно, чтобы принудительная вентиляция работала ещё какое-то время после отключения освещения.

Для такой реализации можно сделать устройство, которое представляет собой таймер. Устройство подключается в разрыв цепи питания электродвигателя вентилятора. При включении освещения оно подаёт напряжение сети на вентилятор, а при выключении отключает его через заданное время.

Схема электрическая

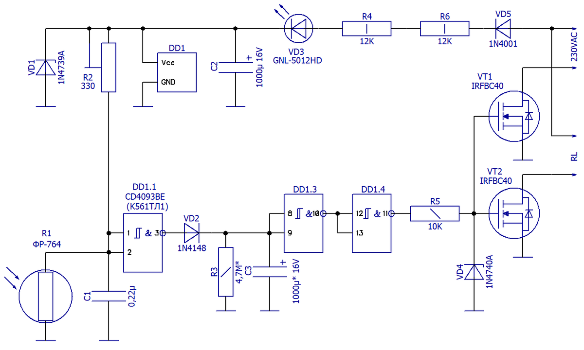
Схема электрическая принципиальная светочувствительного таймера для управления вентилятором
Схема электрическая принципиальная светочувствительного таймера для управления вентилятором

Схема таймера реализована на микросхеме DD1 CD4093BE (отечественный аналог К561ТЛ1), который содержит четыре двухвходовых триггера Шмитта, и двух высоковольтных mosfet-транзисторах IRFBC40 (VT1, VT2).

В качестве датчика освещённости служит фоторезистор R1. На элементе DD1.1 собран компаратор напряжения, на DD1.3 и DD1.4 – инверторы, входы неиспользуемого элемента DD1.2 (выводы 5, 6) соединены с общим проводом.

Функцию выключателя питания вентилятора, подсоединяемого к контактам разъёма «RL» и «230VAC», выполняют соединенные последовательно каналы транзисторов VT1, VT2.

Выходной сигнал компаратора зависит от степени освещённости фоторезистора R1. Вместе с подстроечным резистором R2 он образует делитель напряжения питания.

Если освещение отсутствует сопротивление фоторезистора велико, поэтому на объединенных входах (выводы 1 и 2) элемента DD1.1 – высокий логический уровень, а на выходе (вывод 3) – низкий. Конденсатор С3 разряжен, на входах (выводы 8, 9) элемента DD1.3лог. 0, на выходе (вывод 10) – лог. 1, а на выходе (вывод 11) DD1.4 - лог. 0. Транзисторы VT1 и VT2 закрыты, и вентилятор обесточен.

С включением освещения сопротивление фоторезистора R1 резко уменьшается, на входах элемента DD1.1 устанавливается уровень лог. 0, а на выходе – лог 1 и конденсатор С3 быстро заряжается через диод VD2.

В момент, когда напряжение на нем становится больше половины напряжения питания, элемент DD1.3, а вслед за ним и DD1.4 переключаются, на выходе последнего появляется уровень лог 1 и транзисторы VT1, VT2 открываются, подключая вентилятор к сети. В этом состоянии устройство остается все время, пока освещение включено.

При выключении освещения сопротивление фоторезистора вновь возрастает, элемент DD1.1 возвращается в исходное состояние (на выходе – лог. 0), диод VD2 закрывается и конденсатор С3 начинает разряжаться через резистор R3 и входное сопротивление элемента DD1.3.

Когда напряжение на конденсаторе становится меньше половины напряжения питания, элементы DD1.3 и DD1.4 также возвращаются в исходное состояние (на выходе первого – лог. 1, на выходе второго – лог. 0), транзисторы VT1, VT2 закрываются и вентилятор выключается.

Время с момента выключения освещения до выключения вентилятора зависит от постоянной времени цепи R3C3 и при указанных на схеме номиналах ее элементов равно примерно 15 мин.

Питается таймер от параметрического стабилизатора напряжения, образованного стабилитроном VD1, резисторами R4, R6, диодом VD5 и светодиодом VD3. Последний индицирует наличие напряжения питания устройства.

Конструкция, детали и наладка

Рисунок односторонней печатной платы из стеклотекстолита показан ниже.

Печатная плата для схемы светочувствительного таймера для управления вентилятором
Печатная плата для схемы светочувствительного таймера для управления вентилятором

Фоторезистор ФР-764 можно заменить на любой другой с темновым сопротивлением не менее 1 МОм, отношением темнового сопротивления к сопротивлению в освещенном состоянии не менее 100 и рабочим напряжением не менее 10 В.

Плату помещают в пластмассовый корпус, в стенках которого просверлены отверстия под идущие к разъемам провода, фоторезистор и светодиод. Последние располагают так, чтобы между ними не было оптической связи.

Налаживание таймера сводится к установке порога срабатывания компаратора подстроечным резистором R2 и требуемой задержки выключения вентилятора подбором конденсатора С3 или резистора R3.

Поскольку устройство реагирует на свет, его проще всего использовать в помещениях с искусственным освещением. Если же предполагается управлять вентилятором на кухне, его можно настроить так (подбором порога срабатывания компаратора и соответствующей ориентацией фоторезистора), чтобы вентилятор работал только в светлое время суток или при включении освещения.