Добавить в корзинуПозвонить
Найти в Дзене
Будни репетитора

ОГЭ: сокращение дробей

Остановились мы на заданиях ВПР для 7 класса Продолжим? ВПР, 8 класс При чём здесь ВПР, если мы говорим про ОГЭ? Давайте посмотрим задания для 9 класса Задание 8, ОГЭ То есть это те же задания для 8 класса, но вошедшие в текст ОГЭ Разберём решения некоторых из них Задание №6 Упростить выражение - это значит уменьшить число арифметических действий, необходимых для вычисления значения данного выражения с учётом определённых значений переменных. Но здесь совсем короткое выражение, скажете вы. А если так? Ну и что? Можно же сосчитать! Давайте всё же упростим выражение. Для этого разложим на множители (вынесем общий множитель) числитель и знаменатель, а потом сократим дробь Обратите внимание, что после упрощения выражения нам не понадобилось значение одной переменной Ответ: 0,4 Задание №9 Ответ: 4 Остальные задания решаем сами Ответы для самопроверки: 1) 4,52; 2) 0,1; 3) 3,2; 4) 16; 5) -5,5; 7) -1; 8) 0,25; 10) -390 До встречи!

Остановились мы на заданиях ВПР для 7 класса

Продолжим?

ВПР, 8 класс

При чём здесь ВПР, если мы говорим про ОГЭ?
Давайте посмотрим задания для 9 класса

Задание 8, ОГЭ

-2

То есть это те же задания для 8 класса, но вошедшие в текст ОГЭ

Разберём решения некоторых из них

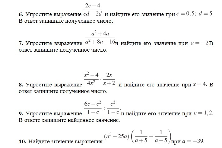
Задание №6

-3

Упростить выражение - это значит уменьшить число арифметических действий, необходимых для вычисления значения данного выражения с учётом определённых значений переменных.

Но здесь совсем короткое выражение, скажете вы. А если так?

-4

Ну и что? Можно же сосчитать!

Давайте всё же упростим выражение. Для этого разложим на множители (вынесем общий множитель) числитель и знаменатель, а потом сократим дробь

-5
Обратите внимание, что после упрощения выражения нам не понадобилось значение одной переменной

Ответ: 0,4

Задание №9

-6

Ответ: 4

Остальные задания решаем сами

Ответы для самопроверки: 1) 4,52; 2) 0,1; 3) 3,2; 4) 16; 5) -5,5; 7) -1;
8) 0,25; 10) -390

До встречи!