Добавить в корзинуПозвонить
Найти в Дзене
Простаяматематика.рф

ЕГЭ-2025. Разбираем задание с параметрами из статграда

Здравствуйте дорогие подписчики и гости канала Предлагаю разбор 18 задания из недавнего Статграда Решать будем графически, но для начала определим что рисовать. Скорее всего будут окружности, что-то похожее я уже разбирала ранее Раскрываем модуль Так как нет у, то можно рисовать в плоскости АОХ Получается нужно нарисовать 2 окружности, а зеленая линия на графике это прямая 23х-7а=0 Выше и ниже которой мы и нарисуем окружности Плюс нужно нарисовать горизонтальные линии и посмотреть где будет более 2 точек пересечения с ними Спасибо внимание. Следующая статья уже выйдет в новом году С наступающим, здоровья и счастья в новом году

Здравствуйте дорогие подписчики и гости канала

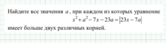
Предлагаю разбор 18 задания из недавнего Статграда

Решать будем графически, но для начала определим что рисовать. Скорее всего будут окружности, что-то похожее я уже разбирала ранее

Раскрываем модуль

-2
-3
-4
-5

Так как нет у, то можно рисовать в плоскости АОХ

Получается нужно нарисовать 2 окружности, а зеленая линия на графике это прямая 23х-7а=0

Выше и ниже которой мы и нарисуем окружности

Плюс нужно нарисовать горизонтальные линии и посмотреть где будет более 2 точек пересечения с ними

-6

-7

Спасибо внимание.

Следующая статья уже выйдет в новом году

С наступающим, здоровья и счастья в новом году