Добавить в корзинуПозвонить
Найти в Дзене
АЛАЕВ

Импульсный блок питания для формирования анодного напряжения лампового предварительного усилителя

Как говорится, если нельзя, но очень хочется, - то нужно обязательно! Будем считать, что эта фраза - девиз публикации, которая носит экспериментальный характер. Я сам порой не в восторге от импульсных блоков питания в составе аудиоаппаратуры, но также я знаю известных разработчиков электроники, которые создают аудиоаппаратуру (предусилители и даже фонокорректоры) и при этом применяют импульсные блоки питания. Раз у них получается, значит это возможно! А значит и мне тоже стоит попробовать! Поэтому сразу оговорка - адепты линейного питания и прочие пуристы - УГОМОНИТЕСЬ! Сам знаю, что, возможно, это не лучшая идея, но повторюсь, она реализуема на практике! Поэтому, попробовать стоит! Если получится, то значит я - красавчик, если нет, то было изначальное осознание того, что так и будет и "я же говорила"... В общем, за работу! На основе личного опыта и наработок, доступных для ознакомления в сети, была разработана принципиальная схема универсального преобразователя напряжения для пи

Как говорится, если нельзя, но очень хочется, - то нужно обязательно!

Будем считать, что эта фраза - девиз публикации, которая носит экспериментальный характер.

Чуть забегая вперед - на фото то, что я буду собирать.
Чуть забегая вперед - на фото то, что я буду собирать.

Я сам порой не в восторге от импульсных блоков питания в составе аудиоаппаратуры, но также я знаю известных разработчиков электроники, которые создают аудиоаппаратуру (предусилители и даже фонокорректоры) и при этом применяют импульсные блоки питания.

Раз у них получается, значит это возможно!

А значит и мне тоже стоит попробовать! Поэтому сразу оговорка - адепты линейного питания и прочие пуристы - УГОМОНИТЕСЬ! Сам знаю, что, возможно, это не лучшая идея, но повторюсь, она реализуема на практике! Поэтому, попробовать стоит! Если получится, то значит я - красавчик, если нет, то было изначальное осознание того, что так и будет и "я же говорила"...

В общем, за работу!

На основе личного опыта и наработок, доступных для ознакомления в сети, была разработана принципиальная схема универсального преобразователя напряжения для питания анодных цепей ламповых аудио-устройств (предусилители, фонокорректоры, буферы и прочее).

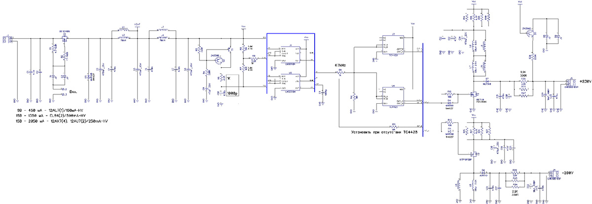
Полная схема связей модуля представлена ниже.

Полная схема связей модуля преобразователя анодного напряжения
Полная схема связей модуля преобразователя анодного напряжения

Что значит полная схема связей?

Это значит, что некоторые элементы, указанные на этой схеме, дублируют друг друга. Это делается для того, чтобы в зависимости от поставленной задачи можно было применить различные элементы (разной мощности, цоколёвки, размеров и так далее). Это значит, что в реальной схеме устанавливаются не все элементы, а только некоторая часть, которая обеспечивает решение поставленной задачи, но разработчик заложил на плату множество вариантов и реализовал их с помощью дублирования.

На основе принципиальной схемы была разработана печатная плата модуля.

Для понимания заложенного функционала в модуль преобразователя анодного напряжения, я разбил принципиальную схему на небольшие фрагменты, на которых будет проще пояснить некоторые ключевые элементы схемы.

Все остальное вы можете спросить в комментариях к публикации.

Часть 1. Управление питанием.

Фрагмент принципиальной схемы (управление питанием)
Фрагмент принципиальной схемы (управление питанием)

Входное напряжение подается на разъем J1 с соблюдением полярности. Диапазон входных напряжений ограничен коридором от 9 до 15 В. Опускаться ниже 9 В нельзя, так как от этого же напряжения планируется осуществлять накал радиоламп и я буду использовать для этих целей ранее разработанный "Модуль накала радиоламп с питанием от источников постоянного тока (CCS)". Поднимать напряжение выше 15 В тоже нельзя, так как в схеме в качестве задающего генератора используется популярная микросхема LM555/NE555 у которой максимальное рабочее напряжение питания составляет 16 В. Исходя из этих соображений я планирую, что буду использовать блок питания с номинальным выходным напряжением 12 В.

Транзистор Q1 c "P-каналом" (я планировал использовать IRF9540N или IRF4905) работает в качестве электронного ключа, чтобы не мучиться на предмет поиска качественного выключателя, выдерживающего большой ток коммутации. С применением транзистора можно использовать любой выключатель, который понравится.

Светодиоды (D1 - выводной 3 мм/D2 - дублирующий в корпусе 1206) - индикация подачи питания на модуль преобразователя напряжения.

Диод D3 (быстродействующий, с малым временем обратного восстановления, я планировал использовать MUR140 или 1N4937). Важный элемент схемы - через него проходит ток в момент закрытия высоковольтного транзистора Т2 (смотри далее).

Индуктивности (L1 - под радиальную катушку на стержневом сердечнике/L2 дублирующий элемент, под тороидальную катушку) - элементы, накапливающие энергию для создания высоковольтного выброса напряжения.

Тут следует сделать важное пояснение:

1. Для накопления энергии и создания положительного высоковольтного напряжения в конструкции модуля предусмотрена установка до четырех последовательных индуктивных элементов: L1/L2 + L3/L4 + L6/L9 + L7/L10. Чем больше индуктивностей, тем большую энергию модуль может запасти и тем мощнее можно сделать высоковольтный выход. Со временем будет понятно, какое количество индуктивных элементов следует применить для питания группы радиоламп.

Как вы поняли, все определяет потребляемая мощность нагрузки.

2. Если мы хотим сделать преобразователь напряжения и получить высоковольтный выход, то можно применять радиальные катушки индуктивности на стержневом сердечнике. Но, если мы хотим получить низкошумный (насколько это вообще возможно) преобразователь напряжения, то следует применять только тороидальные катушки индуктивности. Они обладают минимальным полем рассеяния и создают наименьшее количество шумов и помех, к которым очень критична подключаемая нагрузка!

В качестве нагрузки я буду использовать "Универсальный модуль предварительного усилителя на ламповом SRPP-каскаде".

Принципиальная схема собранного модуля (фрагмент схемы - управление питанием)
Принципиальная схема собранного модуля (фрагмент схемы - управление питанием)

Часть 2. Тактовый генератор.

Фрагмент принципиальной схемы (тактовый генератор)
Фрагмент принципиальной схемы (тактовый генератор)

Про фильтрующие емкости, указанные в схеме, я умалчиваю. Тут следует отметить, что следует использовать электролитические конденсаторы с низким ESR и большими токами пульсаций. Я обычно применяю конденсаторы фирмы HITANO.

Индуктивности (L3 - под радиальную катушку на стержневом сердечнике/L4 дублирующий элемент, под тороидальную катушку) - элементы, накапливающие энергию для создания высоковольтного выброса напряжения (аналогично предыдущей сборки).

Микросхемы U1 - выводная LM555 в корпусе DIP8, U2 - планарная (дублирующий элемент) в корпусе SO8.

Транзистор Q2 (выводной 2N3906 в корпусе TO-92)/T1(дублирующий элемент, планарный в корпусе SOT23). В составе с "обвязкой" обеспечивают задержку подачи анодного напряжения в течение приблизительно 30 секунд.

Тут у нас нет кенотронного выпрямителя, обеспечивающего плавную подачу анодного напряжения, но данную функцию отменять не стоит - она продлевает срок службы наших драгоценных радиоламп!
Схема осуществляет задержку подачи анодного напряжения и последующий мягкий старт с выходом на фиксированную частоту генерации тактового сигнала.

Принципиальная схема собранного модуля (фрагмент схемы - тактовый генератор)
Принципиальная схема собранного модуля (фрагмент схемы - тактовый генератор)

На этом этапе самое время подать питание на плату, подключить осциллограф и убедиться, что работает тактовый генератор.

У меня генератор "завелся" на частоте 66.4 кГц.

Достаточно близко к прогнозируемой частоте в 67 кГц.

Часть 3. Сдвоенный быстродействующий драйвер управления затворами.

Сдвоенный драйвер управления затворами TC4428 имеет два выхода, один из которых инвертированный.

Драйвер управления затворами TC4428 с инвертированным выходом (блок схема)
Драйвер управления затворами TC4428 с инвертированным выходом (блок схема)

Драйвер управления затворами TC4428 устанавливается в том случае, если преобразователь напряжения работает для формирования высоковольтного напряжения как положительной, так и отрицательной относительно земли полярности.

Фрагмент принципиальной схемы (драйвер управления затворами)
Фрагмент принципиальной схемы (драйвер управления затворами)

Микросхемы U3 - выводная TC4428 в корпусе DIP8, U4 - планарная (дублирующий элемент) в корпусе SO8.

Резисторы R9, R10 образуют делитель напряжения, определяющий уровень входного сигнала для драйвера управления затворами TC4428.

В том случае, если от преобразователя напряжения требуется только один высоковольтный выход положительной полярности, - драйвер управления затворами не устанавливается!

Это как раз мой пробный вариант. Я заложил в модуль преобразователя полный функционал, но попробую начать только с положительной полярности, а дальше посмотрим, куда кривая выведет...

Для передачи тактового сигнала с микросхемы LM555 на силовую часть минуя драйвер TC4428 используется шунтирующий резистор R11 (0R) или устанавливается перемычка.

Таким образом, в нашем случае драйверная часть полностью отсутствует и управляющий сигнал передается напрямую от LM555 на ключевой транзистор Т2 (IRF740) посредством шунтирующего резистора R11 (0R).

Принципиальная схема собранного модуля (фрагмент схемы - драйверная часть)
Принципиальная схема собранного модуля (фрагмент схемы - драйверная часть)

Часть 4. Силовая высоковольтная (заключительная).

Фрагмент принципиальной схемы (силовая высоковольтная часть)
Фрагмент принципиальной схемы (силовая высоковольтная часть)

Высоковольтный преобразователь напряжения состоит из двух функциональных блоков, отвечающих за создание высоковольтного положительного и высоковольтного отрицательного напряжения! Для простоты восприятия мы рассмотрим их по отдельности.

Часть 4.1 Высоковольтный преобразователь положительной полярности.

Фрагмент принципиальной схемы (силовая высоковольтная часть положительной полярности)
Фрагмент принципиальной схемы (силовая высоковольтная часть положительной полярности)

Резистор R16 - выводной мощностью 2 Вт (R14, R18, R20 - дублирующие элементы в корпусе 2512). Резисторы выполняют функцию ограничения тока через индуктивности и управляющий транзистор Т2 (IRF740). Устанавливаются при необходимости для снижения тока через индуктивности, регулирования выходного напряжения модуля и уменьшения коммутационных помех переключения высоковольтного транзистора Т2 (IRF740).

Индуктивности (L9, L10 - под радиальную катушку на стержневом сердечнике/L6, L7 дублирующие элементы, под тороидальную катушку) - элементы, накапливающие энергию для создания высоковольтного выброса напряжения (аналогично предыдущей сборки).

Указанные индуктивные элементы являются ОСНОВНЫМИ в плане накопления электромагнитной энергии!

Индуктивности L1, L2, L3, L4 являются дополнительными, предназначенными для накопления большего количества энергии и поддержания направления заданного тока при закрытии управляющего транзистора.

Транзистор T2 (IRF740) - N-канальный ключевой высоковольтный транзистор, управляемый сигналом тактового генератора (напрямую от LM555 или посредством драйвера TC4428). Транзистор греется в процессе работы, поэтому для него предусмотрен радиатор формата HS314.

Конденсаторы С12 - С14 - фильтрующие емкости основного питающего напряжения. Конденсаторы разных форм-факторов (керамический, пленочный, электролитический соответственно) для наилучшего подавления коммутационных помех.

Резистор R12 - затворный (в корпусе 0805), для предотвращения возбуждения.

Диод D4 (MUR140/1N4937) - ускоряет скорость закрытия ключевого транзистора Т2 (IRF740).

Диод D7 (MUR140) - главный высоковольтный диод, через который накачивается выходная емкость С24.

Конденсаторы С18 в корпусе 2220 (С20 - дублирующий выводной) совместно с резисторами R25 выводной (R26, R27 дублирующие в корпусе 2512) и конденсаторами С24, С25 образуют СRC-фильтр выходного напряжения питания.

Транзистор Q3 (2N3906) совместно с резистором R28 и светодиодами D8 (D9 - дублирующий) образуют сервисную цепь индикации выходного напряжения. Устанавливается при необходимости.

Таким образом, учитывая, что нагрузка в виде лампового каскада, работающего в классе А, - это постоянная по своей величине нагрузка, то выходное напряжение и максимальный ток нагрузки преобразователя напряжения определяются следующими элементами схемы:

  • L1, L2, L3, L4, L6, L7, L9, L10 - поскольку они определяют количество запасаемой индуктивностями электромагнитной энергии;
  • R14, R16, R18, R20 - поскольку они определяют максимальный ток накачки индуктивностей электромагнитной энергией;
  • R25 - R27 - определяют падение напряжения на CRC-фильтре выходного питания.

В конечном итоге схема сборки модуля высоковольтного преобразователя положительной полярности приняла следующий вид.

Принципиальная схема собранного модуля (фрагмент схемы - высоковольтный преобразователь)
Принципиальная схема собранного модуля (фрагмент схемы - высоковольтный преобразователь)

Часть 4.2 Высоковольтный преобразователь отрицательной полярности.

Высоковольтный преобразователь напряжения отрицательной полярности работает на тех же принципах, что и преобразователь положительной полярности, только тактовый сигнал приходит на него противофазный и исключительно с драйвера TC4428.

Фрагмент принципиальной схемы (силовая высоковольтная часть отрицательной полярности)
Фрагмент принципиальной схемы (силовая высоковольтная часть отрицательной полярности)

Резистор R17 - выводной мощностью 2 Вт (R15, R19, R21 - дублирующие элементы в корпусе 2512). Резисторы выполняют функцию ограничения тока через индуктивности и управляющий транзистор Т3 (IXTP10P50P). Устанавливаются при необходимости для снижения тока через индуктивности, регулирования выходного напряжения модуля и уменьшения коммутационных помех переключения высоковольтного транзистора Т3 (IXTP10P50P).

Индуктивности (L5 - под радиальную катушку на стержневом сердечнике/L8 - дублирующий элемент, под тороидальную катушку) - элементы, накапливающие энергию для создания высоковольтного выброса напряжения (аналогично предыдущей сборки).

Данные индуктивные элементы являются ОСНОВНЫМИ в плане накопления электромагнитной энергии!

Транзистор T3 (IXTP10P50P) - P-канальный ключевой высоковольтный транзистор, управляемый сигналом тактового генератора посредством драйвера TC4428. Транзистор греется в процессе работы, поэтому для него предусмотрен радиатор формата HS314.

Конденсаторы С16, С19, С21 - фильтрующие емкости основного питающего напряжения. Конденсаторы разных форм-факторов (электролитический, пленочный, керамический соответственно) для наилучшего подавления коммутационных помех.

Резистор R13 - затворный (в корпусе 0805), для предотвращения возбуждения.

Диод D5 (MUR140/1N4937) - ускоряет скорость закрытия ключевого транзистора Т3 (IXTP10P50P).

Диод D6 (MUR140) - главный высоковольтный диод, через который накачивается выходная емкость С22.

Конденсаторы С15 в корпусе 2220 (С17 - дублирующий выводной) совместно с резисторами R22 выводной (R23, R24 дублирующие в корпусе 2512) и конденсаторами С22, С23 образуют СRC-фильтр выходного напряжения питания.

Аналогично сборке преобразователя положительной полярности, учитывая, что нагрузка в виде лампового каскада, работающего в классе А, - это постоянная по своей величине нагрузка, то выходное напряжение и максимальный ток нагрузки преобразователя напряжения определяются следующими элементами схемы:

  • L5, L8 - поскольку они определяют количество запасаемой индуктивностями электромагнитной энергии;
  • R15, R17, R19, R21 - поскольку они определяют максимальный ток накачки индуктивностей электромагнитной энергией;
  • R22 - R24 - определяют падение напряжения на CRC-фильтре выходного питания.

На этом, пожалуй, описание схемотехники модуля я закончу.

В моей первой экспериментальной сборке высоковольтного преобразователя напряжения не будет той части, которая отвечает за формирование выхода отрицательной полярности (ч. 4.2), поэтому пора заканчивать с утомительной теорией и переходить к интересным и наглядным практическим экспериментам, посвященным работе модуля. Об этом читайте в продолжении к публикации.

Ниже представлены фотографии сборки преобразователя напряжения, который я в скором времени начну испытывать.

Продолжение следует...