Добавить в корзинуПозвонить
Найти в Дзене
АЛАЕВ

Питание накалов радиоламп от источника постоянного тока (CCS)

В некоторых схемотехнических решениях удобнее использовать источники постоянного тока (CCS - Constant Current Source) для питания накалов радиоламп, а не источники напряжения, которыми являются привычные нам стабилизаторы напряжения накала. Применение источника постоянного тока для питания накала радиоламп имеет много положительных моментов: Из отрицательных факторов, которых немного, стоит вспомнить, пожалуй, только один - источник постоянного тока работает исключительно на одного потребителя, либо нужно соединять потребителей в последовательную цепь по которой протекает тот самый заданный ток, что обычно крайне неудобно. Основная причина, по которой я использую источник постоянного тока для питания накалов ламп, - имеющееся в распоряжении базовое напряжение питания устройства напрямую не подходит для питания накалов ламп. К примеру, мы хотим собрать некоторое устройство, в состав которого будут входить радиолампы, и в конструкции устройства уже имеется напряжение питания, которое
Модуль накала радиоламп с питанием от источников постоянного тока (CCS)
Модуль накала радиоламп с питанием от источников постоянного тока (CCS)

В некоторых схемотехнических решениях удобнее использовать источники постоянного тока (CCS - Constant Current Source) для питания накалов радиоламп, а не источники напряжения, которыми являются привычные нам стабилизаторы напряжения накала.

Применение источника постоянного тока для питания накала радиоламп имеет много положительных моментов:

  • исключается бросок пускового тока, когда нагреватель радиолампы холодный и имеет пониженное сопротивление (в случае с источником напряжения лучше использовать плавную подачу напряжения накала, чтобы избежать пускового тока, который сильно больше номинального и может вывести из строя стабилизатор напряжения);
  • падение напряжения на регулирующем элементе составляет приблизительно 2.5-3 В (для интегрального стабилизатора LM317), поэтому источник постоянного тока не боится колебаний входного напряжения питания в широком диапазоне напряжений, главное, чтобы они не выходили за допустимые пределы, после которых он перестанет работать;
  • источник постоянного тока обеспечивает очень эффективное подавление шумов и пульсаций входного напряжения.

Из отрицательных факторов, которых немного, стоит вспомнить, пожалуй, только один - источник постоянного тока работает исключительно на одного потребителя, либо нужно соединять потребителей в последовательную цепь по которой протекает тот самый заданный ток, что обычно крайне неудобно.

Основная причина, по которой я использую источник постоянного тока для питания накалов ламп, - имеющееся в распоряжении базовое напряжение питания устройства напрямую не подходит для питания накалов ламп.

К примеру, мы хотим собрать некоторое устройство, в состав которого будут входить радиолампы, и в конструкции устройства уже имеется напряжение питания, которое питает другие цепи и потенциально может использоваться для питания цепей накала радиоламп. Например, 15 В или 24 В или другое, использовать которое напрямую нельзя, а делать стабилизатор напряжения неудобно. В этом случае источник постоянного тока настоящее спасение!

Для таких целей был разработан модуль накала радиоламп с 4-мя независимыми стабилизаторами постоянного тока на базе популярной микросхемы LM317 в исполнении D2T (корпус D2-PAK).

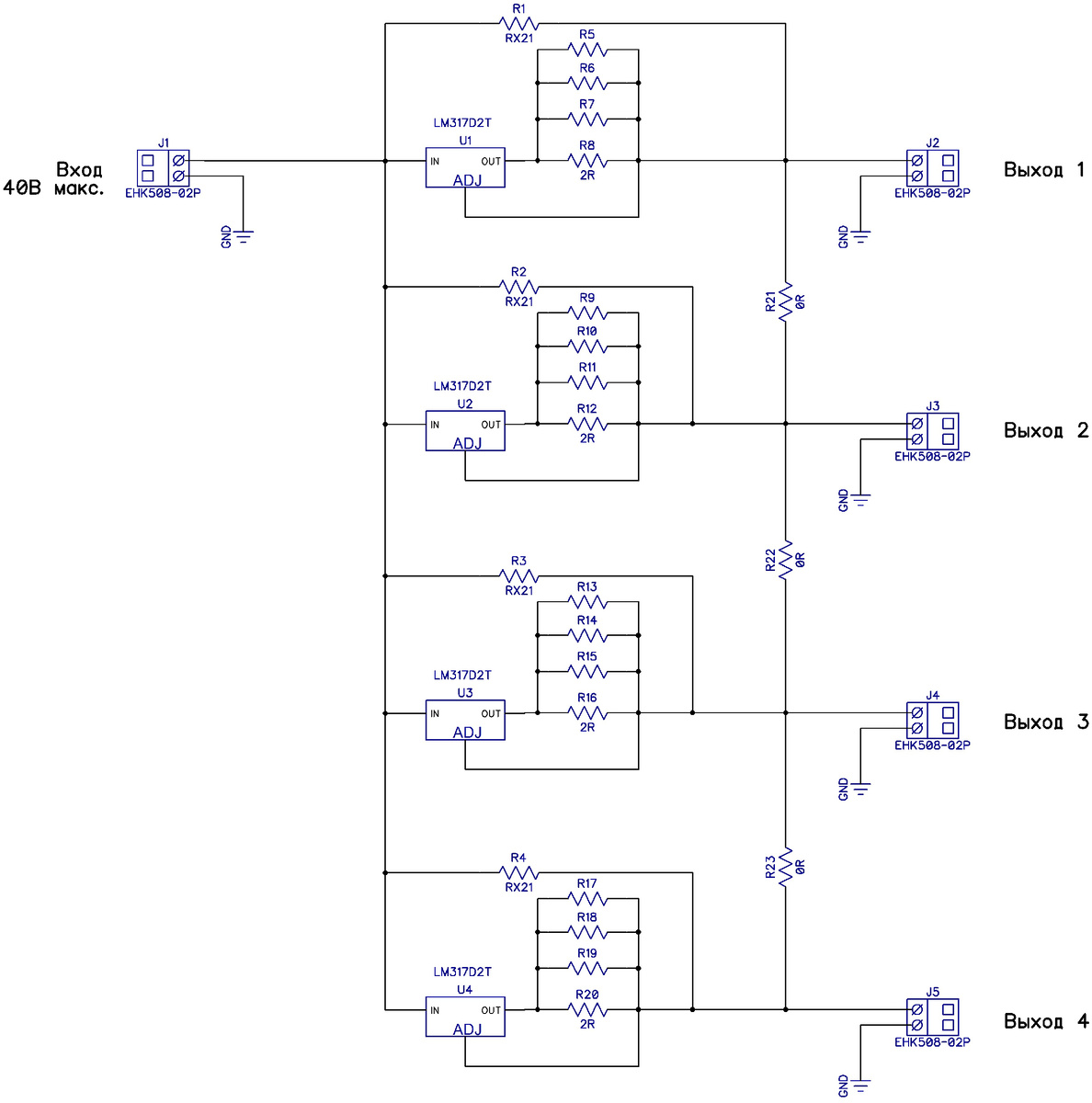
Полная схема связей модуля накала радиоламп с 4-мя стабилизаторами постоянного тока представлена ниже.

Полная схема связей модуля накала радиоламп с 4-мя стабилизаторами постоянного тока
Полная схема связей модуля накала радиоламп с 4-мя стабилизаторами постоянного тока

Что значит полная схема связей?

Это значит, что некоторые элементы, указанные на этой схеме, дублируют друг друга. Это делается для того, чтобы в зависимости от поставленной задачи можно было применить различные элементы (разной мощности, цоколёвки, размеров и так далее). Это значит, что в реальной схеме устанавливаются не все элементы, а только некоторая часть, которая обеспечивает решение поставленной задачи, но разработчик заложил на плату множество вариантов и реализовал их с помощью дублирования.

На основе принципиальной схемы была разработана печатная плата модуля.

Входное напряжение для работы модуля ограничено величиной в 40 В (лучше не подниматься выше 36 В и держать запас хотя бы в 10% от максимальных значений заявленных параметров). Обычно рабочее напряжение не превышает 24 В, так как в этом случае рассеиваемая мощность на регулирующем элементе даст о себе знать.

На примере "верхнего" (по схеме) источника постоянного тока я поясню назначение элементов схемы.

Резисторы R5-R8 - токозадающие резисторы, элементы, дублирующие друг друга. Резисторы R5-R7 имеют планарный корпус формата 2010.

Резистор R8 - выводной двухватный металлопленочный резистор. Используется либо выводной резистор R8, либо группа планарных резисторов R5-R7. Сделано для удобства установки выходного тока.

Резистор R1 - шунтирующий выводной резистор RX21 мощностью 10 Вт. Используется тогда, когда нет необходимости или возможности использовать источник постоянного тока, например, у вас выходное напряжение, которое планируется использовать для накала радиоламп, близко к требуемому значению напряжению накала и необходимо лишь незначительно его ограничить. В этом случае источник постоянного тока не используется, а устанавливается только балластный резистор, снижающий напряжение до необходимого уровня.

На практике иногда приходится применять подобные включения.

Балластные резисторы в конструкции стабилизатора напряжения накала фонокорректора
Балластные резисторы в конструкции стабилизатора напряжения накала фонокорректора

Резисторы R21, R22, R23 планарные в корпусе 2512 служат для параллельного соединения источников тока. Устанавливаются при необходимости. Можно увеличивать нагрузочную способность выхода путем параллельного соединения источников постоянного тока.

Ниже представлены различные возможные комбинации включения источников постоянного тока.

Принципиальная схема включения источников тока с 4-мя независимыми выходами

Принципиальная схема включения источников тока с 4-мя независимыми выходами
Принципиальная схема включения источников тока с 4-мя независимыми выходами

Принципиальная схема включения источников тока с 2-мя усиленными выходами

Принципиальная схема включения источников тока с 2-мя усиленными выходами
Принципиальная схема включения источников тока с 2-мя усиленными выходами

Принципиальная схема включения источников тока с 1-м усиленным выходом

Принципиальная схема включения источников тока с 1-м усиленным выходом
Принципиальная схема включения источников тока с 1-м усиленным выходом

Печатная плата модуля накалов радиоламп с помощью источников тока спроектирована таким образом, чтобы эффективно распределять рассеиваемое тепло, выделяющееся на регулируемом элементе. Плата универсальная и заранее неизвестно, какую мощность придется рассеивать.

Рассеиваемая мощность зависит от двух параметров - от падения напряжения на регулирующем элементе и от величины протекающего тока. Это необходимо учитывать при сборке платы под конкретное устройство.

Для равномерного распределения тепла и его эффективного отвода предусмотрены следующие способы.

  • Сплошные полигоны на печатной плате, выполнены с обеих сторон, выполняют роль радиатора. Весьма эффективно отводят тепло при небольших токах нагрузки.

  • Полигоны на верхней стороне печатной платы открытые (без маски) и позволяют установить малогабаритный радиатор (при необходимости). Применяется при бОльшей рассеиваемой мощности.

  • Распределение тока по регуляторам работает эффективнее, чем один более мощный регулятор, сосредоточенный в одном месте. Принцип распределения нагрузки и тепла. К примеру, нам нужно запитать две радиолампы током накала 300 мА каждая. Эффективнее использовать 4 источника постоянного тока (каждый на 150 мА) по схеме ниже,
Принципиальная схема включения источников тока с 2-мя усиленными выходами
Принципиальная схема включения источников тока с 2-мя усиленными выходами

чем исключать из схемы два регулятора и нагружать два оставшихся на бОльшую мощность.

Принципиальная схема включения источников тока с 2-мя независимыми выходами
Принципиальная схема включения источников тока с 2-мя независимыми выходами

На фото ниже представлена сборка модуля накала радиоламп, которую я буду использовать в конструкции лампового предварительного усилителя, работающего от постоянного напряжения порядка 15-24 В (параметры уточняются).

Модуль питания накалов радиоламп от источника постоянного тока
Модуль питания накалов радиоламп от источника постоянного тока

В качестве нагрузки планируется использовать "Универсальный модуль предварительного усилителя на ламповом SRPP-каскаде" о котором я рассказывал ранее.

Продолжение публикации.

Питание накалов радиоламп от источника постоянного тока (CCS). Часть 2. Практическое применение.