Добавить в корзинуПозвонить
Найти в Дзене
УЧИМСЯ САМИ

Частотомер "Чиэри" - 11. Доработки. Фотодатчик.

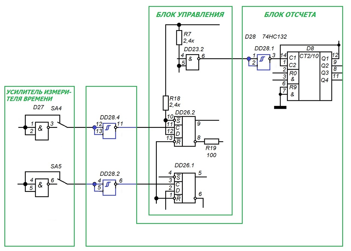
В одной из статей по частотомеру автор упоминал, что некоторые логические микросхемы плохо срабатывают, если на их входы поступают импульсы со слишком затянутыми пологими фронтами и срезами. Проводя широчайшую программу экспериментов с новым прибором, автор убедился, что это явление в некоторых случаях может нам помешать. Средств улучшить положение существует несколько. Одно из простейших, уже применяющихся в приборе - усиление сигнала. Как транзисторными каскадами, так и с помощью включенных на входе логических элементов, способных слегка подтянуть размах сигнала до положенного. Однако усиление сигнала несет тот риск, что присутствующие в нем шумы и помехи могут достигнуть порога срабатывания. Кроме того, фронты входных сигналов могут быть настолько медленными, что даже их укорочения в несколько раз недостаточно. Надо их не укорачивать, а самим формировать какими надо. В конце уже упомянутой статьи приведено лучшее средство для этого - использовать триггеры Шмитта. Проще всего это сде

В одной из статей по частотомеру автор упоминал, что некоторые логические микросхемы плохо срабатывают, если на их входы поступают импульсы со слишком затянутыми пологими фронтами и срезами. Проводя широчайшую программу экспериментов с новым прибором, автор убедился, что это явление в некоторых случаях может нам помешать. Средств улучшить положение существует несколько. Одно из простейших, уже применяющихся в приборе - усиление сигнала. Как транзисторными каскадами, так и с помощью включенных на входе логических элементов, способных слегка подтянуть размах сигнала до положенного.

Фронты и срезы переусиленного сигнала становятся более резкими
Фронты и срезы переусиленного сигнала становятся более резкими

Однако усиление сигнала несет тот риск, что присутствующие в нем шумы и помехи могут достигнуть порога срабатывания. Кроме того, фронты входных сигналов могут быть настолько медленными, что даже их укорочения в несколько раз недостаточно. Надо их не укорачивать, а самим формировать какими надо. В конце уже упомянутой статьи приведено лучшее средство для этого - использовать триггеры Шмитта. Проще всего это сделать так. На плате отсчета немало свободного места и даже есть позиция под микросхему D8A. Туда следует установить быстродействующую микросхему 74HC132 или ее советский аналог К531ТЛ3.

Элемент DD28.1 врезается в цепь счетного входа платы. Эксперименты показали заметное улучшение четкости и стабильности отсчетов. Причем не только на самых низких частотах, но и на самых высоких. Ведь триггер Шмитта, помимо формирования четких крутых фронтов, еще и создает некоторую зону нечувствительности для помех, причем не только приходящих со входа, но и возникающих в самом приборе. Так что частотомер, будучи подключенным к выходному транзистору передатчика радиоуправления моделями на 40,68 МГц, четко показал эту частоту.

Аналогичную доработку можно сделать и для каналов измерителя времени на случай работы с медленно изменяющимися сигналами, использовав два других элемента дополнительной микросхемы, оставшиеся свободными. Их следует подключить перед входами С триггеров старта и стопа. Правда, поскольку эти элементы вносят еще одну инверсию в сигнал, то обозначения на тумблерах SA4 и SA5 уже не будут соответствовать факту. Исправить это можно перепайкой проводов к их крайним контактам или... простым поворотом тумблеров на 180 градусов.

Дополнительные элементы показаны синим цветом
Дополнительные элементы показаны синим цветом

Конечно, целесообразнее было бы дополнительную микросхему ставить на плату блока управления. Когда-нибудь автор найдет время и сделает такую модернизированную плату.

* * * * *

А теперь нашему частотомеру пришло время в буквальном смысле слова посмотреть на окружающий мир - мы оборудуем его фотодатчиками.

Казалось бы, не составит проблем сделать это устройство на фоторезисторе. Но было бы глупо применять совместно с прибором, измеряющим миллионные доли секунды, деталь с убогим быстродействием в сотые доли секунды. Поэтому применим фотодиод, способный полностью использовать возможности прибора.

Те из читателей, которые участвовали в наших работах по созданию оптической системы связи, помнят ту автоматику, которая поддерживала режим работы фотоприемника при разных освещенностях, отличающихся в тысячи раз. Но для однократно проводимого эксперимента нет нужды в подобных сложностях. Поэтому применена простая ручная регулировка на переменном резисторе R100. Для удобства настройки к выходу датчика подключен светодиод HL101. Он должен быть красного цвета - у таких напряжение зажигания ниже. То есть ближе к порогу переключения входа частотомера. Наличие света на фотодиоде соответствует высокому уровню на выходе и горению светодиода. Ручки регуляторов уровня измерителя времени в самом частотомере ставятся примерно в среднее положение.

-3

Так вы можете установить режим чуть ниже порога включения, настроить измеритель времени на совместную работу входов, старт по фронту, стоп - по срезу, и при такой настройке измерить продолжительность вспышки фотоаппарата. Или продолжительность молнии. Переключив штекер XS101 на гнездо измерителя частоты, вы сможете определить некую усредненную частоту импульсов от пульта дистанционного управления какой-нибудь аппаратурой, да и просто убедиться в его работоспособности.

Однако чаще всего, особенно при опытах по механике, вам придется определять не параметры некоего источника света, а время прерывания луча разными предметами, свет не излучающими. Для таких измерений "на просвет" конечно же, удобнее узкий лазерный луч. Можно использовать совершенно независимый от прибора источник света. Но, наверное, удобнее будет лазерная указка HL100, берущая питание с платы фотодатчика. Поскольку напряжение питания прибора равно 5 вольт, а лазерные указки питаются от батареи на 4,5 В, то излишек вычитается кремниевым диодом VD100.

Казалось бы, для измерения скорости достаточно одного датчика, измеряющего время прерывания луча предметом известного размера. Однако, во-первых, такое измерение будет неточным, например, для предметов округлой формы. Или в случае, если регулировка фотодатчика заставит его переключаться при освещении больше половины или меньше половины площади фотодиода. А во-вторых, и это самое главное, автор столкнулся с этаким "оптическим дребезгом". То ли неравномерность освещенности в пределах луча, то ли микровибрации прерывающего свет предмета. В общем, быстродействующий прибор улавливает самые первые переключения фотодатчика длительностью в единицы микросекунд. Поэтому измерять скорость придется при раздельном режиме работы входов измерителя времени по разности времени пересечения лучей двух фотодатчиков, находящихся на известном расстоянии друг от друга. Получится этакий оптронный RS-триггер.

Питаются фотодатчики (или какие-нибудь другие дополнительные устройства, подключаемые к частотомеру) через два разъема XS4, установленные на задней панели прибора. Всякое может случиться, например, рывок провода. Да и прочность нынешних разъемов автора в восторг не приводит. Поэтому эти гнезда подключаются к цепи питания +5 В через резисторы R36 небольшого сопротивления. Так что в случае короткого замыкания это означает только повышение потребляемого тока меньше, чем на сотню миллиампер, что не опасно.

Переменный резистор сопротивлением 200-300 кОм впаивается прямо в плату. Фотодиод взят наиболее дешевого и распространенного на Алиэкспрессе типа, но вы можете попробовать и любой другой. Ток фотодиода невелик, а нам нужно не только сигнал на выходе создать, но и светодиод засветить. Поэтому светодиод возьмем самый маленький, диаметром 3 мм, а транзистор подберем с большим коэффициентом усиления. Подойдут BC557 с индексами B или C, либо советские КТ3107 с индексами К или Л. Диод VD100 - любой кремниевый (только не с барьером Шоттки) малогабаритный выпрямительный или универсальный диод, выдерживающий ток не менее 50 мА. Подойдут, например, старые советские Д223, КД103 с любым буквенным индексом, 1N4001 и т.д.

-4

-5

Удобное крепление на магните или струбцинке, позволяющее подстроить положение лазера и платы фотодатчика предоставляю разработать под себя самим читателям. Желательно, чтобы оно имело парочку шарниров, фиксируемых барашковыми винтами или гайками. Здесь будет удобно использовать готовые детали от детского металлического конструктора.