Добавить в корзинуПозвонить
Найти в Дзене
Байки про педальки

Основы гитарной электроники. Активное

Прошлая часть У пассивных схем есть несколько недостатков. Основные из них эти два: 1) Ничего нельзя добавить, только убрать. Если на выходе звукоснимателя определенный уровень сигнала, то пассивным регулятором громкости никак его не увеличить. 2) Всё со всем связано. Любая пассивная регулировка влияет не только на то, что задумано, но и на что-нибудь ещё. Убирая тон мы в основном убавляем тон и в неосновном убавляем громкость. Убавляя громкость мы в основном убираем громкость и в неосновном убираем высокие. Хотим мы того или нет. Чтобы преодолеть их можно использовать активную электронику. При этом есть несколько градаций того, что же может быть активной электроникой: Какие у них плюсы? Больший уровень сигнала, ведь нет проблем раскачать сигнал с катушки звукоснимателя при помощи активной схемы. Меньший уровень помех, ведь можно использовать активное шумоподавление. Отсутствие деградации сигнала в длинных кабелях. Ведь теперь его прокачивает не хилый сигнал со звукоснимателя, а усилен

Прошлая часть

У пассивных схем есть несколько недостатков. Основные из них эти два:

1) Ничего нельзя добавить, только убрать. Если на выходе звукоснимателя определенный уровень сигнала, то пассивным регулятором громкости никак его не увеличить.

2) Всё со всем связано. Любая пассивная регулировка влияет не только на то, что задумано, но и на что-нибудь ещё. Убирая тон мы в основном убавляем тон и в неосновном убавляем громкость. Убавляя громкость мы в основном убираем громкость и в неосновном убираем высокие. Хотим мы того или нет.

Чтобы преодолеть их можно использовать активную электронику.

При этом есть несколько градаций того, что же может быть активной электроникой:

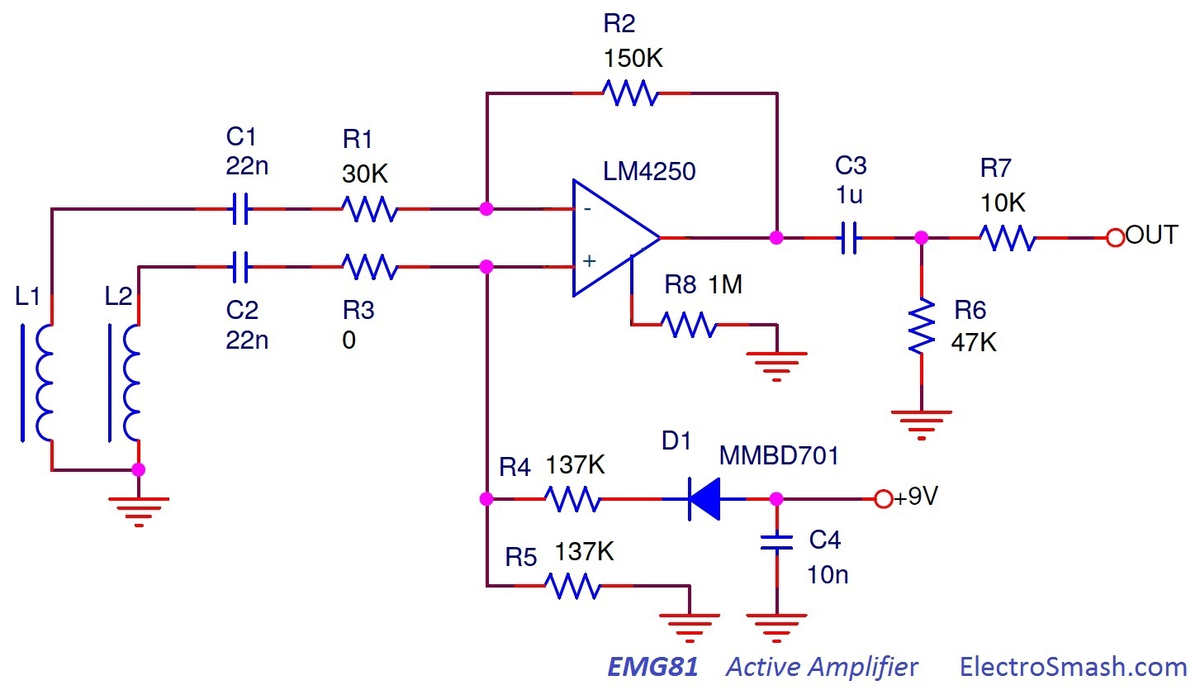
  • Первое, что приходит в голову - это активные звукосниматели, пионерами в этом деле были EMG

Какие у них плюсы?

Больший уровень сигнала, ведь нет проблем раскачать сигнал с катушки звукоснимателя при помощи активной схемы.

Меньший уровень помех, ведь можно использовать активное шумоподавление.

Отсутствие деградации сигнала в длинных кабелях. Ведь теперь его прокачивает не хилый сигнал со звукоснимателя, а усиленный буфером.

При этом классические EMG - это обычный пассивный хамбакер, обе катушки которого подсоединяются к активной схеме дифференциального усилителя на малопотребляющем операционнике, которая убрана в тот же корпус и залита эпоксидкой.

-2

Конечно, в своё время всю эпоксидку расковыряли, схему срисовали, номиналы компонентов измерили и распространили куда надо, так что сейчас это никакой тайны не представляет и активные звукосниматели делает сейчас не только EMG.

Примечательно, что в гитарах с EMG обычно стоят пассивные регуляторы громкости и тембра. Они отличаются номиналами, обычно используются потенциометры на 25 килоом. И всё собирается на разъемах без пайки. Но суть дела не меняется. Получается в данном раскладе питание нужно самим звукоснимателям (вернее преампу, который является их неотъемлимой частью). Дальше регулировки на гитаре пассивные, они питание не требуют.

  • Вторая градация - активная электроника. Типичный пример - это схема усиления средних частот, которая стояла в страте Эрика Клэптона
-3

Обычные пассивные звукосниматели подключены к обычному переключателю, а уже с него сигнал поступает на активную схему, которая делает нужную магию. Разумеется тут может стоять любая другая схема, которая может искажать звук, компрессировать или содержать активный эквалайзер. Характерным отличием данной схемы является то, что самим звукоснимателям тут питание не требуется, но дальше есть электроника, которой питание обязательно.

  • Разумеется есть и третий вариант: активные звукосниматели и активная электроника.

Тут ярким примером является сет Дэвида Гилмора от EMG: EMG DG-20

-4

Три активных звукоснимателя и идут они в активную схему регулировки тона, которая состоит из двух частей: EXG (усиление низких и высоких частот) и SPC (усиление средних).

Во всех приведённых выше вариантах для питания активной части требуется волшебная сила электричества, которую обычно предоставляет батарейка на 9 вольт системы "крона". И конечно проще всего приобщиться к активам купив гитару изначально, с завода, обладающую активной электроникой. Тогда всё на нужных местах и работает и есть штатное место для батарейки, которое позволяет менять её открывая и закрывая крышечку без инструментов.

Но в стародавние времена не было такой опции, те же звукосниматели EMG были только допоборудованием, поставить их на гитару надо было самостоятельно. Так же и схема колхоза имени Ильича мидбуста имени Эрика Клэптона. И точно так же собранный пикгард EMG DG-20 можно поставить на любой страт. В принципе самая большая проблема, которую при этом придётся решать - куда деть батарейку. В страте, например, можно батарейку разместить под задней крышкой, рядом с пружинами (конечно там надо будет воспользоваться столярными навыками и освободить для ней место, высверлив и выстамесочив лишнее дерево)

-5

В лесполе обычно хватает места в отсеке за крутилками

-6

И ещё надо будет заменить потенциометры/конденсаторы (без пайки в случае EMG или с пайкой в остальных случаях) и заменить гнездо под гитарный кабель - ведь необходимо сделать так, чтобы электроника была подключена к батарейке только при вставленном кабеле, иначе батарейку быстро разрядит просто лежащая без дела гитара. Ну и получается, что из гитары с активной электроникой надо всегда доставать провод, чтобы обесточивать схему и продлевать жизнь батарейке.

В случае EMG оригинальное руководство по инсталляции также рекомендует удалить провод, заземляющий бридж. Действительно, в случае активных звукоснимателей уже нет большой необходимости в заземления струн (на пассивных звукоснимателях при этом уровень шума резко повышается), но и особой пользы от этого нет. Они робко ссылаются на случаи, когда музыкантов било током от неисправного оборудования через гитарный кабель. Но тут получится что от струн уже точно бить не будет, зато от самого провода - будет точно так же как и в старые добрые времена. Так что играть надо на исправном оборудовании, а не разземлять бридж.

Конечно же три категории, указанные выше - это не исчерпывающий список. Например у Seymour Duncan есть интересная штука под названием Blackout Modular Preamp

-7

Это дифференциальный усилитель (примерно такой как в EMG), вынесенный в виде отдельного устройства и допускающий подключение любых четырехпроводных хамбакеров. Таким образом получается что-то на стыке первой и второй категорий - сами звукосниматели пассивные, но подключаются к внешнему преампу, выход с которого идёт на пассивные регуляторы громкости и тембра.

У меня в двух гитарах стоят именно такие системы, мне нравится отсутствие деградации сигнала при подключении длинного кабеля и то, что при убавлении громкости практически нет привычного по пассивным схемам пропадания высоких частот.

Есть также звукосниматели Fishman Fluence, у которых преамп устроен гораздо более продвинуто и позволяет очень точно подстраивать спектр звучания, позволяя при этом одним переключателем достаточно кардинально менять тембр и силу сигнала. Правда это уже требует гораздо больше электричества и вместо кроны фишманы обычно оснащаются перезаряжаемыми аккумуляторами.

Итого вариантов тут почти столько же, сколько в случае внешних гитарных примочек. Можно всю жизнь перебирать.