Найти в Дзене
Сельский учитель

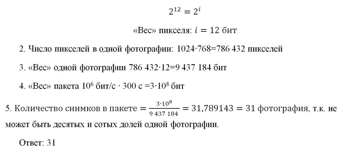
Решение задания 7 тренировочного ЕГЭ по информатике

По поводу примечания к задаче: В системах связи используются единицы скорости обмена информации: 1 бит/с, 1 кБит/с=1000 бит/с, 1 Мбит/с=1000 кБит/с=1000000 бит/с, Для измерения количества информации: 1 Байт = 8 бит, 1 кБайт=1024 Байта, 1 Мбайт = 1024 кБайта, 1 Гбайт=1024 МБайта 1 Мбайт/с =8 Мбит/с, 1 кбайт/с = 8 кбит/с, т.к. 1 Байт=8 бит,
-2

По поводу примечания к задаче:

В системах связи используются единицы скорости обмена информации:

1 бит/с, 1 кБит/с=1000 бит/с, 1 Мбит/с=1000 кБит/с=1000000 бит/с,

Для измерения количества информации:

1 Байт = 8 бит, 1 кБайт=1024 Байта, 1 Мбайт = 1024 кБайта,

1 Гбайт=1024 МБайта

1 Мбайт/с =8 Мбит/с, 1 кбайт/с = 8 кбит/с, т.к. 1 Байт=8 бит,