Добавить в корзинуПозвонить
Найти в Дзене
SK GROUP®

Заметка о "новой энергии" №12. Получение синтез-газа из угля

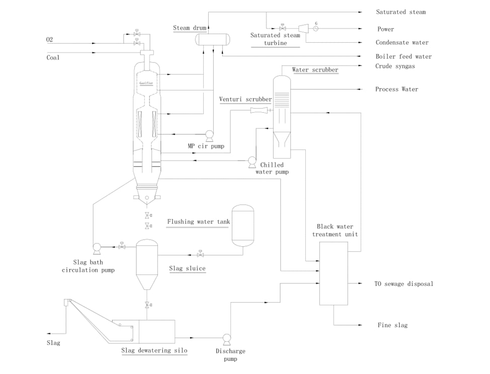
Первым этапом получения водорода из угля является процесс его газификации. Ниже приведено краткое описание одной из освоенных технологий газификации угля. В таблице приведён химический состав исходного сухого угля: Технологический процесс газификации показан на рисунке Предварительно обработанный сырой уголь подается в горелку в верхней части газификатора, где смешивается с кислородом, получаемым из воздухоразделительной установки, для подачи под высоким давлением в реактор газификатора. Серия сложных реакций между углем, кислородом и водяным паром преобразуют уголь в синтез-газ, основными компонентами которого являются монооксид углерода (CO) и водород (H2). В дальнейшем синтез-газ можно использовать как для производства электрической и тепловой энергии, так и для получения самых разнообразных продуктов от водорода до спиртов и углеводородов. Основные параметры расходных веществ: • Удельный расход угля: 550 кг сухого угля на 1000 нм3 синтез газа; • Удельный расход кислорода: 330 нм3

Первым этапом получения водорода из угля является процесс его газификации. Ниже приведено краткое описание одной из освоенных технологий газификации угля.

В таблице приведён химический состав исходного сухого угля:

Технологический процесс газификации показан на рисунке

-2

Предварительно обработанный сырой уголь подается в горелку в верхней части газификатора, где смешивается с кислородом, получаемым из воздухоразделительной установки, для подачи под высоким давлением в реактор газификатора.

Серия сложных реакций между углем, кислородом и водяным паром преобразуют уголь в синтез-газ, основными компонентами которого являются монооксид углерода (CO) и водород (H2). В дальнейшем синтез-газ можно использовать как для производства электрической и тепловой энергии, так и для получения самых разнообразных продуктов от водорода до спиртов и углеводородов.

Основные параметры расходных веществ:

• Удельный расход угля: 550 кг сухого угля на 1000 нм3 синтез газа;

• Удельный расход кислорода: 330 нм3 на 1000 нм3 синтез газа;

• Удельный расход насыщенного пара: 6000 кг/МВт.

Кислород и азот поступают из воздухоразделительной установки, которая не показана на рисунке выше

Размеры газификатора: диаметр – 4,2 м, высота - 35 м.

Производительность газификатора: 80 тыс. нм3 синтез газа в час

-3

Ниже приведён состав полученного из угля синтез-газа:

-4

Низшая теплота сгорания синтез-газа после осушки – 10,9 МДж/нм3. Синтез-газ можно очистить от углекислого газа и сероводорода. После очистки теплота сгорания синтез-газа увеличится до значения 11,9 МДж/нм3.

В составе очищенного от углекислого газа и сероводорода останутся два основных компонента:

1. Монооксид углерода (СО) – 73 % (об.);

2. Водород (Н2) – 27% (об.).

Продолжение следует!

#заметки #новаяэнергия #АНОВТР #водород #уголь #топливо #электричество